Quw guay, lo del ruido y tal y hacer el tonestack fuera da igual, yo en los pedales de distorsion nunca he tenido problemas de ruido, esto del ruido es muy muy jodido en los previos de valvulas, ahi si que hay que cuidar esos detalles.
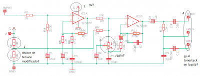
Yo el tonestack lo pondria en la placa, es mas comodo.
Cuando este este montaje terminado yo lo voy a hacer, tambien me dijo dani otro mosfet muy puntero que molaria montarlo jeje, esto tiene muy buena pinta.
Lo de los germanios se puede incluir copiando del clon shredmaster y metiendolo aqui, mola!!
Yo el tonestack lo pondria en la placa, es mas comodo.
Cuando este este montaje terminado yo lo voy a hacer, tambien me dijo dani otro mosfet muy puntero que molaria montarlo jeje, esto tiene muy buena pinta.
Lo de los germanios se puede incluir copiando del clon shredmaster y metiendolo aqui, mola!!
Responder
Citar
