Proyecto Marshall Lead Mosfet Pedal

Tonyguitar
por el 06/07/2018
dazz escribió:
mañana intento simularlo y probarlo en la bread

¿se puede simular con un programa un layout y te dice si va a funcionar? me tienes que decir como se hace esto jejejeje, eres un crack tio.
Si me dices que metes en el programa el layout con los compnentes y los valores y hace una simulacion del sonido pasando por los componentes que le has puesto ya seria la ostia.
1 respuesta directa
OFERTAS EN TIENDAS Ver todas
  • -14%
    Harley Benton AirBorne 2.4Ghz Instrument
    59 €
    Ver oferta
  • -13%
    Harley Benton DNAfx GiT
    129 €
    Ver oferta
  • -45%
    Hughes & Kettner Spirit of Rock
    48 €
    Ver oferta
SEGUNDA MANO EN MERCASONIC Ver todo
  • Fender Highway Tele USA. 4 Switch. Brass Saddles. GreasebucketTM circuit.
    1.150 €
    Ver
  • Gibson les paul classic 2004
    1.900 €
    Ver
  • Boss Acoustic Simulator AC-3
    60 €
    Ver
¿Tienes equipo que ya no usas? Véndelo en Mercasonic
Superoverdrive5150 Baneado
por el 06/07/2018
El del montaje que puse de la pàgina de pisotones. El mosfet booster. Y de veras que suena muy bien..

Tengo que mirar entre el material que tengo. Lo mismo hay alguno màs. No los he mirao las tripas a todos....y algunos son un tanto peculiares.

El Ego sonoro interstellar, lleva 5 operacionales si no recuerdo mal. Y es un overdrive entre suave y medio de ganancia. Pero montañas de volumen. Y el Octavio 70 th JHM2 de Jim Dunlop, replica el circuito original incluso con el pequeño transformador interno que llevaban los Octavia primigenios.
Tonyguitar
por el 07/07/2018
ahhh vale, yo los booster que he hecho han sido con transistores normales bc557 y similares, o con j201 o transistores de germanio, y bueno, me ha ido bien, pero el box of rock por ejemplo con los bs170 tienen un pase, pero con los 2n7000 horrible, se pierde todo el brillo, sonido opaco y sin presencia.
dazz
por el 07/07/2018
#85 Lo bueno es que en el autodesk copias el esquema y el prácticamente solo te hace el layout. Simular el sonido no lo hace, pero sí puedes simular el comportamiento del circuito en continua (para ver si el bias de los operacionales está bien), y en alterna para ver qué señal saca en cada banda de frecuencias y así ver cómo colorea el sonido.
Tonyguitar
por el 07/07/2018
Debe ser complicado usar ese programa.
dazz
por el 07/07/2018
#89 Para nada, la verdad es que es bastante sencillo y como es bastante popular hay un montón de información y tutos disponibles. De todas formas hasta que no vea el pedal montado no voy a cantar victoria, :p
dazz
por el 07/07/2018
Una cosa que estoy pensando, ¿y si dejamos la parte del tonestack fuera de la PCB? así en vez de 5 cables yendo de la placa a los potes tendríamos solo 2, y luego simplemente habría que soldar 3 condensadores y 1 resistencia directamente a los potes
Superoverdrive5150 Baneado
por el 07/07/2018
Puedo oler el miedo.....Sólo digo eso.
dazz
por el 07/07/2018
#92 ein?

Ahora que me fijo, serían 3 cables montando el tonestack en la placa, y 1 montando el tonestack en los potes. Supongo que puedo hacer las dos versiones
Superoverdrive5150 Baneado
por el 07/07/2018
#93

Estaba de coña. Es porque el hilo lleva tres años abierto. Y ya que estáis liados, dejar fuera la parte del tone stack y derivar a soldar componentes a los potes, parece un poco menos elegante por así decirlo. Ya que habeís llegado hasta aqui, lucid como si inaugurarais en Hollywood Boulevard . Silicon Valley sería más apropiado, pero menos lucido. Pero solo es una opinión.
dazz
por el 07/07/2018
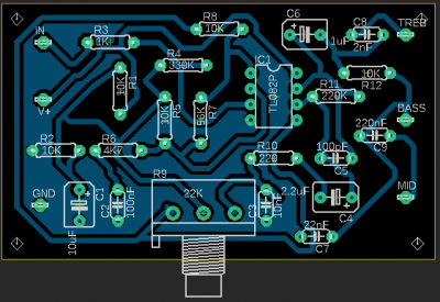
#94 Pero tener cableado innecesario puede inducir ruido, de todas formas no me cuesta nada hacer los dos y que cada uno se lo monte a su gusto. Así quedaría más o menos uno y otro
Archivos adjuntos ( para descargar)
layout no tonestack.PNG
layout+tonestack.PNG
Paint
por el 07/07/2018
Joer, menuda currada os estáis metiendo. Espero que de sus frutos y logreis hacerlo sonar aún mejor que el ampli de serie modificando algunos componentes para que defina más el sonido quitando los graves embarrados.

Además estaría bien alguna mod para darle aún más calidez como la del shredmaster y los diodos de germanio ;) porque en los tl072 parece que se agradece
Nuevo post

Regístrate o para poder postear en este hilo