nada bob, pues este pedal si sale va a ser la bomba, por que los amplis estos se han convertido en el jcm800 de transistores y no se fabrica en la actualidad ni hay forma de conseguirlos emulados, de momento parece que esto esta verificado, pero voy a esperar junto con vosotros a las placas estas del compañero dazz:
http://tagboardeffects.blogspot.com/2018/10/marshall-3005-preamp.html
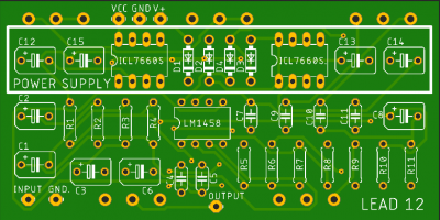
Va a ser ese mismo proyecto tal cual pero en vez de ir en veroboard, ira todo en un layout junto.
que flipe, todo el previo del lead 12 metido en una caja de 10 cm
http://tagboardeffects.blogspot.com/2018/10/marshall-3005-preamp.html
Va a ser ese mismo proyecto tal cual pero en vez de ir en veroboard, ira todo en un layout junto.

que flipe, todo el previo del lead 12 metido en una caja de 10 cm
1
Responder
Citar
