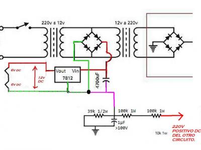
Despista2, acabo de mejorar el esquema por si acaso tuviese problemas de ruidos al alimentar con alterna en serie, que no lo creo, pero siempre es bueno saber en caso que no lo necesite:
Lo que hago en este circuito es acoplar el divisor de tension que me hiciste para alterna directamente juntandolo con la masa del circuito de 12v,
esa masa no se conectara a tierra ni tampoco se juntara con la masa del otro secundario de 220v DC, al estar elevada esta masa 50v, esa elevacion hara que haya 50v menos entre catodos y filamentos, con lo cual esto afectara a las dos valvulas, aunque en la primera es algo que no importa por que no subia tanto la tension por el tema de tener una resistencia en el anodo, esta masa virtual que esta en la masa del circuito de 12v no afectaria ni a los filamentos ni al 7812 por que estos componentes se alimentan con tension continua de 12v (positivo y negativo de 12v, aqui la masa virtual es como si no existiese), pero de cara a la tension entre catodo/filamentos esa elevacion de 50v de esta masa virtual esta restando 50v a la tension catodo/filamentos y es lo que hace que estas valvulas puedan trabajar dentro de las tensiones que soportan, esto es lo que he entendido.
otra cosa que no se si te he preguntado, ¿la pata 9 en este caso se alimentaria de la masa del circuito de 12v que esta conectada al divisor de tension, o a la masa de 220v o mejor dejarla sin conectar?
disculpame si no me explico demasiado bien
Lo que hago en este circuito es acoplar el divisor de tension que me hiciste para alterna directamente juntandolo con la masa del circuito de 12v,
esa masa no se conectara a tierra ni tampoco se juntara con la masa del otro secundario de 220v DC, al estar elevada esta masa 50v, esa elevacion hara que haya 50v menos entre catodos y filamentos, con lo cual esto afectara a las dos valvulas, aunque en la primera es algo que no importa por que no subia tanto la tension por el tema de tener una resistencia en el anodo, esta masa virtual que esta en la masa del circuito de 12v no afectaria ni a los filamentos ni al 7812 por que estos componentes se alimentan con tension continua de 12v (positivo y negativo de 12v, aqui la masa virtual es como si no existiese), pero de cara a la tension entre catodo/filamentos esa elevacion de 50v de esta masa virtual esta restando 50v a la tension catodo/filamentos y es lo que hace que estas valvulas puedan trabajar dentro de las tensiones que soportan, esto es lo que he entendido.
otra cosa que no se si te he preguntado, ¿la pata 9 en este caso se alimentaria de la masa del circuito de 12v que esta conectada al divisor de tension, o a la masa de 220v o mejor dejarla sin conectar?
disculpame si no me explico demasiado bien
Responder
Citar


, coge el téster, lo pones en continuidad y mide entre la pata 2 y la parte metálica de atrás del regulador (estamos hablando de un to-220 como el de la foto), verás como pita el condenao. El radiador es metálico, por tanto se pone al voltaje de la pata 2.