¿Cómo montar un preamp Marshall jcm800 con valvulas 6N2P?

acamm
por el 14/06/2017
Hola a todos,
Yo soy un fan de las 6n2pev, están baratas, tienen una vida media prolongada y son duras como un ak47. Si que es cierto que las encuentro un poco menos brillantes que las ecc83.
A lo mejor os sirve este esquema de redbear que usa un seguidor de cátodo y eq parecida al esquema de este hilo, con 6n2pev. No especifica tensión de ánodo y los filamentos están en alterna referenciados a masa.
Salud.
Archivos adjuntos ( para descargar)
📄 redbear-cubcombo-mkx50-amplifier-schematic.pdf
Inicia sesión para ver este archivo
OFERTAS EN TIENDAS Ver todas
  • -14%
    Harley Benton Fusion-T HH EB OCT
    299 €
    Ver oferta
  • -13%
    Harley Benton SC-Custom III Baritone
    349 €
    Ver oferta
  • -16%
    NUX NGS-6 Amp Academy
    159 €
    Ver oferta
SEGUNDA MANO EN MERCASONIC Ver todo
  • ‼️ENVIO INCLUIDO. Tipo Hizumitas Sustainar White
    105 €
    Ver
  • ‼️ENVIO INCLUIDO. Tipo ANGRY Charlie V3
    110 €
    Ver
  • Guitarra flamenca Antonio Bernal
    590 €
    Ver
¿Tienes equipo que ya no usas? Véndelo en Mercasonic
acamm
por el 14/06/2017
Perdón...en la segunda página del archivo si que aparecen las tensiones.
despista2
por el 14/06/2017
#26
Los filamentos referenciados a masa, y 149V entre cátodo y masa, mucha tela. Vale que las EV están hechas de otra pasta, pero en una civil... No doy un duro por ella. Referenciando los filamentos a una masa virtual de 50V, la cosa cambia; y la protección contra el hum sería la misma.
acamm
por el 14/06/2017
#27
Es algo que siempre me dijeron los rusos en los foros cuando me comencé a interesar por estas válvulas, que los valores máximos admitidos según los data sheets eran muy conservadores para las militares en general, puesto que se trataba de garantizar su longevidad. Son las válvulas idóneas para hacer (algunas) pruebas sin miedo. No tengo nada que objetar con lo de referenciar los filamentos a una tensión.
Salud.
Tonyguitar
por el 14/06/2017
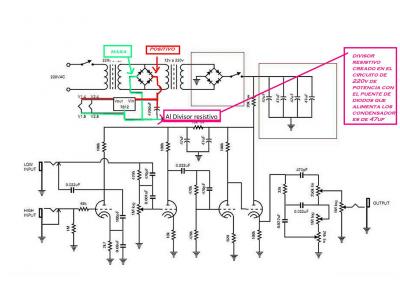
Despis, mañana subo un mini layout de la plaquita del divisor de tension continua a ver que te parece, los heater los alimementare con alterna y meto en donde se conectan en serie el divisor, a ver si me queda guay.
despista2
por el 15/06/2017
Ojú, vas a tener que perdonarme, que te tengo abandonáo... Esta semana la estoy teniendo muy ocupada, a ver si el fin de semana puedo echarte una ayudita.
Si tienes transformadores de 220/6V, van a irte mejor que los de 12V para alimentar el circuito; va a ser más sencillo hacer una alimentación de filamentos poco ruidosa. Te bastaría con uno de unos 2A como primer trafo, y uno de 1A como segundo trafo (si los usas de 12V, te basta con 1A en el primero y 0.5A en el segundo). Lo principal es que NO USES pistas en el PCB para llevar la alimentación a los filamentos. Cablea la alimentación desde el trafo con dos hilos trenzados (con 0.5mm2 de sección vas más que sobrado). En el caso de alimentar a 6v, lleva los cables trenzados hasta la primera válvula, y de esa a la segunda. Si alimentas a 12V, los llevas trenzados hasta en medio de las dos válvulas, y abres para llevar un hilo al 4 de una y otro al 5 de la otra, y luego unes el 5 de la primera con el 4 de la segunda, y de ahí a la masa virtual. Si en el layout ya están previstas las pistas de alimentación de filamentos, córtalas pegadas a los pines del zócalo para que no afecten.
Tonyguitar
por el 15/06/2017
despista2 escribió:
Si tienes transformadores de 220/6V, van a irte mejor que los de 12V para alimentar el circuito; va a ser más sencillo hacer una alimentación de filamentos poco ruidosa. Te bastaría con uno de unos 2A como primer trafo, y uno de 1A como segundo trafo (si los usas de 12V, te basta con 1A en el primero y 0.5A en el segundo). Lo principal es que NO USES pistas en el PCB para llevar la alimentación a los filamentos. Cablea la alimentación desde el trafo con dos hilos trenzados (con 0.5mm2 de sección vas más que sobrado). En el caso de alimentar a 6v, lleva los cables trenzados hasta la primera válvula, y de esa a la segunda. Si alimentas a 12V, los llevas trenzados hasta en medio de las dos válvulas, y abres para llevar un hilo al 4 de una y otro al 5 de la otra, y luego unes el 5 de la primera con el 4 de la segunda, y de ahí a la masa virtual. Si en el layout ya están previstas las pistas de alimentación de filamentos, córtalas pegadas a los pines del zócalo para que no afecten.
tengo que mirar a ver que transformadores tengo, por que resulta que tengo una caja y ahi guardo todo los transformadores que voy reciclando de radios que he destripado, trafos de modem y de aparatos electronicos muchos, tambien tengo muchos trafos de 220v / 12v de esos blancos que se ponian mucho para alimentar lamparas halogenas de 12v en los techos falsos, esos que parecen reactancias de tubos fluorescentes, estos ultimos los he usado para hacer fuentes para pedales y van que te cagas, ademas, creo que son de 3 amperios, pues imaginate lo que soportan.

Sobre lo de alimentar los heaters ya tengo modifica la pcb con las patas 4 y 5 de cada valvula cortadas para alimentar en serie, ademas que he modificado la pcb sacando casi todas las pistas de masa donde se conectaban elementos sensibles como los jack, los potenciometros y alguna cosa mas para asi juntarlos todos y llevarlos a masa juntos al punto donde se genera el negativo, salida puente de diodos, asi evito bucles y corrientes que me puedan introducir ruido en este circuito, problema del que se ha hablado mucho por un mal diseño de esta placa y se le echa la culpa a una mala distribucion de las masas.

De haber sabido que no necesitaba poner el 7812 y el puente de diodos y el condensador para alimentar los filamentos, habria borrado de la pcb todas estas pistas y hubiese acomodado ese lugar para el divisor de tension, pero no pasa nada, lo hare en una plaquita pequeña a parte, lo alimentare con postivo y negativo cogiendo de la zona donde se genera la tension de220v continua y, de ahi saldre con 3 cables:
dos cables de 12v corriente alterna para los filamentos y el cable de masa virtual, voy a trenzar los 3 juntos y los llevo hasta el punto intermedio de las dos valvulas, una vez alli hago lo que te pongo en la foto que te adjunto:

¿alimentar con 12v en continua es lo mismo que 12v con alterna, el resultado es el mismo quiero decir y se conecta igual, la masa del divisor de tension justo en el punto que se unen los dos filamentos de las valvulas? mirare tambien a ver si tengo transformadores de 6 voltios que parece que va a ser algo mas facil y me dices donde va el divisor de tension conectado en este caso, muchas gracias campeon :brindis:



despista2 escribió:
Ojú, vas a tener que perdonarme, que te tengo abandonáo... Esta semana la estoy teniendo muy ocupada, a ver si el fin de semana puedo echarte una ayudita


No nay nada que perdonar, al contrario, hay mucho que agradecer por tu valiosisima ayuda desinteresada tio, pues de no ser por tu ayuda esto no lo habria hecho y, lo hubiese hecho sin divisor de tension y se me hubiesen jodido las valvulas cada 2x3.
Archivos adjuntos ( para descargar)
circuito de conexion de filamentos.JPG
1 respuesta directa
Tonyguitar
por el 15/06/2017
El proyecto va viento en popa despis, ya tengo medio montado uno, ahora me falta montar el otro, pues estoy haciendo 2 preamp, estoy esperando a que me lleguen los zocalos noval y las ampollas de vidrio para montarlas, y como no, el tema del divisor de tension para dejarlo chachi piruli jeje.
Archivos adjuntos ( para descargar)
IMG_8780.JPG
despista2
por el 16/06/2017
TonyGT-Ibiza escribió:
dos cables de 12v corriente alterna para los filamentos y el cable de masa virtual, voy a trenzar los 3 juntos y los llevo hasta el punto intermedio de las dos valvulas
No, trenza sólo los dos de alimentación, el que va a la masa virtual lo debes llevar a parte; e incluso ese sí que puedes llevarlo al divisor con una pista en el PCB. Los pines 9 llévalos a masa.
Aquí tienes cómo quedaría la alimentación de filamentos si usas transformadores de 6V
Archivos adjuntos ( para descargar)
esquema preamp 6v.jpg
Tonyguitar
por el 16/06/2017
Que crack tio. Es mas sencillo en serie a 12v por lo que veo.

El masa 50v ese del divisor se puede llevar facil por las pistas
despista2
por el 16/06/2017
"TonyGT-Ibiza" escribió:
Es mas sencillo en serie a 12v por lo que veo.

En absoluto, es igual de sencillo, con la diferencia de que, a 6V, necesitamos dos resistencias para hacer un punto medio virtual de los 6Vac, que conectaremos a la masa virtual de 50Vdc; mientras que a 12V, es el punto de unión de los dos filamentos en serie el que nos da el punto medio virtual de los 12Vac. Peeeero... hay otra diferencia fundamental al hacerlo a 6V, que es mucho más inmune al hum. Te lo explico:
Lo de no llevar la alimentación de filamentos por pistas sino por un par trenzado no es por gusto, sino porque una señal balanceada y referenciada a masa, viajando por un par trenzado, es muy inmune tanto a generar interferencias como a recibirlas. Cuando alimentas los filamentos a 6V, la alimentación va balanceada hasta los pines 4 y 5 de la primera válvula, y sigue balanceada hasta los pines 4 y 5 de la segunda válvula. En el caso de alimentar a 12V, la alimentación va balanceada hasta más o menos el punto medio entre las dos válvulas, y se abre para ir sin balancear hasta el pin 4 de una válvula y el 5 de la otra, que ya se alimentan con una señal alterna sin balancear. Si te es posible, alimenta a 6V, que vas a tener menos hum.
Tonyguitar
por el 16/06/2017
vaya tio, sigo tomando nota de lo que me vas diciendo, cuantas cosas ignoraba sobre el tema, mirare a ver si tengo algun trafo de 6v, creo que debo tener por ahi alguno, de todos modos ¿el hum de este circuito no creo yo que venga por culpa de los filamentos y, mas alimentando con corriente continua que es mejor para evitar ruidos?


yo lo que habia pensado hasta ahora que he visto lo que me has dicho, era probar trenzando los cables como me dijiste con alterna y en serie con el divisor de tension que me pusiste primero, pero despues se me ocurrio que quizas con la DC tendria menos problemas de ruidos, entonces volver a montar puente de diodos 7812, condensadores etc y, alimentar en serie, justo en la union de las dos valvulas meterle el divisor de tension, eso si, sin mezclar la masa de 12v con la masa de 220v, algo asi:


si te fijas en el dibujo he conectado la masa virtual de 50v a la masa de 12v que alimenta el 7809, los filamentos y, no se junta para nada con la otra masa del resto del circuito, la que esta alimentada con 220v.

Aunque ahi en el dibujo estan los heater en paralelo para 6v, en serie seria a 12v, pero basicamente lo haria igual.
Archivos adjuntos ( para descargar)
Presentación2.jpg
Nuevo post

Regístrate o para poder postear en este hilo