Una 12au7 por ejemplo,
¿Cómo montar un preamp Marshall jcm800 con valvulas 6N2P?
OFERTAS Ver todas
-
-13%TC Electronic Sub ’N’Up Mini Octaver
-
-50%Analog Alien Alien Comp
-
-7%Harley Benton SC‑Custom III Active VBK
una cosa es diseñar un previo, y otra un ampli entero. aunque sea de 1 o 5 w....
el tema de potencia exige un mayor consumo, y si los transformadores del previo no son potentes, aunque tengas 320v.. da igual si no hay intensidad, el montaje se cae.
digamos. como consejo, que si planeas un amplificador de 1 o 5 w empieces desde el principio.. total la mitad del camino ya lo tienes con este previo.
saludos
el tema de potencia exige un mayor consumo, y si los transformadores del previo no son potentes, aunque tengas 320v.. da igual si no hay intensidad, el montaje se cae.
digamos. como consejo, que si planeas un amplificador de 1 o 5 w empieces desde el principio.. total la mitad del camino ya lo tienes con este previo.
saludos
el transformador que he usado para la potencia no es un transformador enfrentado de 1 amperio ni nada de eso, es un transformador 220v/250v cañero, ni se me calienta con el preamp ni lo mas minimo en verano, no se el amperaje que tiene pero debe ser alto por que ya te digo, despues de un rato en marcha ni se calienta lo mas minimo.
yo pensaba que esa valvula era iugal que una 12ax7 pero con menos ganancia.
toni diaz escribió:Una 12au7 por ejemplo,
yo pensaba que esa valvula era iugal que una 12ax7 pero con menos ganancia.
phakkito escribió:gracias!! ¿que amperaje deberia tener el transformador 220/250v como minimo?una cosa es diseñar un previo, y otra un ampli entero. aunque sea de 1 o 5 w....
el tema de potencia exige un mayor consumo, y si los transformadores del previo no son potentes, aunque tengas 320v.. da igual si no hay intensidad, el montaje se cae.
digamos. como consejo, que si planeas un amplificador de 1 o 5 w empieces desde el principio.. total la mitad del camino ya lo tienes con este previo.
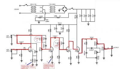
otra cosa, ¿para conseguir mas distorsion propongo estas mod con un swith, creeis que son viables? a ver si me podeis acosejar alguna que se pueda hacer, a mi se me ocurren estas, pero no se si me funcionan correctamente, dejo una foto para que las veais y a ver si me echais un cable, quiero mas gain sin tener que usar un overdrive ni un booster.
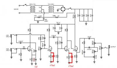
¿estos condensadores que me aumentarian de ganancia mas graves, mas agudos?
¿estos condensadores que me aumentarian de ganancia mas graves, mas agudos?
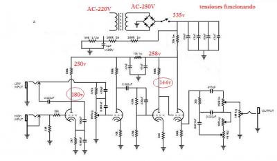
¿me podeis decir alguien si neceisto subir las tensiones de los anodos?? me dice un colega que este pre para que funcione bien necesitas aplicar a los anodos de cada triodo 250v con respecto a masa, yo he comparado mis tensiones con las del esquema que phakkito le hizo a manibañez y son iguales, muchas gracias de antemano.
https://www.google.es/search?q=jxm800+hig+octane&client=ms-unknown&prmd=sivn&source=lnms&tbm=isch&sa=X&ved=0ahUKEwiuporAlobVAhVJvhQKHexcBLIQ_AUICygC&biw=320&bih=488#imgdii=7s1sqqH95FbGzM:&imgrc=l-05AijSOXe-SM:
Las tensiones de anodo son mucho mas altas.
Las tensiones de anodo son mucho mas altas.
jeldelaeugenia escribió:Que pasada, te ha quedado muy guapo!
Cómo has hecho le frontal de la botonera?
Esto pide ya las fotos de todo el proceso.
Saludos
gracias tio!!
tengo mas de 50 fotos de todo el proceso de cuando lo fui haciendo, un amigo que se esta haciendo este preamp se esta currando un pdf con toda la info del montaje, vamos hacer un pdf completo con todo, desde el primer cable y el primer tornillo o resistencia, hasta el cabezal terminado, espero que lo tengamos pronto terminado.
Nuevo post
Regístrate o identifícate para poder postear en este hilo
