¿Cómo montar un preamp Marshall jcm800 con valvulas 6N2P?

Tonyguitar
por el 04/06/2017
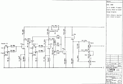
Hola, estoy mirando y veo que el esquema teorico el anodo recibe alimentacion positiva atraves de una resistencia y el catodo a masa mediante una resistencia en serie, lo que me llama la atencion es que en el layout esta justo alreves en las dos valvulas, ¿podeis decirme si esto es un error o si lo hicieron asi por que carece de importancia??

adjunto foto del error en el layout y adjunto el pdf donde se puede ver el esquema teorico que no coincide con el practico.
Archivos adjuntos ( para descargar)
ESQUEMA.jpg
📄 pre_JCM800_por_gak_2.pdf
Inicia sesión para ver este archivo
OFERTAS EN TIENDAS Ver todas
  • -14%
    Harley Benton Fusion-T HH EB OCT
    299 €
    Ver oferta
  • -13%
    Harley Benton SC-Custom III Baritone
    349 €
    Ver oferta
  • -16%
    NUX NGS-6 Amp Academy
    159 €
    Ver oferta
SEGUNDA MANO EN MERCASONIC Ver todo
  • ‼️ENVIO INCLUIDO. Tipo Hizumitas Sustainar White
    105 €
    Ver
  • ‼️ENVIO INCLUIDO. Tipo ANGRY Charlie V3
    110 €
    Ver
  • Guitarra flamenca Antonio Bernal
    590 €
    Ver
¿Tienes equipo que ya no usas? Véndelo en Mercasonic
despista2
por el 04/06/2017
El pin 1 es placa (ánodo) y el pin 3 es cátodo. El layout es correcto.
e642215f3e776dd08b9ec9c583c53-1993712.png
Tonyguitar
por el 05/06/2017
Es que el pin 1 es el de la derecha?? Y yo cuento al reves??
despista2
por el 05/06/2017
#3
Depende del lado por el que lo mires. Normalmente el pinout de un componente te lo dan visto desde abajo, así que en el link que he puesto el pin1 es el de la izquierda; pero a la hora de diseñar un PCB, por facilidad a la hora de distribuir los componentes sobre la placa, se establece la vista desde el lado de componentes, así que, cuando estos componentes son convencionales con patillas, la cara de soldaduras la ves en espejo. A la hora de generar los ficheros de fresado y taladrado para hacer un prototipo en una fresadora CNC, el programa que los genera invierte el layout. Cuando imprimes un fotolito para insolar una placa fotosensible, lo imprimes tal cual, sin invertir, para que la cara impresa sea la que quede en contacto con el sustrato fotosensible; de esta forma se evita que la refracción de la luz en el espesor del fotolito provoque imprecisiones e indefiniciones en el los bordes de la imagen insolada. Cuando imprimes sobre papel transfer para transferir el toner sobre una placa no fotosensible, también lo imprimes tal cual sin invertir, porque el toner tiene que quedar, obviamente, en contacto con el cobre crudo de la placa virgen.
toni diaz
por el 05/06/2017
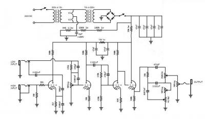
Buenas señores, conozco esta placa, incluso la versión posterior que separa la parte de rectificación y filtrado para eliminar en gran medida el hum característico.
Pero hasta ahora no había visto el esquema.
No me cuadra con nada de Marshall que yo tenga, he tenido un 59 y un 87 y reparado muchos en la tienda que trabajé pero me pica la curiosidad de este
Archivos adjuntos ( para descargar)
1959prem.gif
Tonyguitar
por el 05/06/2017
Madre mia, que desastre soy, ya es el tercer montaje de valvulas que hago y con el primero me paso lo mismo :D ni me acordaba jaja
Las valvulas en el layout se miran por arriba y el pin 1 es el de la derecha claro, el anodo que recibe corriente del positivo, se cuentan al reves.

Sobre el montaje, lo he comparado con otros y es igual, cambian 3 condensadores y una resistencia y, el problema de este layout son las masas, estan mal dustribuidas y realimentan a los jack y los potes y ortros sensibles con el zumbido, estoy modificando este layout para usar con valvulas con eaters de 6.3v y separando y ordenando las tierras. Tambien estoy analizando el pdf de las dos pcb con alimentacion separada. Yo he tenido el jcm800 original el 2203 y este previo suena mejor, a mi este pre es lo mejoe que he probado nunca, tiene una saturacion y unos armonicos acojonantes, pero siempre me desice de el por ek hum, no era capaz de eliminarlo en ninguno de los que me hice hace años
Tonyguitar
por el 10/06/2017
muchas gracias a los dos por vuestras respuestas, a ver si me podeis aclarar una duda que tengo, miraros este esquema y en el se marcan las tensiones en los triodos del previo que es la parte que a mi me interesa:
http://www.mhuss.com/MyJCM/JCM800_2204.pdf
el esquema que he puesto es el mismo pero con etapa de potencia, pero si os fijais en el previo se obtienen tensiones entre catodo y masa mucho mas elevadas a las que se consiguen con dos trafos enfrentados 220/12v que alimentan el circuito con unos 260v o asi (siempre al pasar de alterna a continua se incrementa la tension), mirando el esquema y teniendo en cuenta que el de gak viene siendo alimentado todo el circuito con unos 260v y el previo del jcm800 original con unos 350v, ¿habria algun problema en meter al previo de gak 350v si consigo un trafo de mas voltaje directamente en vez de los 260v que se le vienen metiendo?
gracias :brindis:
Tonyguitar
por el 10/06/2017
otra duda, el jcm800 original tiene una resistencia para alimentar el circuito de un valor mas bajo y un voltaje mas alto, ¿como se explica uno que siendo los mismo componentes y alimentando un circuito con menos tension se le ponga una resistencia de un valor mas alto? ¿no seria mas logico en todo caso haber puesto una resistencia mas baja de 10k para obtener mas tension en el circuito que se alimenta con menos voltaje por ejemplo una de 4k7??
Archivos adjuntos ( para descargar)
esquema.jpg
despista2
por el 11/06/2017
#8
Esa resistencia no sólo es para provocarle una caída de tensión a la alimentación de placa, sino también (y principalmente) para reducir el rizado en la alimentación. No necesitas trabajar con tensiones de placa especialmente altas; la única ventaja que consigues con eso es un mayor techo limpio, pero eso ya lo consigues si usas las 6n2p que comentabas el otro día, porque tienen una ganancia un poco más baja que las ECC83 ó las 12AX7. También tienen una tensión máxima de placa un poco más baja, así que te interesa que no esté muy alta.
Hay un detalle importante que hace que las 6n2p no sean muy adecuadas para ese montaje, al menos en la posición V2: Llevan los filamentos de caldeo en espiral, y eso hace que no permitan tensiones cátodo-filamento muy altas. En concreto, si mal no recuedo, la máxima diferencia de potencial entre cátodo y filamento son 100V; y en la configuración de seguidor de cátodo que se usa en V2b, se pueden superar de largo. Una solución podría ser la de no referenciar a masa la alimentación de los filamentos, sino referenciarla a una línea de unos 50 ó 70 voltios obtenida desde el positivo de la alimentación de placa mediante un divisor de tensión.
Tonyguitar
por el 11/06/2017
Ahhh vale por el tema de la placa que es el anodo ok, dejo la tension como esta, para alimentar los filamentos de las dos valvulas lo hare con 12vDC en serie los dos filamentos, asi se reparte la tension entre ambas, la pata 9 no la conecto a masa ni a ningun sitio, lo de v2 que me comentas no lo entiendo bien, podria usar un trafo exclusivo para los heater y no juntar su masa con la masa del resto del circuito.

¿Si me hago un divisor de tension que valores de resistencias uso? ¿Y incluso asi puedo reducir la tension de 12v a 6v y alimentar filamentos en paralelo con 6v?
despista2
por el 11/06/2017
TonyGT-Ibiza escribió:
lo de v2 que me comentas no lo entiendo bien, podria usar un trafo exclusivo para los heater y no juntar su masa con la masa del resto del circuito.

Te explico:
En el esquema de ese preamplificador puedes ver triodos en dos configuraciones distintas: Cátodo común, que es la más usada en etapas preamplificadoras porque tiene ganancia tanto en tensión como en corriente (V1a, V1b y V2a) y seguidor de cátodo (V2b) que no se usa mucho porque la ganancia en tensión es 1, y sólo tiene ganancia en corriente. Se suele usar cuando ya tenemos suficiente ganancia en tensión, y antes de que nos quede un triodo libre, preferimos usarlo para bajar la impedancia de la señal antes de pasarla por el tone stack.
En las etapas en cátodo común, la tensión del cátodo con respecto a masa es muy baja, sólo la tensión de autopolarización que cae en Rk, un par de voltios como muy mucho. El problema viene en la etapa que tenemos justo antes del tone stack (V2b) que está en seguidor de cátodo. En éste caso la rejilla está al mismo potencial que la placa de la etapa anterior, que puede llegar a ser en torno a 100V en reposo, y con picos mucho más altos en funcionamiento dinámico. El cátodo siempre va a estar a un potencial un poquito más alto que la rejilla, y ahí viene el problema. Las válvulas con filamentos de caldeo en espiral, como la 6n2p, o algunas versiones de la ECC83 ó la 12AX7 (como la 12AX7LPS) son menos microfónicas que las de filamento convencional, pero no soportan altas diferencias de potencial entre cátodo y filamentos, así que no funcionan bien en configuración seguidor de cátodo. Por eso te comentaba lo de, en caso de usar una 6n2p en la posición V2, referenciar la alimentación de filamentos a una linea de unos +50V en lugar de a masa. Eso no te obligaría a usar un transformador independiente para los filamentos, ya que, si estás usando un transformador reductor y otro elevador como en el esquema que has puesto, ya tienes un doble aislamiento galvánico: el primero entre la red y los dos secundarios, y otro entre los secundarios y el segundo primario. Luego te subo un esquema de lo que tendrías que hacer; aunque tal vez te merezca la pena usar una 6n2p en V1 y una 12AX7 en V2.
despista2
por el 11/06/2017
Quedaría algo más o menos así.
Archivos adjuntos ( para descargar)
esquema preamp.jpg
Nuevo post

Regístrate o para poder postear en este hilo