medida de tensiones en el seguidor de catodo:
X
Últimos días
¿Cómo montar un preamp Marshall jcm800 con valvulas 6N2P?
OFERTAS Ver todas
-
-45%Hughes&Kettner Spirit of Metal
-
-27%Blackstar HT-5RH MKIII
-
-15%Kemper Profiler Player
Ya casi esta terminada la obra maestra!! que, aunque no comentais se de buena tinta que estais siguiendo este hilo 
Me falta poner el fondo negro y el logo marshall al segundo preamp y un asa que me tiene que llegar, lo demas creo que ya esta todo o casi todo.
La parte interior, aunque no lo parezca, esta todo super bien fijado y atornillado, todo es facilmente desmontable quitando tornillos por si algun dia quiero modificar algo o añadir alguna cosa.
Sobre el sonido, los dos suenan exactamente igual y ruido nada de nada, tanto el pre de gak, como el pre de andyeffect (el que tiene la alimentacion por separado) , acercando los trafos al maximo sigue sin haber ruido, me acuerdo hace unos años cuando la gente se armaba este pre y tenian un monton de ruidos y se volvian locos apantallando el circuito al maximo, poniendo papel arbal a las valvulas y haciendo otras cosas muy raras, apantallando cables etc, aqui no hace falta apantallar ningun cable, el unico cable que yo apantallaria seria el input y, no lo hago por que de la pcb al jack hay 2 centimetros de cable solo.

Me falta poner el fondo negro y el logo marshall al segundo preamp y un asa que me tiene que llegar, lo demas creo que ya esta todo o casi todo.
La parte interior, aunque no lo parezca, esta todo super bien fijado y atornillado, todo es facilmente desmontable quitando tornillos por si algun dia quiero modificar algo o añadir alguna cosa.
Sobre el sonido, los dos suenan exactamente igual y ruido nada de nada, tanto el pre de gak, como el pre de andyeffect (el que tiene la alimentacion por separado) , acercando los trafos al maximo sigue sin haber ruido, me acuerdo hace unos años cuando la gente se armaba este pre y tenian un monton de ruidos y se volvian locos apantallando el circuito al maximo, poniendo papel arbal a las valvulas y haciendo otras cosas muy raras, apantallando cables etc, aqui no hace falta apantallar ningun cable, el unico cable que yo apantallaria seria el input y, no lo hago por que de la pcb al jack hay 2 centimetros de cable solo.
Ahora tengo una dudilla, estoy viendo que va de lujo la distorsion es brutal, pero me gustaria poder tener un swith para aumentar la saturacion, creo que el tercer triodo es el que genera la distorsion, un condensador en paralelo con la resistencia de catodo de este quizas ayudara a conseguir mas gain, supongo que esto me aumentara la saturacion en graves o en agudos, ¿me podeis aconsejar la mejora correcta para tener mas gain?
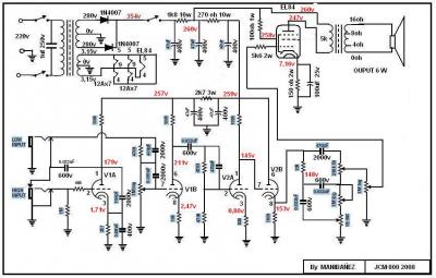
otra cosa, resulta que yo utilizo un transformador 220v primario y 250v en secundario, (yo no enfrento transformadores, uso otro a parte para alimentar los heaters) entonces el secundario de 250v cuando lo paso por el puente de diodos se me sube a 330v o asi, tensiones que seguro que son perfectas para meterle al pre un tubo de EL84, aqui el amigo manibañez desaparecido que es un genio en este tema lo hizo asi de facil, el tio ademas antes de desaparecer dejo aqui un legado muy guapo con este esquema que adjunto,
(bendito sea este tio por no subirlo a imagenshark o como se llame ese puñetero servidor de las fotos caidas)
en ese esquema ademas, tuvo el pedazo de detalle de anotar las tensiones que tenia entre catodos, anodos, resistencias con respecto a masa, viendo las tensiones que necesita esta valvula para funcionar deduzco que yo lo tengo tan facil como comprar un zocalo para esta valvula y un transformador de salida de choke o como se llame y hacerlo funcionar tambien con 5w, aunque preferiria hacerlo con 1watio, entonces, ¿si alimento la valvula con tensiones lijeramente mas bajas que las que tuvo manibañez pasaria algo? ¿que tipo de transformador de salida de choke tengo que comprar que me funcione a 8 ohmios por lo menos para conectar a la salida de la valvula y alimentar un altavoz?
¿este me serviria para hacerme una etapa de 1watio o 5 watios? es que esta tirao!!
http://uk-electronic.de/onlineshop/product_info.php?products_id=2076&osCsid=37058081daf4aec617d83ba314101245
gracias de antemano!!
otra cosa, resulta que yo utilizo un transformador 220v primario y 250v en secundario, (yo no enfrento transformadores, uso otro a parte para alimentar los heaters) entonces el secundario de 250v cuando lo paso por el puente de diodos se me sube a 330v o asi, tensiones que seguro que son perfectas para meterle al pre un tubo de EL84, aqui el amigo manibañez desaparecido que es un genio en este tema lo hizo asi de facil, el tio ademas antes de desaparecer dejo aqui un legado muy guapo con este esquema que adjunto,
(bendito sea este tio por no subirlo a imagenshark o como se llame ese puñetero servidor de las fotos caidas)
en ese esquema ademas, tuvo el pedazo de detalle de anotar las tensiones que tenia entre catodos, anodos, resistencias con respecto a masa, viendo las tensiones que necesita esta valvula para funcionar deduzco que yo lo tengo tan facil como comprar un zocalo para esta valvula y un transformador de salida de choke o como se llame y hacerlo funcionar tambien con 5w, aunque preferiria hacerlo con 1watio, entonces, ¿si alimento la valvula con tensiones lijeramente mas bajas que las que tuvo manibañez pasaria algo? ¿que tipo de transformador de salida de choke tengo que comprar que me funcione a 8 ohmios por lo menos para conectar a la salida de la valvula y alimentar un altavoz?
¿este me serviria para hacerme una etapa de 1watio o 5 watios? es que esta tirao!!
http://uk-electronic.de/onlineshop/product_info.php?products_id=2076&osCsid=37058081daf4aec617d83ba314101245
gracias de antemano!!
tio, muchas gracias!! la verdad es que no tengo ni puta idea de transformadores de salida, nunca he montado nada de esto, yo no se nisiquiera que caracteristica tengo que mirar para comprarlo, por que yo no noto diferencia entre un hammond de los que funcionan con 4 tubos de 25w EL34 o el trafo de salida de uno de 1w, necesito saber que tipo de transformador necesito para si monto uno de 5w o monto una etapa de 1w (de de 1watio no tengo ni idea que valvula tendria que poner tampoco), unicamente esto me ha picao por el esquema del amigo manibañez que lo veo super sencillo, seria cosa de hacer una pcb pequeña para la valvula de potencia y ahi colocar sus resistencias y sus componentes y todo.
¿este tampoco sirve?
http://uk-electronic.de/onlineshop/product_info.php?products_id=2887&language=en&osCsid=37058081daf4aec617d83ba314101245
¿cuales me servirian entonces?
¿este tampoco sirve?
http://uk-electronic.de/onlineshop/product_info.php?products_id=2887&language=en&osCsid=37058081daf4aec617d83ba314101245
¿cuales me servirian entonces?
https://www.tube-town.net/ttstore/Transformatoren/Ausgangsuebertrager/Audio-Universal/Hammond-125B-Universal::241.html este esta bien para 5 W. Yo lo tengo en una etapita de 4W. Con una el84 ó una 6V6 y lleva 5 años siempre a tope con un atenuador
http://www.amptek-es.com/index.php?lang=0&aptd=1&id_prod=651&id_cat=26&id_subcat=94&id_man=19 este es universal solo necesitas saber la impedancia de la valvula a utilizar y la salida que necesita, trae un papelito con las combinaciones que te hagan falta
¿y te explica que cable es el que va al anodo y al positivo y las que son para conectar al altavoz por impedancias y todo eso?
otra cosa, ¿los amplis de valvulas de 1w que valvula de potencia llevan? no conozco ninguna valvula de 1w, solo conozco de las pequeñas las EL84 y luego las otras de 25w EL34, 6l6 etc.
otra cosa, ¿los amplis de valvulas de 1w que valvula de potencia llevan? no conozco ninguna valvula de 1w, solo conozco de las pequeñas las EL84 y luego las otras de 25w EL34, 6l6 etc.
Nuevo post
Regístrate o identifícate para poder postear en este hilo

