Ok.no se cual tengo puesto pero he buscado de 2.5 y no encuentro ni en aliexpres.
Montaje pedal Mesa/Boogie Dual Rectifier (muy económico).
OFERTAS Ver todas
-
-15%Hughes&Kettner TubeMeister Deluxe 40
-
-59%Hughes & Kettner Spirit AmpMan Classic
-
-11%Ibanez RGR6BSP-IPT
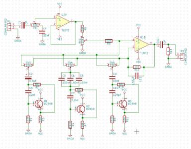
Al fin he podido montar y probar el Dr. Boogie, pero en versión propia. Después de ver los aportes de crear nuevas placas de circuito impreso para este proyecto, me planteé el hacer unas placas para experimentar y que estuvieran a medio camino de lo que quiero hacer.
Este agosto me diseñé dos placas, una es el boogie, pero con un par de variaciones sin importancia, y la otra el un control de volumen, presencia y tono activo, que también lo pueda usar para otras aplicaciones.
Os paso los esquemas en limpio, y unas fotos del montaje.
Básicamente la primera etapa he eliminado la primera resistencia de 2M y el condensador de desacoplo. No se si me equivoco, pero en principio todo lo que tiene que entrar no debe de llevar una tensión de offset o de continua, por lo tanto, no hace falta. El otro cambio, es eliminar el condensador del pote de ganancia, ya que lo substituiré por un fet para poder regular el gain a través de un voltaje. También he hecho la placa para soldar directamente los transistores SMD, y he eliminado la sección del tono.
La placa del control de tono, también tiene la presencia pasiva y el volumen. El volumen lo he puesto antes de la sección de tono, para evitar de saturar los operacionales, ya que tienen un gain de aproximadamente +/-20dB (sobre papel, supongo que en realidad sera algo menos), y el volumen rara vez se pone al máximo.
He echo una fuente de alimentación de 15V para el previo, ya que la sugerencia es que a mas voltaje de alimentación suena mejor, y para la EQU una fuente simétrica de +/-12Vcc, ya que el operacional que he puesto es rail to rail y no soporta mas de +-12V de alimentación. Este operacional si llega a saturar, no suena mal, se utiliza en otros pedales como el sans amp en la etapa de saturación.
Como suena? pues creo que bien, ya que lo he probado sobre un POD de primera generación y auriculares. Lo importante es el ruido de fondo, y teniendo en cuenta que no esta montado en una caja de metal, es ruido es lo normal. Tiene demasiado gain, con un cuarto de gain o como mucho la mitad, ya hay mas que suficiente, y con valores bajos se consiguen distors muy interesantes, para rock, blues o otras cosas que no sean metal. Probaré de eliminar los condensadores de desacoplo de la resistencia de surtidor de 1uF.
A ver si esta semana lo pruebo en el local con un ampli de verdad!! También me queda el probarlo con los 5457.
Las placas de CI me las hicieron los chinos JLC PCB, y muy bien, lastima del tiempo de entrega, casi un mes!! Con la serigrafia puedes hacer cosas guapas.
Si alguien quiere los gerber para pedir placas me los pedís y las los colgaré.
Este agosto me diseñé dos placas, una es el boogie, pero con un par de variaciones sin importancia, y la otra el un control de volumen, presencia y tono activo, que también lo pueda usar para otras aplicaciones.
Os paso los esquemas en limpio, y unas fotos del montaje.
Básicamente la primera etapa he eliminado la primera resistencia de 2M y el condensador de desacoplo. No se si me equivoco, pero en principio todo lo que tiene que entrar no debe de llevar una tensión de offset o de continua, por lo tanto, no hace falta. El otro cambio, es eliminar el condensador del pote de ganancia, ya que lo substituiré por un fet para poder regular el gain a través de un voltaje. También he hecho la placa para soldar directamente los transistores SMD, y he eliminado la sección del tono.
La placa del control de tono, también tiene la presencia pasiva y el volumen. El volumen lo he puesto antes de la sección de tono, para evitar de saturar los operacionales, ya que tienen un gain de aproximadamente +/-20dB (sobre papel, supongo que en realidad sera algo menos), y el volumen rara vez se pone al máximo.
He echo una fuente de alimentación de 15V para el previo, ya que la sugerencia es que a mas voltaje de alimentación suena mejor, y para la EQU una fuente simétrica de +/-12Vcc, ya que el operacional que he puesto es rail to rail y no soporta mas de +-12V de alimentación. Este operacional si llega a saturar, no suena mal, se utiliza en otros pedales como el sans amp en la etapa de saturación.
Como suena? pues creo que bien, ya que lo he probado sobre un POD de primera generación y auriculares. Lo importante es el ruido de fondo, y teniendo en cuenta que no esta montado en una caja de metal, es ruido es lo normal. Tiene demasiado gain, con un cuarto de gain o como mucho la mitad, ya hay mas que suficiente, y con valores bajos se consiguen distors muy interesantes, para rock, blues o otras cosas que no sean metal. Probaré de eliminar los condensadores de desacoplo de la resistencia de surtidor de 1uF.
A ver si esta semana lo pruebo en el local con un ampli de verdad!! También me queda el probarlo con los 5457.
Las placas de CI me las hicieron los chinos JLC PCB, y muy bien, lastima del tiempo de entrega, casi un mes!! Con la serigrafia puedes hacer cosas guapas.

Si alguien quiere los gerber para pedir placas me los pedís y las los colgaré.
#874 Gracias Toni
#875 Estoy bastante seguro de que bajar el valor del pote de gain no reducirá la ganancia y creo que la 2M2 es parte de la red de filtros de la entrada para dar forma al sonido. De hecho es posible que el valor del pote de ganancia también forme parte de esa red de "tone shaping"
De todas formas llevo tiempo queriendo simularlo, más tarde lo hago y te cuento
#875 Estoy bastante seguro de que bajar el valor del pote de gain no reducirá la ganancia y creo que la 2M2 es parte de la red de filtros de la entrada para dar forma al sonido. De hecho es posible que el valor del pote de ganancia también forme parte de esa red de "tone shaping"
De todas formas llevo tiempo queriendo simularlo, más tarde lo hago y te cuento
Nuevo post
Regístrate o identifícate para poder postear en este hilo
