pues seguiremos la tradicion y lo pondre a doble media onda, asi no dejo una bobina suelta. empezare por 2 r de 3k3 5w en paralelo en cada salida que es lo que tengo actualmente a mano, y a probar ¿mejor en la alterna ó despues de diodos?
X
Últimos días
Comunidad de adictos al Champ (De esta droga no se sale)
OFERTAS Ver todas
-
-27%Blackstar HT-5RH MKIII
-
-45%Hughes & Kettner Spirit of Rock
-
-9%Harley Benton TE-20HH SBK w/Bag Bundle
Tal cual comenta despista2 lo tengo yo en el Tweed Champ, justo después de la rectificación y un condensador de filtrado. De ahí tengo una resistencia de 1K y 5W y reduce unos 48VDC (hablo de memoria per juraria que eran 48VDC) que dejaba B+ en unos 344VDC.
Es importante para eliminar el hum añadir ese condensador a la salida de la rectificación, yo puse uno de 220uf.... Y la verdad es que ruido 0.
Es importante para eliminar el hum añadir ese condensador a la salida de la rectificación, yo puse uno de 220uf.... Y la verdad es que ruido 0.
Y podrias pintar un monigote sobre esquema de componrntes de cualquier champ o alguna foto explicativa?, de ambas cosas, de la resis y del condensador de tokai y de cuantos voltios lo has puesto? , entiendo que el condensador es uno mas añadido a los del 5f1 estandar no?, de refuerzo digamos ? O uno de los que hay con mayor valor de filtro?
o en su defecto descripcion del tipo "despues de X condensador por la izquierda de la placa , en serie con...o en paealelo con...
Gracias para mi esto es vital, ando en guerra con el hummm en el champ normal
Interesantisimo por cierto !!!
o en su defecto descripcion del tipo "despues de X condensador por la izquierda de la placa , en serie con...o en paealelo con...
Gracias para mi esto es vital, ando en guerra con el hummm en el champ normal
Interesantisimo por cierto !!!
#136
Lo tengo todo en detalle en esta entrada de mi blog, te dejo el enlace:
http://guitarsandtubes.blogspot.hr/search/label/Proyectos%20DIY
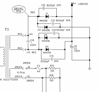
Pero básicamente, el esquema del 5F1 es idéntico al original, con los mismos condensadores de filtrado en número y en valor, salvo que la rectificación es a diodos y sigue el esquema que adjunto. Todo eso que ves ahí va antes de la resistencia de 1K y 5W que a su vez da entrada el voltaje correcto DC a a la placa.
La única diferencia con este esquema es que los diodos son los 1N4007 normales y el valor del condensador C6 que es el del que hablamos, que en lugar de ser de 22uf lo puse de 220uf 450V
Con ese diseño en la rectificación + la resistencia de 1K tengo cero hum y 345VDC en la entrada a la placa.
Lo tengo todo en detalle en esta entrada de mi blog, te dejo el enlace:
http://guitarsandtubes.blogspot.hr/search/label/Proyectos%20DIY
Pero básicamente, el esquema del 5F1 es idéntico al original, con los mismos condensadores de filtrado en número y en valor, salvo que la rectificación es a diodos y sigue el esquema que adjunto. Todo eso que ves ahí va antes de la resistencia de 1K y 5W que a su vez da entrada el voltaje correcto DC a a la placa.
La única diferencia con este esquema es que los diodos son los 1N4007 normales y el valor del condensador C6 que es el del que hablamos, que en lugar de ser de 22uf lo puse de 220uf 450V
Con ese diseño en la rectificación + la resistencia de 1K tengo cero hum y 345VDC en la entrada a la placa.
Y otra foto de cómo quedo el montaje, apretadito per funcionando a las mil maravillas. En la parte de la izquierda la parte de la rectificación y como ubiqué tanto la resistencia como el condensador electrolitrico de 220uf 450V que como veis pequeño no es.
Todo materiales reciclados o sobrantes, a excepción del chasis y la base de fibra, como decía FMK es otra de las partes que te motiva, reciclar componentes.
Todo materiales reciclados o sobrantes, a excepción del chasis y la base de fibra, como decía FMK es otra de las partes que te motiva, reciclar componentes.
#140
Hasta donde yo sé cualquier aumento en el valor de filtrado después de la rectificación va a reducir el hum, pero si lo haces incrementando el valor del mismo condensador que alimente al trafo de salida, el tono del ampli también variará, posiblemente con un sonido más afilado y con menos cuerpo.
He leído en algún sitio, que una buena solución de compromiso sería añadir ese condensador extra a tierra a la salida de la rectificación y antes de B+, pero con rectificadora la verdad es que nunca lo he probado.
Hasta donde yo sé cualquier aumento en el valor de filtrado después de la rectificación va a reducir el hum, pero si lo haces incrementando el valor del mismo condensador que alimente al trafo de salida, el tono del ampli también variará, posiblemente con un sonido más afilado y con menos cuerpo.
He leído en algún sitio, que una buena solución de compromiso sería añadir ese condensador extra a tierra a la salida de la rectificación y antes de B+, pero con rectificadora la verdad es que nunca lo he probado.
Ohú, me parece que voy a tener que tirar de teoría para aclarar algunas cosas... Que no se duerma nadie, que ésto cae en el próximo parcial.
Primero vamos a ver la relación entre corriente, carga y capacidad. Estas cosas se explican mejor delante de una pizarra, pero voy a intentar ser clarito para que se entienda sin gráficos.
El Culombio ("C") es la unidad de carga eléctrica. Un Culombio es la carga ("cantidad de electricidad") que hacemos pasar cuando circula una corriente de un Amperio ("A") durante un tiempo de un segundo ("s"). Para poner un símil hidráulico que se entienda fácilmente, el Culombio sería el equivalente a un volumen de agua de 1 litro, y el Amperio sería el equivalente a un caudal de agua de 1L/s. Si circula un caudal de 1L/s durante un tiempo de 1 segundo, habrá pasado un litro de agua.
Ahora vamos a conocer al Faradio ("F"), que es la unidad de capacidad. Esta es la magnitud que relaciona la carga con la tensión. Un faradio equivale a un culombio por cada voltio de tensión. Podríamos compararlo con la superficie de la base de un contenedor de agua, mientras que la tensión sería la altura que alcanza el agua en ese contenedor. ¿Cuanta agua nos cabe en un contenedor cilíndrico cuya base tiene una superficie de 1dm²? Pues depende de la altura (tensión) hasta la que lo llenemos. Si lo llenamos hasta una altura de 10cm, nos cabrá un litro de agua, pero si lo llenamos hasta una altura de 10m, nos habrán entrado 100 litros. Un condensador es algo parecido a ese contenedor cilíndrico, cuyas características son la capacidad (superficie de la base) y la tensión máxima (máxima altura hasta la que se puede llenar sin que se rompa).
¿Y a qué viene ésta parrafada? Pues son unos conceptos que me van a servir para explicar por qué no es buena idea subir mucho la capacidad de un condensador de filtro, aunque sea cierto que nos va a bajar mucho el rizado en la alimentación. De hecho, uno de los parámetros que vamos a encontrar en el datasheet de una válvula rectificadora, es la máxima capacidad con la que podemos cargar el cátodo en función de la tensión de placas... Y si la sobrepasamos, la válvula no va a llegar a la edad de jubilación.
Tomo aire y sigo... Si interesa; si no, mejor lo dejo, que tampoco tengo ganas de quemar el teclado para nada
Primero vamos a ver la relación entre corriente, carga y capacidad. Estas cosas se explican mejor delante de una pizarra, pero voy a intentar ser clarito para que se entienda sin gráficos.
El Culombio ("C") es la unidad de carga eléctrica. Un Culombio es la carga ("cantidad de electricidad") que hacemos pasar cuando circula una corriente de un Amperio ("A") durante un tiempo de un segundo ("s"). Para poner un símil hidráulico que se entienda fácilmente, el Culombio sería el equivalente a un volumen de agua de 1 litro, y el Amperio sería el equivalente a un caudal de agua de 1L/s. Si circula un caudal de 1L/s durante un tiempo de 1 segundo, habrá pasado un litro de agua.
Ahora vamos a conocer al Faradio ("F"), que es la unidad de capacidad. Esta es la magnitud que relaciona la carga con la tensión. Un faradio equivale a un culombio por cada voltio de tensión. Podríamos compararlo con la superficie de la base de un contenedor de agua, mientras que la tensión sería la altura que alcanza el agua en ese contenedor. ¿Cuanta agua nos cabe en un contenedor cilíndrico cuya base tiene una superficie de 1dm²? Pues depende de la altura (tensión) hasta la que lo llenemos. Si lo llenamos hasta una altura de 10cm, nos cabrá un litro de agua, pero si lo llenamos hasta una altura de 10m, nos habrán entrado 100 litros. Un condensador es algo parecido a ese contenedor cilíndrico, cuyas características son la capacidad (superficie de la base) y la tensión máxima (máxima altura hasta la que se puede llenar sin que se rompa).
¿Y a qué viene ésta parrafada? Pues son unos conceptos que me van a servir para explicar por qué no es buena idea subir mucho la capacidad de un condensador de filtro, aunque sea cierto que nos va a bajar mucho el rizado en la alimentación. De hecho, uno de los parámetros que vamos a encontrar en el datasheet de una válvula rectificadora, es la máxima capacidad con la que podemos cargar el cátodo en función de la tensión de placas... Y si la sobrepasamos, la válvula no va a llegar a la edad de jubilación.
Tomo aire y sigo... Si interesa; si no, mejor lo dejo, que tampoco tengo ganas de quemar el teclado para nada
Baneado
#142
Pero hombre no te pares ahora! Que vamos a descubrir el peaje a pagar por reducir el ruido de rizado en un Champ aumentando la el valor del condensador
Además también me ha dejado intrigado porqué una válvula rectificadora morirá prematuramente por aumentar y por qué eso no pasa con los diodos!
Por favor sigue!!!
Pero hombre no te pares ahora! Que vamos a descubrir el peaje a pagar por reducir el ruido de rizado en un Champ aumentando la el valor del condensador
Además también me ha dejado intrigado porqué una válvula rectificadora morirá prematuramente por aumentar y por qué eso no pasa con los diodos!
Por favor sigue!!!
Nuevo post
Regístrate o identifícate para poder postear en este hilo

