Ampli sencillo todo a valvulas sin trafo de salida (OTL)

fmk
por el 31/01/2019
Lji0041, si compañero en ese enlace que has puesto utiliza también ese tubo de la manera tradicional para hifi , osea con trafo de salida, en estereo, o mono, el previo es mas de hifi.

Les comenté en su foro que con eso podian acercarse a un Otl y quitar el trafo de salida ganando mucha calidad en el audio.

Pero está muy bien explicado con todos sus cálculos,
Lo que han hecho es un amplificador tradicional con trafo para hifi con esa misma válvula.

Utilizán los dos triodos en previo, yo solo uno, con los mínimos componentes.

Este ampli para hifi no da mucha potencia y a tope saturará bastante sin realimentación, pero para una sala pequeña vale.
OFERTAS EN TIENDAS Ver todas
  • -15%
    Darkglass Microtubes X
    199 €
    Ver oferta
  • -13%
    Harley Benton Fusion-T HH Roasted FNT
    349 €
    Ver oferta
  • -7%
    Harley Benton SC‑Custom III Active VBK
    298 €
    Ver oferta
SEGUNDA MANO EN MERCASONIC Ver todo
  • Gibson Les Paul Studio Gothic Edición Ltd
    1.200 €
    Ver
  • Way Huge Pork loin
    120 €
    Ver
  • Pedal de guitarra Marshall Bluesbreaker BB-2 sin caja de embalaje
    50 €
    Ver
¿Tienes equipo que ya no usas? Véndelo en Mercasonic
Tonyguitar
por el 31/01/2019
lji0041 escribió:
Hola amigos. Echad un vistazo a este proyecto con esa válvula:

https://www.inventable.eu/2015/07/02/mini-amplificador-valvular/


Esta interesante, no lo habia visto, lo que me ha llamado la atencion es que en este montaje se ha usado un transformador toroidal para O.T, lo cual estos transformadores son caros!! cuestan iugal que un trafo de salida de single ended, 30 euros minimo, por otro lado veo la 12AU7, esta valvula alimentada con 12v no digo que no funcione, pero no va a ser lo mismo que si le metes al anodo 12v que 190v.


Fmk, entiendo que el zocalo de la valvulilla esta de radio de coche no es el mismo de las ecc83, pero digo yo, ¿es posible usar uno de 9pin aunque no sea igual, hay forma de poder acoplarlo ahi o a parte de tener solo 7 pin no casa con este zocalo? te pregunto esto por que tengo zocalos novales y zocalos octales muchos y el zocalo de 7 pin lo he buscado y no lo encuentro, de ahi de intentar adaptar esto a un zocalo noval que, quizas pudiera servir si coinciden los pins en la distancia y el tamaño, a pesar de que esta valvula tenga menos patillas.
fmk
por el 31/01/2019
Las válvulas ECCxx funcionan muy bién a bajas tensiones, no hay ningún problema de sonido, y en baja dan un sonido estupendo, todo depende de la topología y tipo de circuito, lo que sucede es que te va a dar menor factor de amplificación,

De hecho está documentado que la que mejor trabaja de ellas es la ecc81 para baja tensión, la ganancia ya sabeis que en la ecc81 será menor. Os busco ra referencia, esto ya está publicado y conocido desde hace muchos años.

No la 12K5 no coincide para nada con un zócalo noval, si deseas hacerlo sin zócalo de 7 pines , te recomiendo que lo adaptes con espadines cilindricos huecos, ( canutos de terminal) que los hay y encajen bien en los pines, ( porque si no tendrás que soldarlos ), es buena solucción y te obliga a sujetar la válvula de alguna forma en orizontal, lo que también te quitará microfonías.

Los toroidales los ha usado porque al tener nuclo de aire no se saturan tan facilmente.

Si te sirve de referencia yo he hecho con estas válvulas los dos tipos de ampli, ( o tres tipos) con 12v y 35v en baja y en alta con el86 y 350v y EL34 y 450 v con el mismo previo y no hay diferencias notables ni comparables al oido, con respecto a las ECCxx para baja tensión en el previo.

La imágen es una referencia de artículos del señor Kainka creo se llama, escribió varios libros sobre amplificacion en baja tensión


Saludos
Archivos adjuntos ( para descargar)
IMG_20190131_102935.jpg
fmk
por el 31/01/2019
A lo que me refiero Toni, es que para OTL lo que ahora mismo tengo funcionando es lo que he mostrado, con La 12k5 en baja y con la el86 o EL34 en Alta.

Pero a lo que voy es que creo que yo podría sacar mas potencia con una sola el34 que con la 12k5 , en bajas tensiones ( 50v a75v ),

Muchísimas válvulas nos sirven en potencia también para trabajar en bajas tensiones, y obtener algo más de potencia que con la 12k5,
Solo que tendrán un poco mayor la impedancia de carga ( altavoz)

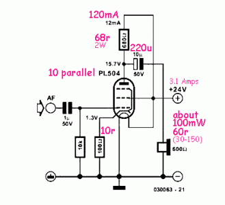
Una de ellas por ejemplo apta es la PL504, en el circuito adecuado, incluso la EL504, y también el86 claro y la el84 y la EL34.

No es mala idea tampoco en potencia tener dos estados de amplificación con 2 válvulas distintas en serie, por ejemplo una el84 o el86 y de ahí a una EL34 o Pl504., Solo con el objetivo de conseguir mayores potencias claro, y aún en bajo +B sino no tiene sentido.

La PL504 desde 24v funciona

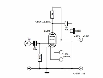
La EL95 tambien es muy adecuada para OTL de cascos por ejemplo.

Yo considero bajo voltaje hasta 75v, a partir de ahí con mucha precaución, y medidas de seguridad a cascoporro.
Tonyguitar
por el 31/01/2019
Si es cierto, a partir de 80v ya los calambrazos es cuando son peligrosos, aunque yo siempre digo que lo que te pega el calambrazo son los watios mas que los voltios y amperios, muchos amperios con pocos voltios tambien te pueden dar una ostia y muchos voltios y pocos amperios tambien, la potencia es justo eso, multiplicar una cosa por la otra.

Lo de trabajar con el84 y 6l6, el34 alimentandolas a 12v no lo he probado, ni tampoco a 50 voltios, estos voltajes estan fuera de curva en sus datasheet, ni aparecen estas tensiones para anodo, pero vaya, ahora me pica la curiosidad, tengo aqui preparados unos trafos para hacerme un single ended con una el84, tengo que probar alimentar la placa con 30v a ver si funciona.

Si pruebas una el34 o 84, 6l6 con poco voltaje me lo comentas, que tengo curiosidad por saberlo.

Las de previo ya sabemos que si, de hecho el valvecaster ese creo que funciona a 9v en anodo creo.
fmk
por el 31/01/2019
Las el8, el34, o 6L6, claro que funcionan, te lo aseguro,

lo que no te puedo concretar aún es la potencia o volumen que entregarán con baja tension, por no aventurar, aunque me voy haciendo una idea.

Este asunto es todo por rizar el rizo y poder hacer un ampli para guitarra aún un poquito mas potente para baja tensión, pero sobre todo igual de sencillo.

Porque si no yo para alta ( si no le teneis reparo a los 300v para arriba) recomiendo la topologia OTL tipo biamp de philips que va a dar entre 5 y 10 watios con 2 el86 u otras y a tirar...( Mas bien 5 watios, para llegar a los 10 es mas complicado.)
Que ya he hecho varios en alta y funcionan con un sonido de lo mejor, pero son circuitos mas complejos y menos documentado, todo hay que decirlo.

pero ahora no estoy con eso, solo con baja/media tensión.
1 respuesta directa
fmk
por el 31/01/2019
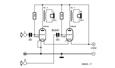
Unos esquemas para que os hagan pensar, en su mayoría del Sr.Kainka:

Por supuesto el esquema que es estereo y para 32 ohmios, es para cascos.
Archivos adjuntos ( para descargar)
LV_2.jpg
fig_8.jpg
10xPL504-HPamp.gif
375px-Wzm2_EL86.png
Tonyguitar
por el 31/01/2019
"fmk" escribió:
Las el84, el34, o 6L6, claro que funcionan, te lo aseguro,

¿metiendo 12v al anodo tambien? Mira que eso es poco voltaje, si me dices que si voy a tener que probarlo jejejejeje.
¿por ejemplo, un single ended con un trafo de salida conectado al anodo y alimentando el trafo con 12v?





fmk escribió:
Que ya he hecho varios en alta y funcionan con un sonido de lo mejor, pero son circuitos mas complejos y menos documentado, todo hay que decirlo.



¿le metias 300v al anodo sustituyendo el bobinado del primario de O.T por el bobinado de un altavoz de 8 ohm quieres decir? Yo el problema que veo en eso es la corriente continua sobre todo, que circulara por el atavoz, y si pones un condensador en serie con la bobina ya no estaras alimentando bien el anodo imgino, con este tema tengo mis dudas.
fmk
por el 31/01/2019
Toni claro que funcionará con 12v en el84, EL34 y 6L6 (creo que la 6L6 tiene mucha impedancia de carga o mas alta), pero la potencia será muy baja,

Porque con una EL34 te vas a quedar en 12v, para eso usa la 12k5, a estas alimentalas con 24v, 45, 60 o 75 , que lo aceptan y las puedes exprimir más, no ? Digo yo. Que sino luego te faltara power para acoplar por cátodo o quitar la Dc si la hay.

Ojo con los OTL en Alta, en ellos tenemos que planificar bien lo que hacemos e ir seguros, en alta yo he montado sobre todo circuitos de philips.

Yo en baja si que he desarrollado cosas propias y experimentado mas libremente, porque es más fácil, pero en alta tensión además de el riesgo de descarga no puedes andar probando porque si porque arriesgas tubos y altavoces. Hay que ir a algo funcional 100% y seguro.

Yo he experimentado con la topología tipo biamp de philips, porque me parecía la más interesante ( en alta) , sencilla y de calidad reconocida y dilatada experiencia, de hecho muchos amplis y radios de philips aún estan funcionando.

En estos amplificadores de 300 a 450v yo he colocado Altavoces de 800 ohmios como en los que hacía philips, de hecho casi todos estos altavoces son philips, el acople por capacitancia de philips en teoría al menos corta, más bien reduce la DC al cono y en CA no pasarán según entiendo voltajes de riesgo para el cono, pero si voltajes elevados, que los conos de 800 ohmios admiten perfectamente.


Por eso no está de más empezar en este tema primero con bajas tensiones para entender mas tarde los de Altas.

Tambien es diferente trabajar con altavoces de baja (8 y 16 ohms) en OTL osea sin trafo, en los de poca tensión que en los de mayor tensión, y hay que saber que el rendimiento va a ser menor, en potencia y volumen sobre todo con altavoces normales, pero se puede bajo cumplimiento de varias premisas, a ver si lo puedo resumir esquemáticamente:

@-En baja con conos de 8 y 16, ( 4 ohmios o menor no recomiendo por menor rendimiento aún)
- un salto real de impedancia pero no muy grande 600:16 aprox. , y reducción de potencia y de eficiencia.

se compensa con el tipo de circuito, con altavoces de máximo rendimiento y atacando mucho la etapa con el previo que sea.

La redución de la Dc a cono si fuese necesaria también va a supener una pequeña peedida de rendimiento y potencia , demosle de un 5 a un 10%

@-En alta tensión, los OTL conducen mayores potencias a los altavoces y mayores voltajes por tanto.
Se acopla por capacitancia con condensador, para proteger el altavoz hasta para altavoces de Alta( 800 ohm), y en los altavoces de baja impedancia normales mejor proteger igual y de dc tambien.


En OTL de baja es muy seguro para los altavoces normales con filtros solo eliminando la dc.

Para los de Alta tensión yo pongo el acople tipo philips por condensador, pero duplicado con dos condensadores en paralelo de bajo valor para mayor seguridad ( por si se va uno) con conos de 800 ohms
Y con conos de 16 ohms lo mismo y añado además eliminación de DC con filtro o red Zobel.

Alguna vez creo que he referido que en los OTL el tema de impedancia va como al reves, con un altavoz de 8 ohmios sonara/rendirá menos que con uno de 16, al reves que los amplis con trafo.

Tambien se puede por ejemplo predisponer las cajas para mayor rendimiento con una 4x12" por ejemplo con los conos de 16 ohms en serie que nos dará sus 64 ohms y mejor rendimiento que un cono de 8 o 4 ohms.
fmk
por el 31/01/2019
Es mas en la topología philips con 2 tubos el86 u otros, la potencia ( en alta) la está entregando una sola de las EL86, la otra hace de reguladora, por eso solo los 5 watios aprox con 2 el86,

Por tanto con 2 el34 y mismo circuito de philips, misma potencia aprox. ( algo menos por mayor salto de impedancia en las EL34, aunque el circuito compensa tambien) 4 a 5w diría, pero buena cosa para ampli de casa y hasta de local.
fmk
por el 31/01/2019
Jajaja cuando se habla tanto de la teoria uno se empasta, como las Humbuckers, ....

Y lo mejor es enchufarse a ellos o ir a escuchar las muestras de como suenan y a disfrutar.

:-)
fmk
por el 01/02/2019
Toni este es el circuito OTL de etapa de potencia de alta calidad con el86 básico, de alta tensión, sobre los 300v de +B

aunque philips hizo variantes y circuitos previos a esto, es un clásico ya.

Este circuito ( etapa) da de 4 a 5 watios.

El condensador de salida es el que acopla por capacitancia,

Los altavoces de 800 ohms, vienen con una toma más, de tierra,
Philips también a veces conectaba esa tierra, y ponía inductancias o pequeños trafos de 3:1 o de 1:1 (800:800), otras veces no.

Es recomendable no utilizar clavijas en altavoz, cable directo y recorrido de altavoz aislado y blindado de acceso y toqueteo.

Yo estoy centrado mas con los de baja, son más agradecidos e inofensivos, me he cansado de trastear con alta por ahora.
Archivos adjuntos ( para descargar)
Clip_9.jpg
Nuevo post

Regístrate o para poder postear en este hilo