Ostia! El corrector...
Ampli sencillo todo a valvulas sin trafo de salida (OTL)
OFERTAS Ver todas
-
-9%Harley Benton TE-20HH SBK w/Bag Bundle
-
-17%Harley Benton DNAfx GiT Mobile II
-
-45%Hughes&Kettner Spirit of Metal
Surcaster, pues de consumo de batería, si que es práctico,
La primera prueba real ha pasado de 14 horas, pero no se si la batería que era nueva , venía cargada al 100%,,
Ya esta preparada la segunda carga para confirmar con mas precisión, pero vaya aunque fuera sobre 14 horas, es un pasote, super práctico.
Además la Batería en el Brico mart, son 10€, precio imbatible, y se puede cargar bien con cargador de moto/coche tipo del Norauto de esos peques, o con las estaciones de carga esas que vendía el lidel.
La primera prueba real ha pasado de 14 horas, pero no se si la batería que era nueva , venía cargada al 100%,,
Ya esta preparada la segunda carga para confirmar con mas precisión, pero vaya aunque fuera sobre 14 horas, es un pasote, super práctico.
Además la Batería en el Brico mart, son 10€, precio imbatible, y se puede cargar bien con cargador de moto/coche tipo del Norauto de esos peques, o con las estaciones de carga esas que vendía el lidel.
Buenas fmk y los demás. Tendréis que disculparme porque descubrí el hilo justo ayer cuando Luisito puso el link en otro sitio en el foro, y aún no me ha dado tiempo a leer ni un par de páginas. Si ya se ha discutido alguna propuesta similar disculpadme.
Resulta que yo también he estado dándole vueltas a la posibilidad de construir un ampli a válvulas sin trafos. Lo comenté en el foro de electrónica.
Tengo un diseño para una fuente conmutada que en teoría, y digo en teoría porque no lo he probado, sacaría entre 250 y 350V con suficiente corriente para alimentar un clase A single ended, y quizás un push-pull de EL84's.
Pero eso no es por lo que preguntas aquí, así que tengo una propuesta para lo de prescindir del trafo de salida. No es nada especial, pero creo que podría tener sus ventajas.
Antes de nada quiero aclarar que no soy ni por asomo un experto en la materia, y que tengo nula experiencia construyendo amplis a válvulas. Solo he construido uno de estado sólido y unos cuantos pedales.
La idea es tan simple como atenuar la señal de salida de la etapa de potencia con un divisor de tensión, para bajar la señal a nivel de línea, y luego pasarla a un chipamp que haga de etapa de potencia. Esos chipamps son ridículamente baratos y super eficientes. Básicamente, en cuanto a componentes, estaríamos cambiando el trafo de salida por el chipamp.
En un simple clase A single ended tipo Fender Champ que saca 5W, podríamos acabar fácilmente con 100W de potencia de salida, o incluso más, pero tanta potencia parece tontería. Eso ya es cosa de cada uno.
No acabo de tener claro si funcionaría en términos de impedancias, pero siempre se podría meter un simple buffer hecho con un opamp entre la EL84 y el chipamp. Si bien es cierto que los 5W de salida de la EL84 se desperdiciarían casi por completo, no es mucha pérdida si tenemos en cuenta que en la salida del chipamp tendríamos por ejemplo, 20, 30... 50W así que en realidad sería más eficiente que un push pull, y sin distorsión de crossover ni historias de esas.
Probablemente se me escape algo, así que si la idea es absurda, no dudéis en tirarla por tierra sin ninguna misericordia
Resulta que yo también he estado dándole vueltas a la posibilidad de construir un ampli a válvulas sin trafos. Lo comenté en el foro de electrónica.
Tengo un diseño para una fuente conmutada que en teoría, y digo en teoría porque no lo he probado, sacaría entre 250 y 350V con suficiente corriente para alimentar un clase A single ended, y quizás un push-pull de EL84's.
Pero eso no es por lo que preguntas aquí, así que tengo una propuesta para lo de prescindir del trafo de salida. No es nada especial, pero creo que podría tener sus ventajas.
Antes de nada quiero aclarar que no soy ni por asomo un experto en la materia, y que tengo nula experiencia construyendo amplis a válvulas. Solo he construido uno de estado sólido y unos cuantos pedales.
La idea es tan simple como atenuar la señal de salida de la etapa de potencia con un divisor de tensión, para bajar la señal a nivel de línea, y luego pasarla a un chipamp que haga de etapa de potencia. Esos chipamps son ridículamente baratos y super eficientes. Básicamente, en cuanto a componentes, estaríamos cambiando el trafo de salida por el chipamp.
En un simple clase A single ended tipo Fender Champ que saca 5W, podríamos acabar fácilmente con 100W de potencia de salida, o incluso más, pero tanta potencia parece tontería. Eso ya es cosa de cada uno.
No acabo de tener claro si funcionaría en términos de impedancias, pero siempre se podría meter un simple buffer hecho con un opamp entre la EL84 y el chipamp. Si bien es cierto que los 5W de salida de la EL84 se desperdiciarían casi por completo, no es mucha pérdida si tenemos en cuenta que en la salida del chipamp tendríamos por ejemplo, 20, 30... 50W así que en realidad sería más eficiente que un push pull, y sin distorsión de crossover ni historias de esas.
Probablemente se me escape algo, así que si la idea es absurda, no dudéis en tirarla por tierra sin ninguna misericordia
Dazz,
Bienvenido al debate y montaje OTL
Todas las opiniones y aportaciones, son muy respetadas aquí, y la ayuda e intercambio, muy agradecido,
Amplíame un poco si puedes a que denomínas tu Chipamp?
Concretamente.
Yo aquí he expuesto solo todas las topologías OTL digamos más puristas, es decir completamente a válvulas, tanto en previo como en potencia, ya que ese es el mayor reto mas grande, y lo mas desconocido,
Y para guitarra, que por cierto no ha habido mucho o nada hasta ahora y menos simple, barato y ligero...📣 Y con un tono de alucine.
Solo algunas lineas de interés en foros yankis, y de constructores de hifi, pero creo que por aquí vamos con mucha ventaja, ya que son mas sencillos , prácticos y asequibles, ligeros, y menor mantenimiento, amen de la utilización de válvulas y conos estándar como ya os he apuntado y demostrado.
Dentro de este tipo de salida hay vários niveles de otl puro, esto es:
1- 0tl directo, de la válvula al cono, ya sea en Dc+AC o solo en AC, pero directo directo, que lo hay ( con sus medidas de protección claro para el cono y voltaje claro).
2- Otl acoplado capacitívamente, lo mas común y conocido.
3- Otl con salida inductiva o de transmisión electromagnética aislada , ojo pero de baja impedancia y relación , que nada tiene que ver con un transformador de audio tradicional, pues es mucho mas inocuo con el tema tono y señal.
Bueno, me refiero que por ahora no he tocado el tema de amplis híbridos, o con nada de silicio, ...que también es otra tipología o clasificación, pero como aquí es todo a válvulas , pues quizás
Para el tema de otl a silicio o híbridos se pudieran abrir o o tratar en un hilo separado, ya que todos los amplis de chips, integrados y transistores ya son de porsi sin trafo de salida osea Otl.
A no ser que con chipamp te refieras a otra cosa distinta claro , antes de la valvula o de detrás de la misma para ajuste de impedancia ....ya nos comentas.
Creo que es mejor separar en hilos las diferentes clasificaciones
Este será pues para los OTL de Guitarra, ( novedosos aún hoy igual que de desconocidos, pero preveo que cuando se den mas a conocer y se prueben....uffff es otra de las grandes y asequibles posibilidades de la paleta).
Al igual que he abierto otro hilo diferenciado para Amplificadores magnéticos o de ferristores,
u otro para amplificadores ceramicos,
Porque todo esto es muy amplio y mejor ordenarlo.
Mi interés último siempre ha sido con miras a la mayor calidad, y transparencia del tono de la guitarra ( menos componentes posibles)
Y de hacer las cosas y amplis para la guitarra lo mas sencillos pero versátiles posibles, asequibles en costo, y ligeros....
Ahí es nada....jajaja...
Y hasta ahora he compartido todos mis logros por aquí, espero que poco a poco mas personas se den cuenta del potencial de todo esto,
Porque hasta que no se ven y se oyen , y se transportan, o prueban, sus ventajas son difíciles de asimilar.
Solo añadir que tenemos ya en el candelero todo tipo de potencias para la guitarra desde los 35 mw para cascos ( ojo y altavoz para habitación), hasta los 50, 100w o mas con solo 2 tubos en potencia.
Muchas veces en case A pura y para los mas potentes en clase A pero en phush pull serie.
Saludos
Bienvenido al debate y montaje OTL
Todas las opiniones y aportaciones, son muy respetadas aquí, y la ayuda e intercambio, muy agradecido,
Amplíame un poco si puedes a que denomínas tu Chipamp?
Concretamente.
Yo aquí he expuesto solo todas las topologías OTL digamos más puristas, es decir completamente a válvulas, tanto en previo como en potencia, ya que ese es el mayor reto mas grande, y lo mas desconocido,
Y para guitarra, que por cierto no ha habido mucho o nada hasta ahora y menos simple, barato y ligero...📣 Y con un tono de alucine.
Solo algunas lineas de interés en foros yankis, y de constructores de hifi, pero creo que por aquí vamos con mucha ventaja, ya que son mas sencillos , prácticos y asequibles, ligeros, y menor mantenimiento, amen de la utilización de válvulas y conos estándar como ya os he apuntado y demostrado.
Dentro de este tipo de salida hay vários niveles de otl puro, esto es:
1- 0tl directo, de la válvula al cono, ya sea en Dc+AC o solo en AC, pero directo directo, que lo hay ( con sus medidas de protección claro para el cono y voltaje claro).
2- Otl acoplado capacitívamente, lo mas común y conocido.
3- Otl con salida inductiva o de transmisión electromagnética aislada , ojo pero de baja impedancia y relación , que nada tiene que ver con un transformador de audio tradicional, pues es mucho mas inocuo con el tema tono y señal.
Bueno, me refiero que por ahora no he tocado el tema de amplis híbridos, o con nada de silicio, ...que también es otra tipología o clasificación, pero como aquí es todo a válvulas , pues quizás
Para el tema de otl a silicio o híbridos se pudieran abrir o o tratar en un hilo separado, ya que todos los amplis de chips, integrados y transistores ya son de porsi sin trafo de salida osea Otl.
A no ser que con chipamp te refieras a otra cosa distinta claro , antes de la valvula o de detrás de la misma para ajuste de impedancia ....ya nos comentas.
Creo que es mejor separar en hilos las diferentes clasificaciones
Este será pues para los OTL de Guitarra, ( novedosos aún hoy igual que de desconocidos, pero preveo que cuando se den mas a conocer y se prueben....uffff es otra de las grandes y asequibles posibilidades de la paleta).
Al igual que he abierto otro hilo diferenciado para Amplificadores magnéticos o de ferristores,
u otro para amplificadores ceramicos,
Porque todo esto es muy amplio y mejor ordenarlo.
Mi interés último siempre ha sido con miras a la mayor calidad, y transparencia del tono de la guitarra ( menos componentes posibles)
Y de hacer las cosas y amplis para la guitarra lo mas sencillos pero versátiles posibles, asequibles en costo, y ligeros....
Ahí es nada....jajaja...
Y hasta ahora he compartido todos mis logros por aquí, espero que poco a poco mas personas se den cuenta del potencial de todo esto,
Porque hasta que no se ven y se oyen , y se transportan, o prueban, sus ventajas son difíciles de asimilar.
Solo añadir que tenemos ya en el candelero todo tipo de potencias para la guitarra desde los 35 mw para cascos ( ojo y altavoz para habitación), hasta los 50, 100w o mas con solo 2 tubos en potencia.
Muchas veces en case A pura y para los mas potentes en clase A pero en phush pull serie.
Saludos
Tengo que comentar que ahora mismo estoy con un OTL dual en chasis de Fender deluxe rever ( blackface)
Que dará por un lado de 11 a 15 watios realísimos con solo 2 el86, y por el otro 20w o mas con 2xEL34, o 30/50w o mas con 2 6500/kt88
O mucha mas potencia con 2 KT120, o la leche ya con 2 KT150 (1O0 a 150w calculo en OTL phush pull) aunque para estas últimas hay que aumentar amperaje de los trafos consumen 2 amperios cada tubo.
Que dará por un lado de 11 a 15 watios realísimos con solo 2 el86, y por el otro 20w o mas con 2xEL34, o 30/50w o mas con 2 6500/kt88
O mucha mas potencia con 2 KT120, o la leche ya con 2 KT150 (1O0 a 150w calculo en OTL phush pull) aunque para estas últimas hay que aumentar amperaje de los trafos consumen 2 amperios cada tubo.
También deseo en este punto referir una cosa que puede no parecer ovia.
Los OTL mas o muy potentes pueden estar muy bién y hemos llegado a ello con la misma simplicidad, y menor costo, ok, y nos mete mucha adrenalina para el body la potencia bruta, ok y bien...
....pero no perdais de vista los de baja tensión y baja potencia, ellos son la verdadera revolución en esto y los mas agradecidos y prácticos, ademas de una tipología y simplicidad nueva hasta ahora, porque siempre los de baja se han utilizado con trafo, ahora ta se puede sin él con los mejores resultados y calidad tonal, y para salida de cascos o pedales de guitarra....uffffff lo mejor, ya sean en alta o en baja impedancia, o con conos y cascos de 800 ohm o de 8 y 16 ohms o mas
Los OTL mas o muy potentes pueden estar muy bién y hemos llegado a ello con la misma simplicidad, y menor costo, ok, y nos mete mucha adrenalina para el body la potencia bruta, ok y bien...
....pero no perdais de vista los de baja tensión y baja potencia, ellos son la verdadera revolución en esto y los mas agradecidos y prácticos, ademas de una tipología y simplicidad nueva hasta ahora, porque siempre los de baja se han utilizado con trafo, ahora ta se puede sin él con los mejores resultados y calidad tonal, y para salida de cascos o pedales de guitarra....uffffff lo mejor, ya sean en alta o en baja impedancia, o con conos y cascos de 800 ohm o de 8 y 16 ohms o mas
No sé si os he preguntado esto por aquí. (Mi memoria va cada vez peor)
No tengo ni idea de electrónica. ¿Este amplificador es algo parecido a lo que exponéis?
http://milbert.com/gaga
No tengo ni idea de electrónica. ¿Este amplificador es algo parecido a lo que exponéis?
http://milbert.com/gaga
Vizcar, ese amplificador...aunque ha querido meterlo el fabricante dentro de el mundo de los otl, no es realmente un otl, ni puro ni impuro...es otra cosa muy distinta...
Ha hecho una cosa entre hibrida y válvulas y con bastante silicio por cierto, ....a mi modo de ver de cara al negocio basicamente...que además por su puesto lo ha patentado y blindado bién.
Y aunqye dice que puede intercambiarse varios tipo de valvula a la salida y todo eso, autobias y demás, no es un otl, es hibrido a la salida con valvulas y silicio para tema de inpedancia, lo cual es mas facil pero no es solo valvula a la salida
Me alegro que toques este punto, porque el circuito que lo conozco, bueno varios de ellos, es un autentico enjambre "de paqué", complejo, sofisticado y rebuscado hasta decir basta.
En mi opinión lo que yo nunca desearía tener en el camino de la señal, toda una tienda de componentes ahí puesta, ...
No digo que suene mal, además cuesta mas de 3000$ y li tiene patentado...pero cuando veo todo ese circuito puenso que es mejor conseguir un tono similar de ata calidad pero de forma mas sencilla, lo veo mas razonable y puro, ...
El ejemplo claro de enrredar las cosas como solo el puede para vender la moto, aunque sea un Harley davinson con vela...
Hay gusto y dinero para todo.
Si deseas me puedes dar un correo y te enseño ese tipo de circuito,
Aunque también tienes la patente por la web.
Los yanquis es lo que dicen en sus foros, esto no es tanto una opinión solo mía.
Ha hecho una cosa entre hibrida y válvulas y con bastante silicio por cierto, ....a mi modo de ver de cara al negocio basicamente...que además por su puesto lo ha patentado y blindado bién.
Y aunqye dice que puede intercambiarse varios tipo de valvula a la salida y todo eso, autobias y demás, no es un otl, es hibrido a la salida con valvulas y silicio para tema de inpedancia, lo cual es mas facil pero no es solo valvula a la salida
Me alegro que toques este punto, porque el circuito que lo conozco, bueno varios de ellos, es un autentico enjambre "de paqué", complejo, sofisticado y rebuscado hasta decir basta.
En mi opinión lo que yo nunca desearía tener en el camino de la señal, toda una tienda de componentes ahí puesta, ...
No digo que suene mal, además cuesta mas de 3000$ y li tiene patentado...pero cuando veo todo ese circuito puenso que es mejor conseguir un tono similar de ata calidad pero de forma mas sencilla, lo veo mas razonable y puro, ...
El ejemplo claro de enrredar las cosas como solo el puede para vender la moto, aunque sea un Harley davinson con vela...
Hay gusto y dinero para todo.
Si deseas me puedes dar un correo y te enseño ese tipo de circuito,
Aunque también tienes la patente por la web.
Los yanquis es lo que dicen en sus foros, esto no es tanto una opinión solo mía.
Muchas gracias por tu oferta. Yo no paso de la ley de Ohm, y las soldaduras que he hecho en mi vida están bien lejos de la vista (y no por motivos de patente,
)
Solo he hecho referencia a este amplificador porque leí hace tiempo sobre él, y tenía curiosidad.
Ya veo que lo conoces bastante bien, y te agradezco tu opinión y explicación. Aunque, como te he dicho, con mis conocimientos entiendo poco.
Ahora ya no lo considero misterioso y no me intriga como antes.
Gracias y un saludo
)Solo he hecho referencia a este amplificador porque leí hace tiempo sobre él, y tenía curiosidad.
Ya veo que lo conoces bastante bien, y te agradezco tu opinión y explicación. Aunque, como te he dicho, con mis conocimientos entiendo poco.
Ahora ya no lo considero misterioso y no me intriga como antes.
Gracias y un saludo
Eso es vicar, digamos que es algo diferente y un poco sofisticado,
Jajaja si ese amplificador es como una central nuclear pero en pequeñito, jeje
Aunque se supone que suena bien, como muchos híbridos lo hacen claro,
Creo que lo comentaste alguna vez al principio del hilo ya , o en otro hilo , o de los amplis Milbert, pero como ya empieza a ser tocho este hilo, preferí, volver a ampliarte mi parecer
No te preocupes, que la ley de OHM lo es todo, jejeje si sabes eso tienes mucho andado, no creas.
En cuanto a soldar, es tan facil que te lo recomiendo como relajante.
Y que decir de los OTL de baja a 12v, ideales para los que nunca han hecho nada a válvulas pero sin riesgo de calambre, o sustos, siendo el mejor de los mejores amplis para cascos o altavoz.
También haré algunos mas amplis en baja , con facil forma de mecanizárlos, cajeárlos y acabarlos para que no de pereza ponerse con algo tan fácil.
Se puede hacer todo en un simple panel de aluminio que se puede cortar con tijeras fuertes o de pescado por decir algo( jacks, red, boster up para elevar de 12v. a 48v para +B, valvulas, potes, )
Incluso todo en ese panel , y dicho panel a medida, solo ya se atornilla en una simple caja muy estética de madera cerrada y listo, queda muy bien,
Ahora estoy con mas lio para los tochos de mas potencia, pero en cuanto pueda os pongo unos del tipo " haztelo fácil, bonito y barato" (pero de mucha calidad, he que esto no es cualquier cosa).
Jajaja si ese amplificador es como una central nuclear pero en pequeñito, jeje
Aunque se supone que suena bien, como muchos híbridos lo hacen claro,
Creo que lo comentaste alguna vez al principio del hilo ya , o en otro hilo , o de los amplis Milbert, pero como ya empieza a ser tocho este hilo, preferí, volver a ampliarte mi parecer
No te preocupes, que la ley de OHM lo es todo, jejeje si sabes eso tienes mucho andado, no creas.
En cuanto a soldar, es tan facil que te lo recomiendo como relajante.
Y que decir de los OTL de baja a 12v, ideales para los que nunca han hecho nada a válvulas pero sin riesgo de calambre, o sustos, siendo el mejor de los mejores amplis para cascos o altavoz.
También haré algunos mas amplis en baja , con facil forma de mecanizárlos, cajeárlos y acabarlos para que no de pereza ponerse con algo tan fácil.
Se puede hacer todo en un simple panel de aluminio que se puede cortar con tijeras fuertes o de pescado por decir algo( jacks, red, boster up para elevar de 12v. a 48v para +B, valvulas, potes, )
Incluso todo en ese panel , y dicho panel a medida, solo ya se atornilla en una simple caja muy estética de madera cerrada y listo, queda muy bien,
Ahora estoy con mas lio para los tochos de mas potencia, pero en cuanto pueda os pongo unos del tipo " haztelo fácil, bonito y barato" (pero de mucha calidad, he que esto no es cualquier cosa).
Os comento lo que quería decir con chipamp y la idea en general que tengo en mente.
Un chipamp no es más que un amplificador de potencia de estado sólido, pero que en vez de transistores, lleva un circuito integrado, un chip. De ahí lo de chipamp.
El tema es que hoy en día hay cacharros de estos de clase D, que son super eficientes (rondan el 90%) y super lineales. Introducen practicamente nada de distorsión, son capaces de producir mucha potencia, son pequeños, no requieren una fuente simétrica y son baratísimos.
Un par de ejemplos: el TPA3116 en configuración mono, hasta 100W de potencia de salida.
https://www.ebay.es/itm/DC-12V-24V-TPA3116-Mono-Channel-Digital-Power-Audio-Amplifier-Board-BTL-Out-100W/112720738899?_trkparms=aid%3D222007%26algo%3DSIM.MBE%26ao%3D2%26asc%3D50724%26meid%3Da9a24fb3b74640889023d6c4172cc087%26pid%3D100005%26rk%3D5%26rkt%3D5%26sd%3D112750077783%26itm%3D112720738899&_trksid=p2047675.c100005.m1851
O este, que ni si quiera precisa de disipador y saca hasta 50W mide sólo 45x35mm
https://www.ebay.es/itm/TPA3118-PBTL-Mono-Digital-Amplifier-Board1X60W-8-24V-POWER-AMP-Replace-TPA3110NT/202662661467?hash=item2f2fa2cd5b:g:-AEAAOSwTt1cvtVu
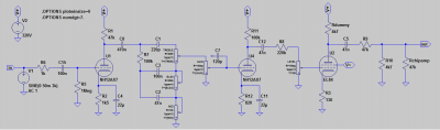
La idea es la siguiente: Este es un esquema de un single ended con una 12AX7 y una EL84, con un tonestack por ahí medio. La resistencia Rdummy en la placa de la EL84 sería una de 20W y sustituiría el trafo. Básicamente disiparía casi toda la potencia producida por la etapa de potencia. De la placa sale un divisor de tensión formado por R9 y R10 que baja el nivel de voltaje de la salida de la EL84 a nivel de linea. Y de ahí podemos ir directamente al chipamp.
De esa forma podemos tener un single ended de originalmente 5W, pero con una potencia de 50 o 100W. Estos chipamp soportan altavoces de 4, 8 o 16 ohms sin tocar nada. A más impedancia menos potencia, claro.
Entiendo que esto ya no es puramente un válvulas, pero mientras no llevemos el chipamp a saturación (la R10 debería ser un potenciómetro para controlar la atenuación) el chipamp solo amplificará la señal de lo que venga antes de las válvulas. El tono que pueda salir del trafo de salida en el diseño original, eso si se pierde, claro. No sé que relevancia puede tener eso.
Supongo que esto, de tener sentido, lo tiene sobre todo para single ended de baja potencia, por el tema de tener que disipar en forma de calor la potencia producida por la válvula de salida. En el ejemplo anterior, si el original disipa unos 10W para producir 5W de potencia de salida, en mi diseño con un chipamp de 50W por ejemplo, disiparía 10W + 55W en el chipamp (90% eficiente) para un total de 65W, de los cuales tendríamos esos 50W en la salida. Así que aunque estamos "malgastando" 5W en forma de calor, la eficiencia es mejor (5W/10W = 50% vs 50W/65W = 77%)
Por supuesto necesitaríamos una fuente de alimentación mucho más tocha, y ahí es dónde entraría el intento de fuente conmutada que pensaba implementar, para también prescindir del trafo de red y aumentar aún más la eficiencia total del ampli, pero eso ya es otra historia
Un chipamp no es más que un amplificador de potencia de estado sólido, pero que en vez de transistores, lleva un circuito integrado, un chip. De ahí lo de chipamp.
El tema es que hoy en día hay cacharros de estos de clase D, que son super eficientes (rondan el 90%) y super lineales. Introducen practicamente nada de distorsión, son capaces de producir mucha potencia, son pequeños, no requieren una fuente simétrica y son baratísimos.
Un par de ejemplos: el TPA3116 en configuración mono, hasta 100W de potencia de salida.
https://www.ebay.es/itm/DC-12V-24V-TPA3116-Mono-Channel-Digital-Power-Audio-Amplifier-Board-BTL-Out-100W/112720738899?_trkparms=aid%3D222007%26algo%3DSIM.MBE%26ao%3D2%26asc%3D50724%26meid%3Da9a24fb3b74640889023d6c4172cc087%26pid%3D100005%26rk%3D5%26rkt%3D5%26sd%3D112750077783%26itm%3D112720738899&_trksid=p2047675.c100005.m1851
O este, que ni si quiera precisa de disipador y saca hasta 50W mide sólo 45x35mm
https://www.ebay.es/itm/TPA3118-PBTL-Mono-Digital-Amplifier-Board1X60W-8-24V-POWER-AMP-Replace-TPA3110NT/202662661467?hash=item2f2fa2cd5b:g:-AEAAOSwTt1cvtVu
La idea es la siguiente: Este es un esquema de un single ended con una 12AX7 y una EL84, con un tonestack por ahí medio. La resistencia Rdummy en la placa de la EL84 sería una de 20W y sustituiría el trafo. Básicamente disiparía casi toda la potencia producida por la etapa de potencia. De la placa sale un divisor de tensión formado por R9 y R10 que baja el nivel de voltaje de la salida de la EL84 a nivel de linea. Y de ahí podemos ir directamente al chipamp.
De esa forma podemos tener un single ended de originalmente 5W, pero con una potencia de 50 o 100W. Estos chipamp soportan altavoces de 4, 8 o 16 ohms sin tocar nada. A más impedancia menos potencia, claro.
Entiendo que esto ya no es puramente un válvulas, pero mientras no llevemos el chipamp a saturación (la R10 debería ser un potenciómetro para controlar la atenuación) el chipamp solo amplificará la señal de lo que venga antes de las válvulas. El tono que pueda salir del trafo de salida en el diseño original, eso si se pierde, claro. No sé que relevancia puede tener eso.
Supongo que esto, de tener sentido, lo tiene sobre todo para single ended de baja potencia, por el tema de tener que disipar en forma de calor la potencia producida por la válvula de salida. En el ejemplo anterior, si el original disipa unos 10W para producir 5W de potencia de salida, en mi diseño con un chipamp de 50W por ejemplo, disiparía 10W + 55W en el chipamp (90% eficiente) para un total de 65W, de los cuales tendríamos esos 50W en la salida. Así que aunque estamos "malgastando" 5W en forma de calor, la eficiencia es mejor (5W/10W = 50% vs 50W/65W = 77%)
Por supuesto necesitaríamos una fuente de alimentación mucho más tocha, y ahí es dónde entraría el intento de fuente conmutada que pensaba implementar, para también prescindir del trafo de red y aumentar aún más la eficiencia total del ampli, pero eso ya es otra historia
...y ahora estoy viendo que se puede alimentar las EL84 con mucho menos voltaje del típico de 300V + o -
https://music-electronics-forum.com/showthread.php?t=18272
De ser así podría ahorrar bastante potencia malgastada. Me pregunto si sonaría igual/bien. Y si también vale la misma lógica para las 12AX7 el ampli quedaría sencillísimo y super eficiente. Demasiado bonito para ser verdad, imagino. Alguien lo habría hecho ya si no.
Supongo que el headroom se vería seriamente afectado
https://music-electronics-forum.com/showthread.php?t=18272
De ser así podría ahorrar bastante potencia malgastada. Me pregunto si sonaría igual/bien. Y si también vale la misma lógica para las 12AX7 el ampli quedaría sencillísimo y super eficiente. Demasiado bonito para ser verdad, imagino. Alguien lo habría hecho ya si no.
Supongo que el headroom se vería seriamente afectado
Nuevo post
Regístrate o identifícate para poder postear en este hilo
