Preamplificador Fender Twin

jeldelaeugenia
por el 26/08/2017
#240
Toni, puedes detallar el funcionamiento de esto a nivel técnico?
Gracias
OFERTAS EN TIENDAS Ver todas
  • -21%
    Keeley Compressor Pro
    291 €
    Ver oferta
  • -6%
    Electro Harmonix Bass Preacher
    62 €
    Ver oferta
  • -14%
    Harley Benton SC-Custom III Silver Sparkle
    299 €
    Ver oferta
SEGUNDA MANO EN MERCASONIC Ver todo
  • Bajo G&L M2500 5 cuerdas
    600 €
    Ver
  • Hotone Ampero II Stomp - Multiefecto y simulador para guitarras
    320 €
    Ver
  • Pedalera DigiTech GNX3 Guitar Workstation
    125 €
    Ver
¿Tienes equipo que ya no usas? Véndelo en Mercasonic
Tonyguitar
por el 26/08/2017
Un dibu toni que lo veamos.
toni diaz
por el 26/08/2017
Sorry Otra vez me coge fuera de casa, no paro.
Esta tarde hago el dibujo en el ordenador.
intentare explicar por encima la realimentacion negativa. David, maestro me cortas cuando quieras si digo alguna burrada vale?
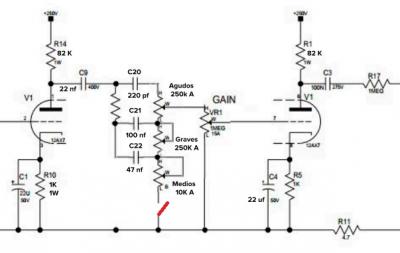
La R.N. se utiliza para suavizar la respuesta y evitar la distorsión, consiguiendo una respuesta mas lineal cortando tanto graves como agudos excesivos. En principio esto se hizo por la mala calidad de los antiguos altavoces y normalmente va una resistencia desde el positivo de altavoz hasta el catodo del primer o segundo triodo.
Efecto secundario adverso, bajada del volumen final.
Respecto a utilizar un par de diodos en contrafase en vez de la resistencia pues tampoco es cosa mia, no se ve mucho pero algun amplificador lo utiliza como el Peavey bravo 112 como apoyo de la dist natural del ampli
Tonyguitar
por el 26/08/2017
gracias toni, me parece muy interesante tio, no hay prisa socio, tu cuando puedas hombre :brindis:
toni diaz
por el 27/08/2017
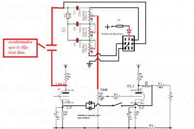
Aquí va otro dibujito cutre, espero os sirva
Archivos adjuntos ( para descargar)
aaa.png
jeldelaeugenia
por el 28/08/2017
#245
Gracias Toni,
A ver si luego lo puedo montar.
jeldelaeugenia
por el 31/08/2017
Hola,
Ya he montado el Tonestack con el switch a masa para anularlo y suena muy bien, yo no aprecio diferencia tonal con sacarlo totalmente del circuito (también es cierto que tengo el oído de madera).

Hay un cambio de volumen tremendo al cambiar de uno a otro.

Ahora mismo se le pueden sacar una cantidad de tonos increíble!
Vamos a por el resto de mods!!

Saludos
Tonyguitar
por el 31/08/2017
jeldelaeugenia escribió:
Ya he montado el Tonestack con el switch a masa para anularlo
¿y eso como lo haces con un swich de 3 contactos?
¿puedes subirme un dibujo para ver como es? gracias tio.
jeldelaeugenia
por el 31/08/2017
#248
Hola Tony,
Lo he hecho con un interruptor normal de dos contactos, al final he decidido no ponerle un led porque como van muchas mods si a cada una le pongo un led al final va a parecer la feria jejeje.
Adjunto esqema
Archivos adjuntos ( para descargar)
mod_out_tonestack.jpg
Tonyguitar
por el 31/08/2017
Ostia, que bueno, eso me gusta, es mas simple de lo que yo pensaba, ¿cuando abres el interruptor el tonestack deja de funcionar y aumenta la distorsion o como es eso? ¿Que mas hiciste para aumentar la distorsion? ¿Subiste valores de condensador de catodo?
Yo queria haber experimentao, pero es que este verano he hecho 3 pre del jcm800, el fender, otro pre mesa, y un pedal fet jcm800 y otro mesa boogie, luego hice los muebles y tal, entonces no me ha dao tiempo a expeeimentar
jeldelaeugenia
por el 01/09/2017
#250
Cuando abres el interruptor deja de "funcionar" el Tonestack y como decía Toni se cabrea a lo Gibbons jeje.

Ahora quiero probar con distintas resistencias y condensadores en los cátodos para probar como afecta y sacar medidas antes de poner la realimentación negativa.

Quiero probar con resistencias de 820k, 1k, 1'5k y 2,2k y condensadores de 0'68uf, 22uf, 25uf y 47 uf son valores que he ido cogiendo de otros esquemas si consideráis que pueden causar algún problema me comentáis.

Las que más me gusten las pondré con otro switch. Va a parecer un nave espacial!

Saludos
Tonyguitar
por el 01/09/2017
Jaja, no te bajes en el catodo de 820 ohmios. 1k ya esta bien.
Nuevo post

Regístrate o para poder postear en este hilo