ToneMonster escribió:
Gracias TonyGT a ver si alguien cuelga muestras de sonido o algún vídeo guapo para ver qué tal.
El rollo es que tengo un Twin Reverb Ultralineal y no satura ni a tope y he pensado que a lo mejor con este pre lo conseguía saturar ya que me encanta el sonido saturado de ese ampli
yo ya tengo el previo casi terminado, solo me falta un pote de 10k creo y no tengo ninguno, voy a ver si puedo ponerlo en marcha poniendo alguno provisional auque sea de 100k, aunque eso me va a descuadrar todo el tonestack y bueno, si puedo me grabo algo, realmente es un previo muy sencillo, lleva una valvula y muy pocos componentes.
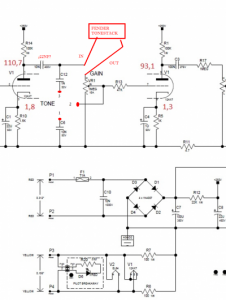
"jeldelaeugenia" escribió:Creo que no me he explicado bien,
Si te fijas en el montaje del Fender le patilla del gain conecta la patilla intermedia de agudos.
En el peavey no va conectado a la patilla central del Tono va conectado a C9.
Imagino que en alguna medida afectará al circuito de una forma u otra.
Marco las imágenes en rojo.
te explicaste bien tio, lo que pasa es que yo a veces estoy con el movil y desde ahi no es lo mismo y no veo las cosas claras, yo soy mas de ordenador, pero cuando no estoy en casa no llevo el ordenador encima jejejejejeje.
Yo lo que te digo es algo asi, basicamente si te fijas bien lo que he hecho ha sido mirar las diferencias entre el previo del fender y el tuyo y modificar el tuyo para que sea igual que el pre fender, si te fijas bien he capado el control de tono de tu amplificador a la entrada y a la salida, tambien he quitado ese cable que tu me preguntabas, todo eso se corta y luego tu intercalas esto.
No se si por la red hay algun layout para hacer un tonestack, por que entonces te descargas el imprimible ese y te haces una pcb, pero creo que al no ser muchos componentes te lo puedes fabricar tu mismo asi un poco soldando los componentes en los mismos potenciometros, eso si, te tendras que hacer un dibujo con los tres potenciometros y luego ir dibujando donde sueldas los condensadores y haces los puentes.
Yo no lo he hecho en el dibujo, pero el condensador c9 podrias aprovechar para poner ahi el condensador que te dijo toni diaz y a la salida de este entrar al tonestack, montar el tonestack y luego de ahi sales y entras al gain, previamente tu ya has cortado la pata del gain de la pcb que iva conectada antiguamente a c9 y a c12, tambien tienes que cortar la pista que va de la pata 2 del pote de gain a la pata 2 del viejo pote de tono,
pero vaya, si tu desueldas el pote de tono y lo sacas, ya no creo que haga falta cortar nada ni anular nada de la pista que va del gain al tono y tampoco habra que cortar practicamente nada, si te fijas, cuando quitas el potenciometro de tono viejo, dejas desconectado todo lo que necesitas cortar en la pcb, o eso creo.
Responder
Citar


