Preamplificador Fender Twin

jeldelaeugenia
por el 06/08/2017
TonyGT-Ibiza escribió:
Si, todo es hacer pruebas dentro de cosas que se puedan hacer y cuando te guste una le pones un swich y lo patentas


Jajajaja
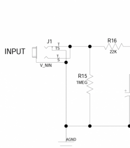
Yo tengo 22k en la entrada, le subo a 47?
Entre que valores de condensadores puedo jugar?

Para no liarla
Archivos adjuntos ( para descargar)
IMG_20170806_120015.png
OFERTAS EN TIENDAS Ver todas
  • -15%
    Darkglass Microtubes X
    199 €
    Ver oferta
  • -16%
    NUX NGS-6 Amp Academy
    159 €
    Ver oferta
  • -6%
    Electro Harmonix Bass Preacher
    62 €
    Ver oferta
SEGUNDA MANO EN MERCASONIC Ver todo
  • Boss AD-10 – Preamp/DI para guitarra acústica (como nuevo)
    270 €
    Ver
  • MJT stratocaster (rebaja temporal)
    1.250 €
    Ver
  • ‼️ENVIO INCLUIDO . Tipo The Warden compresor
    115 €
    Ver
¿Tienes equipo que ya no usas? Véndelo en Mercasonic
Tonyguitar
por el 06/08/2017
Luego cuando llegue a casa te digo, yo esa resistencia no la cambiaria, creo que si la subes pierdes gain, si pones un condensador en serie de 10 nf filtras graves y aumentas agudos, cuanto mas lo bajes, mas agudos entran por la reja, si pones entre la entrada y masa cortocircuitas agudos y dejas entrar mas graves, bajar valores de resistencia de catodo o poner condensadores de entre 220nf y hasta unos 22uf creo, aumenta la ganancia, pero esto exacto te lo diria toni diaz que es el que controla bien el tema, yo en transistores he experimentado mucho, pero con valvulas muy poco, por eso que el de el visto bueno a lo que estoy diciendo.

Sobre aumentar la resistencia de los anodos que comenta acaam, no he probado todavia, pero pronto en cuanto pueda lo pruebo.
jeldelaeugenia
por el 07/08/2017
Seguimos con el montaje,
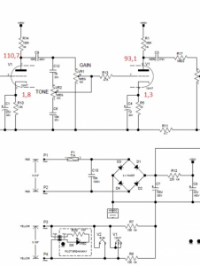
He visto que el Peavey el potenciómetro del gain la patilla 1 estaba conectada a la salida del ánodo después de C9, sin embargo en el Fender la patilla 1 está conectada a la patilla 2 del potenciómetro de agudos.
Es correcto?
Cual es la diferencia al actuar sobre el gain?

Saludos
Tonyguitar
por el 07/08/2017
index.php?controller=forum&action=view_attachment&attachment_id=103213
estoy mirando el dibujo y no lo pillo lo que tu me dices, sube si puedes el esquema con las diferencias marcadas esas que tu dices.
jeldelaeugenia
por el 08/08/2017
Subo las imágenes,
Archivos adjuntos ( para descargar)
Screenshot_20170807-211830.png
IMG_20170807_211719.png
ToneMonster
por el 08/08/2017
#1 Hola, podrías volver a subir la lista de componentes y layout.
Es un proyecto interesante pero andan todos los enlaces caídos
Un saludo y gracias
ToneMonster
por el 08/08/2017
#1 Hola, podrías volver a subir la lista de componentes y layout.
Es un proyecto interesante pero andan todos los enlaces caídos
Un saludo y gracias
Tonyguitar
por el 08/08/2017
claro tio, perdona es que ayer lo mire asi rapido y tenia un monton de sueño y no me aclaraba mucho, claro que es normal tio, tu antes salias al gain desde un pote de tono que tienes que eliminar y poner en su puesto el tonestack del pre fender, tendras que hacerlo todo tal y como te indica el pre fender para que sea igual, te tocara eliminar el potenciometro de tono de tu antiguo ampli.

yo quitaria el pote de tono y saldria al tonestack de la pata 1 del primer triodo, montaria el tonestack fuera y luego a la salida del tonestack conectaria la pata 2 del pote de agudos a la pata 3 del pote de gain que, en tu esquema viene marcada como H, siguelo tu mismo y compruebalo, yo estoy casi seguro de que es asi, no me entra en la cabeza que pueda ser de otra forma. De la pata 2 del gain sale un cable al viejo pote de tono, ese cable habria que eliminarlo, si sigues el esquema que yo te hice no tendria que fallar nada, unicamente toma nota de lo que te dijo toni diaz y añadelo a ese esquema que hice yo, recuerdo que te hizo algunas recomendaciones, con eso y lo que yo hice estaria guay que te modificaras el esquema y asi lo tendrias todo listo.
jeldelaeugenia
por el 08/08/2017
#116
Jejeje
La conexión y como ponerlo ya lo tengo claro aunque en esa imagen falta un condensador que es lo que nos comentó Toni y que ya lo tengo puesto en mi circuito.

Lo que quería saber es técnicamente la diferencia entre coger el gain directamente del ánodo que pasarlo por el filtro del agudos cómo está en el Fender.

Imagino que actuará de forma distinta
Tonyguitar
por el 08/08/2017
claro tio, si tu coges directamente del anodo y lo llevas al gain no tienes ecualizador!! te funciona pero sin nada, ningun control ni de tono ni de nada, en cambio si tu intercalas el tonestack tal y como esta en el pre fender pues, tienes mucho juego no solo como ecualizador, si no que si no me equivoco, el primero triodo hace saturar al segundo triodo y como el tonestack en este previo esta entre medias de los dos triodos, pues cuando lo hagas saturar segun como tengas la ecualizacion puesta en el tonestack te va a saturar de una forma o de otra, esto es una cosa muy interesante, no todos los previos llevan el tonestack entre los dos primeros triodos, casi siempre se pone justo antes del master despues del ultimo triodo, entonces en esos casos esa ecualizacion de tonestack solo afectaria al sonido final ya distorsionado y hecho, pero en el caso del fender como te digo te satura despues de ecualizar y eso mola muchisimo.


"ToneMonster" escribió:
Hola, podrías volver a subir la lista de componentes y layout.
Es un proyecto interesante pero andan todos los enlaces caídos
Un saludo y gracias
el papo esta desaparecido en combate, yo te adjunto el que yo estoy haciendo que tengo casi terminado.
Archivos adjuntos ( para descargar)
fender twin.rar
jeldelaeugenia
por el 08/08/2017
#118
Creo que no me he explicado bien,
Si te fijas en el montaje del Fender le patilla del gain conecta la patilla intermedia de agudos.
En el peavey no va conectado a la patilla central del Tono va conectado a C9.
Imagino que en alguna medida afectará al circuito de una forma u otra.
Marco las imágenes en rojo.
Archivos adjuntos ( para descargar)
IMG_20170807_211719.png
Screenshot_20170807-211830.png
ToneMonster
por el 08/08/2017
"TonyGT-Ibiza" escribió:
el papo esta desaparecido en combate, yo te adjunto el que yo estoy haciendo que tengo casi terminado.
Archivos adjuntos:
fender twin.rar

Gracias TonyGT a ver si alguien cuelga muestras de sonido o algún vídeo guapo para ver qué tal.
El rollo es que tengo un Twin Reverb Ultralineal y no satura ni a tope y he pensado que a lo mejor con este pre lo conseguía saturar ya que me encanta el sonido saturado de ese ampli
1 respuesta directa
Nuevo post

Regístrate o para poder postear en este hilo