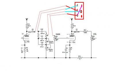
no soy nada bueno dibujando ni haciendo dobles conmutadores, pero creo que seria asi, imaginate el interruptor accionado en la parte de arriba, te conecta los dos cuerpos de arriba por separado y abajo los dos cuerpos centro y abajo por separado, ¿creo que esta bien hecho no? a ver si me lo podeis revisar, gracias.
Para esto lo suyo es cable de auriculares de 3 hilos, el cable rojo y el blanco y el apantallado, hay que llevar dos cables de estos al doble conmutador, uno que sale antes del tonestack y otro que sale despues.
Para esto lo suyo es cable de auriculares de 3 hilos, el cable rojo y el blanco y el apantallado, hay que llevar dos cables de estos al doble conmutador, uno que sale antes del tonestack y otro que sale despues.
Responder
Citar
