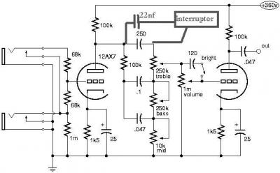
lo que ha dicho toni diaz se podria hacer algo mas simple y sencillo con un simple interruptor, lo unico que pasa es que perderiamos un poquito de gain, pero supongo que seria poca cosa, ¿que condensador te dijo toni diaz que pusieras a la salida del anodo del primer triodo un 22nF?
si te fijas he puesto en serie con el condensador ese de 250pF, un condensador de 22nF, la señal de audio buscara el camino mas facil, pues tiene que elegir entre la resistencia de 100k, el condensador de 250pf y el de 22nF que hemos puesto con el swith, tambien se podria poner un condensador de 1uf o de 10 uf, ahi fijo que el 90% de la señal que sale del anodo escogera tirar por ese camino dando como resultado un incremento de ganancia que hara saturar el pre.
(al menos eso es lo que yo pienso) mañana por la mañana lo voy a probar, eso si, aqui posiblemente haya que poner cable apantallado.
Creo que es lo mismo que te dijo toni diaz pero, el desconecto la masa del pote de medios cuando activabamos el puente de 22uf, con eso seguro que te aseguras tener un rango de ganancia mas elevado, ya que ninguna señal va a ir a masa nunca y, mejorandolo un poco, yo conectaria la pata del interruptor de la derecha directamente a la salida del treble que, va directamente al gain, por que de la forma que lo puse dependiendo de como hayamos ecualizado tendremos mas o menos gain, pero yo con estas cosas como aprendo es probando, como es un tonestack no hay problema, podemos hacer lo que nos de la gana aqui, eso si, siempre con un condensador de anodo que nos separe la señal de audio alterna de la tension continua que hay en el anodo jejejeje.
No se si esto sera lo del gibson ese o como se llame, pero seguro que es algo muy parecido.
si te fijas he puesto en serie con el condensador ese de 250pF, un condensador de 22nF, la señal de audio buscara el camino mas facil, pues tiene que elegir entre la resistencia de 100k, el condensador de 250pf y el de 22nF que hemos puesto con el swith, tambien se podria poner un condensador de 1uf o de 10 uf, ahi fijo que el 90% de la señal que sale del anodo escogera tirar por ese camino dando como resultado un incremento de ganancia que hara saturar el pre.
(al menos eso es lo que yo pienso) mañana por la mañana lo voy a probar, eso si, aqui posiblemente haya que poner cable apantallado.
Creo que es lo mismo que te dijo toni diaz pero, el desconecto la masa del pote de medios cuando activabamos el puente de 22uf, con eso seguro que te aseguras tener un rango de ganancia mas elevado, ya que ninguna señal va a ir a masa nunca y, mejorandolo un poco, yo conectaria la pata del interruptor de la derecha directamente a la salida del treble que, va directamente al gain, por que de la forma que lo puse dependiendo de como hayamos ecualizado tendremos mas o menos gain, pero yo con estas cosas como aprendo es probando, como es un tonestack no hay problema, podemos hacer lo que nos de la gana aqui, eso si, siempre con un condensador de anodo que nos separe la señal de audio alterna de la tension continua que hay en el anodo jejejeje.
No se si esto sera lo del gibson ese o como se llame, pero seguro que es algo muy parecido.
Responder
Citar

