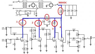
Pakkito, si para una fuente que entrega por ejemplo 300vDC y, quiero calcular el valor de la resistencia de anodo teniendo las curvas de la valvula,
¿cuando tenga el valor calculado para la resistencia de placa, cuenta como valor de resistencia de polarizacion todas las resistencias que estan en serie hasta llegar a a fuente? por que por esta regla de tres, si me sale una polarizacion de anodo para v1 que lleva una resistencia de 100k para esta fuente y me encuentro que tenemos dos resistencias una de 10k y otra de 20k, entonces para el anodo es como si le estuviese poniendo una resistencia de 130v en vez de una de 100k.
¿como seria esto exctamente, se hace el calculo y segun la resistencia que te salga de placa se restan los valores de resistencia que esten en serie con esta como en el caso que tenemos una de 10k y otra de 20k?
Luego esta el mismo ejemplo pero con el anodo de la valvula de etapa de potencia, este hasta donde yo entiendo su resistencia de carga es el propio primario, y si la tension de la fuente es demasiado alta y el primario tiene una impedancia baja, esto te va a aumentar el voltaje en anodo.
¿como seria para este caso?
¿cuando tenga el valor calculado para la resistencia de placa, cuenta como valor de resistencia de polarizacion todas las resistencias que estan en serie hasta llegar a a fuente? por que por esta regla de tres, si me sale una polarizacion de anodo para v1 que lleva una resistencia de 100k para esta fuente y me encuentro que tenemos dos resistencias una de 10k y otra de 20k, entonces para el anodo es como si le estuviese poniendo una resistencia de 130v en vez de una de 100k.
¿como seria esto exctamente, se hace el calculo y segun la resistencia que te salga de placa se restan los valores de resistencia que esten en serie con esta como en el caso que tenemos una de 10k y otra de 20k?
Luego esta el mismo ejemplo pero con el anodo de la valvula de etapa de potencia, este hasta donde yo entiendo su resistencia de carga es el propio primario, y si la tension de la fuente es demasiado alta y el primario tiene una impedancia baja, esto te va a aumentar el voltaje en anodo.
¿como seria para este caso?
Responder
Citar

... como quieras sacarlo, pero con un condensador de filtrado a masa, independizas el circuito en alterna, no en continua. En continua se calculan los consumos de cada triodo, y una vez visto, se calcula la resistencia desde la fuente principal.
