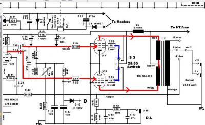
una curiosidad, ¿por que lleva ese ampli 3 interruptores de encendido, uno rojo y dos negros?
X
Últimos días
De combo a cabezal
OFERTAS Ver todas
-
-59%Hughes & Kettner Spirit AmpMan Classic
-
-11%Ibanez AE340FMH-MHS
-
-17%Harley Benton DNAfx GiT Mobile II
Baneado
Baneado
Nuevo post
Regístrate o identifícate para poder postear en este hilo


