Hola de nuevo! Ni me he muerto, ni desanimado ni nada por el estilo. He estado buscando información y estudiando sobre el tema y bueno, voy a empezar a postear. Al final decidí empezar con un Champ de 5w con válvulas de potencia EL84 (Me estoy basando en el AX84 P1).
Pero antes de aportar nada me gustaría agradecer al forero mahony que ha estado ahí para todo y me ha ayudado en muchas dudas que tenía al respecto.
Dicho esto voy a empezar (A ver si he aprendido bien jeje):
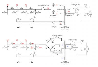
Hoy voy a hablar de la primera parte del circuito, la fuente de alimentación. Os he adjuntado una imagen en la cual está en la parte de arriba el tramo original y en la parte de abajo el circuito resultante (los valores en rojo de la parte de abajo son los valores que he cambiado y en azul los voltajes de entrada y salidas del transformador).
- El fusible es un SLO-BLO de 1A. En cuanto a la medida he optado por 5x20mm.
- El switch de encendido (o power switch) es un DPDT, al igual que el switch de Standby. Éste último lo he puesto antes de la rectificación, de forma que corte las dos fases, por eso he elegido un switch DPDT, y no un SPST, como propone en el esquema. De la otra forma también vale pero cortando las dos fases se asegura un funcionamiento óptimo.
- En el tema del transformador; en el circuito original proponen el Hammond EX269, pero ya que ese transformador tiene entrada de 120v, empecé a buscar alternativas y al final hablé con Llorenç Barraquet y me dijo que él vendía uno transformador de tipo toroidal que se usa expresamente para el montaje amplificadores a válvulas y le encargué uno. Además está muy bien de precio, unos 40 euros. También hay una alternativa de Hammond que es el modelo EX369 que es lo mismo que el EX269 con entrada de 230v pero ese ya vale 85 euros, por tanto me quedo con el toroidal que cumple la función y es más económico.
Las características del transformador son: Primario de 230v y dos devanados secundarios; uno de 250v y otro de 6,3v, ideal para alimentar los filamentos de las válvulas.
Ahora tenemos la parte del esquema que está conectada al devanado secundario de 250v:
- En cuanto a la parte de rectificación, he optado por un puente de diodos con diodos 1N4007, que son los mismos que los UF4007, solo que los UF se usan para fuentes conmutadas y conmutan 20KHz o más pero para una frecuencia de 50Hz nos da igual un modelo que otro.
- Las resistencias las he cambiado a 2w para ir más tranquilos, ya que 1w es una potencia muy justa para la energía que se suele consumir en este tramo. En cuanto a los valores (100 ohmios, 1K y 10K) son valores provisionales que luego cuando esté el montaje hecho se medirán tensiones y se calcularán los valores definitivos. Estas resistencias son las encargadas de dividir la tensión en cada punto para poder suministrar la tensión adecuada a cada válvula para poder trabajar correctamente.
Por otra parte, la resistencia que está en paralelo con el condensador tanque (primer condensador) es la que se encarga de completar su descarga una vez se haya desconectado. Un valor adecuado para esa resistencia sería de 620 a 820 ohmios; un valor normalizado dentro de ese rango es de 680 ohmios, que es la que he puesto.
- En cuanto a los condensadores, he cambiado el valor del primero (condensador tanque suele llamar) a 500v por si las moscas, ya que es el que más tensión soporta y 350v me parecían muy pocos. A ver si explota

Los demás de 350v, conservando la capacidad original de los 4 de 47uF.
Y bueno, finalmente tenemos la alimentación de los filamentos (Devanado secundario de 6,3v):
- Alimentación de la EL84 (V2): Es una válvula pentodo y sus filamentos corresponden a los pines 4 y 5 de dicha válvula.
- Alimentación de la 12AX7 (V4): Es una válvula formada por dos triodos, los cuales tienen un punto común (pin 9) y los pines 4 y 5 son el filamento restante de cada triodo (Cada válvula tiene dos filamentos), por tanto, si puenteamos como está en el esquema los pines 4 y 5 y conectamos el 9 a neutro, tenemos los dos triodos de la 12AX7 conectados a 6,3v.
A ver si otro día tengo tiempo y continúo con la explicación del resto del esquema
Un saludo!!