"JuanF" escribió:Bueno creo que es suficiente creo que es bastante bueno para montarlo, lo de los modos bulgy y dense creo que lo que mas bien hacen es recortar un poco las altas frecuencias, tambien dfependiendo de la pastilla segun sea de chillona, creo que si se le podria sacar provecho, ademas si te fijas en la curva, según el modo la respuesta en frecuencias mas bajas es mas amplio ó menos.
respecto a lo de variar el pote "alter" logaritmicamente no es necesario creo segun veo en la respuesta del circuito.
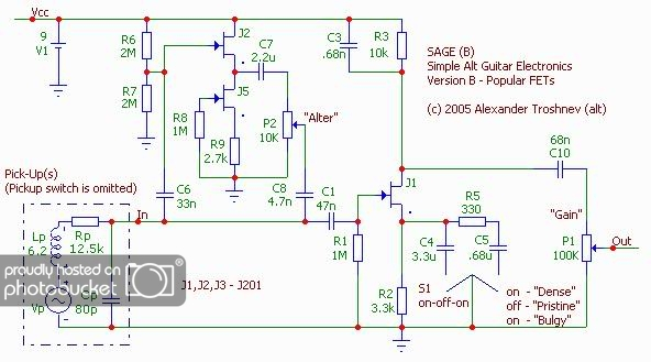
Otra cosa el circuito para esta ultima simulacion que has usado cual es el que he puesto arriba ó el que utiliza 3 FET que está en el enlace que puse, seria bueno probar los dos y montar el que mejor funcione, y si funcionan igual montar el mas sencillo.
Pasate por aquí y opina de estos sonidos https://www.guitarristas.info/foros/muestras-sonido-messa-soldano-krank-engl-vht/88517
Saludos
Sobre el bulgy y el dense yo los veo mal porque las ganancias son bestiales. Para el bulgy las ganancias en los picos esos andarán por las 40 veces, supongo y para el dense por las 150 veces; por lo que va a distorsionar seguro. Yo creo que lo interesante es conseguir una señal limpia en la guitarra con el modo pristine y luego meter la caña fuera si se quiere.
Sobre el pote "alter", como se quiera. Lo decía porque este circuito tiene una funcionalidad muy similar al que usan los wahs y ahí si se usan los potes logarítmicos. Tengo simulaciones de wahs y los resultados son similares

El circuito es el de 2 fets, el estándar. Esta noche le meto mano al de 3 J201

Luego le echo un vistazo a esas grabaciones, que ahora no puedo oirlas

Responder
Citar











