Preamplificador Fender Twin

jeldelaeugenia
por el 01/08/2017
#71
Ok, entonces ese condensador es imprescindible, quiero decir si montamos el previo inicial que subió Tony tendríamos que añadirlo?

Lo había puesto al reves, al ser uf al aumentar el valor aumentan los graves.

#72
Ok, entonces si quisiéramos un tono más rollo Marshall aumentaríamos la resistencia.

Ahora me he dado cuenta que al poner más potes el frontal se queda pequeño. Con que material lo hacéis vosotros?

A ver si mañana llegan los componentes y empezamos con las medidas!

Saludos
OFERTAS EN TIENDAS Ver todas
  • -21%
    Keeley Compressor Pro
    291 €
    Ver oferta
  • -6%
    Electro Harmonix Bass Preacher
    62 €
    Ver oferta
  • -14%
    Harley Benton SC-Custom III Silver Sparkle
    299 €
    Ver oferta
SEGUNDA MANO EN MERCASONIC Ver todo
  • Bajo G&L M2500 5 cuerdas
    600 €
    Ver
  • Hotone Ampero II Stomp - Multiefecto y simulador para guitarras
    320 €
    Ver
  • Pedalera DigiTech GNX3 Guitar Workstation
    125 €
    Ver
¿Tienes equipo que ya no usas? Véndelo en Mercasonic
Tonyguitar
por el 02/08/2017
Componentes a cambiar:

jeldelaeugenia escribió:
Ok, entonces ese condensador es imprescindible, quiero decir si montamos el previo inicial que subió Tony tendríamos que añadirlo?
claro!!
C9 22NF 400V al reducir su valor aumenta graves y disminuye la tensión que llega al Tonestack por seguridad de que lleguen menos de 100v a los potes.

si reduces su valor no aumentas graves, cuanto mas pequeño sea un condensador en serie mas filtra los graves y deja pasar los agudos y, cuanto mas alto pones su valor, dejara pasar tambien los agudos y ademas mas graves, normalmente cuando quieres agudos bajas el valor del condensador y cuando quieres grabes lo subes de valor, la tension de 100v es tensin continua, cualquier condensador por un valor muy alto que tenga no te dejara pasar nada de tension continua de esos 100v, por lo menos en valores de por ejemplo 47uf que, ya es un condensador de valor muy alto.


R14/R1 82 Kohm 1W Al disminuir su valor aumenta la tensión en los ánodos. Para??

si bajas el valor de la resistencia de anodo aumentaras la tension entre anodo y masa, con lo cual los valores de tension del anodo se acercaran mas
a los del pre fender, eso en este caso se hace por que a ti la tension que te llega al anodo es mas baja y para que sea como el pre fender hay que aumentarla, la forma es bajando la resistencia de anodo a por ejemplo 47k y midiendo tension, toni te dice que pruebes con 82k para ir mas a lo seguro, hazle caso por que el de esto sabe muchisimo y se dedica a esto.


C4 22 uf dará más distorsión. Filtra las frecuencias del cátodo? esto que nos lo explique toni que yo no lo tengo muy claro, si se que en la practica si tu aumentas el valor de este condensador, aumentas ganancia, distorsion etc, yo lo se por que lo he hecho.

R10 1K Disminuye la resistencia de cátodo para aumentar la tensión. Para?
me dijo toni hace poco que no se puede bajar a mas de 750 ohmios por riesgo a que se queme la valvula, yo esa resistencia no la tocaria y, si la bajas a 820 ohmios no creo que vayas a notar mucha diferencia, al bajar el valor de esta resistencia el efecto es mas o menos el mismo que cuando bajas c4, aumentas el gain y la distorsion.

sobre el condensador c9 de 10nf esta guay lo que te dijo toni, por que asi dejas pasar mas graves al ponerlo de 22nf y, ademas no dejara que la tension continua llegue al tonestack, yo la habia quitado por que en el tonestack hay condensadores que tambien podrian hacer esta funcion, pero mejor frenar esta tension antes jejejeje.
1 respuesta directa
Tonyguitar
por el 02/08/2017
para lo del frontal yo creo que quites el que tienes y le pongas un frontal nuevo, te lo puedes hacer con la tapa de una canaleta y ahi vas añadiendo todo, tambien puedes ir a un sitio donde hacen climalit aluminio y todo eso y pillar un angulo de aluminio, yo con esos angulos he hecho muchos faceplates y, al final de todo cuando tengas claras las medidas y todo eso hay en ebay una persona que hace faceplate de vinilo con acabados profesionales y muy resistentes a un precio super.
jeldelaeugenia
por el 02/08/2017
#74
Gracias Tony, poco a poco voy entendiendo algo jajajaja.

#75
Gracias, cuando puedas me pasas el enlace
jeldelaeugenia
por el 02/08/2017
Primera cagada,
He ido a cambiar las resistencias y condensadores y me he dado cuenta que cuando medi las tensiones la válvula que estaba puesta era una 12AT7 que puse para ver cómo sonaba.
He montado la 12AX7 y las tensiones correctas son:
Patilla 1 153v
Patilla 3 1,8v
Patilla 8 1,3v
Patilla 6 137v

Con razón Tony decía que eran muy bajas las tensiones.
Imagino que aún así los valores que hemos ido comentando de los componentes a modificar son los mismos.
Tonyguitar
por el 02/08/2017
153v y 137v creo que son valores normales, ya sabes que bajando la resistencia de los anodos la aumentas.
El pre fender creo que tiene valores de 200v o asi.
Yo en lo que he experimentado creo que la tension no es lo mas importante, la 12at7 a mi no me gusta, tiene muy poca fuerza, poco gain, creo que se ponen para algo de las rever, es algo que no controlo.
Tonyguitar
por el 02/08/2017
Toni, una dudilla, tengo trafos primario 220 y secundario 220 y 125 ¿que pasa si pongo un swich para alternar la tension de un preamp de estos entre estas dos tensiones? ¿A menos tension mejor incluso verdad?
toni diaz
por el 02/08/2017
Tiene que ser curioso, una especie de sag. Pero asegurate que el conmutador sea de los buenos y este bien aislado, otra cosa es que notaras un POP¡ Cuando cambies,
Esos trafos son aisladores galvanicos para maquinaria con varios motores no??
Tonyguitar
por el 02/08/2017
Tengo conmutadores de 6A sirven?
Lo del ruido mo me preocupa, basicamente seria un conmutador que me bajara la tension de 330vdc a la mitad, eso si, no afecta a la alumentacion de los heaters, es solo para el circuito de potencia, ¿como lo ves?

El trafo es pequeño, de 20w. Igual hasta sirve para un ampli pequeño de 15w con el84. Tengo varios trafos de estos y ganas de experimentar con un valvular chico, es 220 primario y, dos secundarios, 220 y 125v, de 20w.


El la practica siempre me sacan 250vac y despues de rectificar me dan 330vdc.
toni diaz
por el 03/08/2017
Claro, te sirve todo y el sonido sera una sorpresa seguro, graba alguna cosita de las tuyas que es muy buena idea
Tonyguitar
por el 03/08/2017
gracias tio, pues asi lo hare, ahoramismo lo estoy haciendo, los otros que hice ya no los tengo, asi que no puedo probarlo, pero con el que me estoy haciendo lo voy a probar y no solo con este, si no con el pre mesa booguie que tambien me estoy haciendo, el fender y el 800.
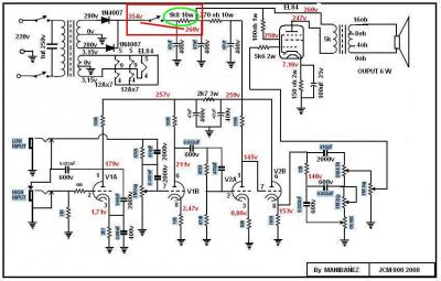
entonces si un transforamdor de 220v primario y 220v secundario de 20w me sirve para alimentar una EL84,
¿que consumo tendria aproximadamente un circuito alimentado con 2 ecc83 y una el84?
me puedo basar un poco en esta foto para hacerme una idea, si con el trafo este que te digo que tengo me aguanta para esto, me lo hago.
Archivos adjuntos ( para descargar)
2541048e3be3d75191.jpg
Tonyguitar
por el 03/08/2017
no se si lo he hecho bien, he tomado como referencia la tension que hay a la salida de la primera resistencia, que hay y la he restado con la de la entrada, me salen 94v en la resistencia esa primera de 1k8, ahora aplico la ley de ohm y me salen 0.05A de corriente que circula por esta resistencia.
si yo ahora multiplico esta corriente por la tension total que entrega la fuente me salen 18w, fijate, si no me he equivocado, estamos muy cerca jejeje.

los filamentos no cuentan en su consumo por que estan alimentados en mi caso por otro transformador de 12v solo para ellos.
Archivos adjuntos ( para descargar)
2541048e3be3d75191.jpg
Nuevo post

Regístrate o para poder postear en este hilo