Preamplificador Fender Twin

Tonyguitar
por el 24/07/2017
Que bueno, es curioso que si bajas la resistencia de catodo tambien aumentas el gain.
Cuando subes el valor de la resistencia de anodo estas bajandole la tension de alimentacion al triodo, con lo que entre anodo y masa tendremos menos tension y aumenta la ganancia, mucha gente piensa que cuanta mas tension le metas a una valvula mejor y, esta claro que no es asi.
No sabia que mesa empezaron trucando los fender, imagino que asi empezaron todos, copiando y modificando valores de los componentes.

Yo el circuito este del fender lo que le voy hacer es aumentar la resistencia que esta en serie con el positivo de 2k2 a 22k de 1w, y las resistencias de 100,k de cada anodo las pondre de 1/4, eso de meter 330vDC a este curcuito con una resiatencia de 2k2 en el positivo tan baja lo veo una burrada.
1 respuesta directa
OFERTAS EN TIENDAS Ver todas
  • -21%
    Keeley Compressor Pro
    291 €
    Ver oferta
  • -6%
    Electro Harmonix Bass Preacher
    62 €
    Ver oferta
  • -14%
    Harley Benton SC-Custom III Silver Sparkle
    299 €
    Ver oferta
SEGUNDA MANO EN MERCASONIC Ver todo
  • Bajo G&L M2500 5 cuerdas
    600 €
    Ver
  • Hotone Ampero II Stomp - Multiefecto y simulador para guitarras
    320 €
    Ver
  • Pedalera DigiTech GNX3 Guitar Workstation
    125 €
    Ver
¿Tienes equipo que ya no usas? Véndelo en Mercasonic
Tonyguitar
por el 24/07/2017
Y es que esto no es nunevo, hay mucha gente que se dedica a modificar amplificadores y realmente es basicamente eso lo que hacen, modificar resistencias y condensadores de los catodos en los previos y el valor de la resistencia de la placa, o incluso cambiar valores de condensadores y resistencias de grilla.
Yo lo que hago mucho es comparar esquemas y mirar de que forma estan polarizados los triodos y como responden, de momento la unica modificacion que he hecho la hice en el catodo del segundo triodo en el pre jcm800 que le puse un condensador de 1uf y aumenta el gain un monton sin añadir ruido extra como hacen los booster y ademas, sin cambiar el tono y el caracter del amp, esto lo he hecho sencillamente con un swith y lo activo y desactivo manualmente.
echar un ojo como aqui han modificado el pre jcm800 y lo han convertido en otra cosa distinta, es el mismo pre pero cambiando valores de resistencias, añadiendo condensadores en catodo y alguna cosa mas, viendo el esquema asi por encima como bajan el valor de las resistencias de catodo de las primeras etapas y suben el valor de las resistencias de anodo, y añaden condensadores en paralelo ya me imagino que esto tiene que tener distorsion para aburrir y, mas teniendo 4 etapas, en el pre fender que solo lleva 2 debe ser mas dificil hacerlo saturar en plan bestia y, es algo que me molaria, un pre fender con el tono del twin pero con un rango de saturacion bestia sin perder el caracter ese tipico de este pre.
Archivos adjuntos ( para descargar)
📄 boster.pdf
Inicia sesión para ver este archivo
Kenworht
por el 24/07/2017
Ya lo has probado ??
Tonyguitar
por el 24/07/2017
todavia no tio, el pre jcm800 clon hice dos y, uno de ellos lo he vendido y el otro lo tengo metido en un mueble y tendria que sacarlo, a ver si esta semana tengo tiempo y lo pruebo, tambien tengo en mente probar lo del valvestate, pero supongo que en el valvestate lo que habia que hacer era bajar el valor del primer triodo, el segundo no se si vale la pena hacerle algo, esta como seguidor de catodo y de ahi ya va al tonestack.
como suena el joio por cierto:
Tonyguitar
por el 24/07/2017
otra cosilla, ¿no hay un schematic bueno para el 8080?? es que siempre encuentro este y no se entiende un pijo, por lo poco que he podido entender
en esta selva borrosa en la que no se ve nada es que yo creo que la mayor parte de la distorsion de este preamp la genera uno o dos operacionales que van a la reja del primer triodo, creo que una buena solucion seria bajar la ganancia de los operacionales para que dejen de distorsionar y a cambio al primer triodo le subamos la resistencia de anodo y bajemos la del catodo, tambien añadir al catodo un condensador en paralelo, con esto se debe ganar mucha distorsion valvulera, del segundo triodo nos olvidamos directamente, esta como seguidor de catodo y va al tonestack, ahi si que no se puede hacer nada.
¿no hay por ahi un esquema del 8080 que se vea bien??
--------------------------------

--------------------------------

edito, lo he encontrado!!!

el valor de la resistencia de catodo de 1k es muy bajo, no se puede bajar mucho mas, quizas poner un condensador en paralelo con este y aumentar a 220k la resistencia de anodo.
La resistencia de 22k que entra en la reja del primer triodo se podria bajar tambien, o poner un condensador en paralelo, etc, son cosas que se me ocurren asi a mirando rapido.
Archivos adjuntos ( para descargar)
8080-pre.jpg
marshall_valvestate80_80w_8080_8100_8412.pdf_1.png
valvestate.png
Tonyguitar
por el 24/07/2017
modificando a tope el primer triodo para saturar a tope y usando el canal overdrive con poca distorsion creo que seria la mejor forma de sacar jugo a esta valvula, cuando tenga tiempo voy hacer esto poniendole un triple swith al amplificador.
jeldelaeugenia
por el 24/07/2017
TonyGT-Ibiza escribió:
Que bueno, es curioso que si bajas la resistencia de catodo tambien aumentas el gain.

Me refería a esto, si bajas la resistencia no hay peligro de quemarlo?
Saludos
Tonyguitar
por el 24/07/2017
toni diaz escribió:
El condensador ya no haria mucho cambio, piensa en el condensador de catodo como en un filtro de graves. y bajar mas la resistencia a menos de 750 ohms puedes freir la valvula con esas tensiones.

aqui lo tienes, aumentando a 220k la resistencia de anodo y bajando a un 1k la de catodo y poniendole a la de catodo un condensador en paralelo aumentarias mucho el gain. Si tienes el esquema de tu ampli se puede ver bien como modificar el primer triodo para aumentar la disotorsion.

En la resistencia de catodo yo no me bajo de 1k.
Kenworht
por el 24/07/2017
Haber si alguien lo puede probar. Tony se deven poner las resistencias de metal film verdad ? porque quitan ruido. y los condensadores de polipropileno, como son los Orange Drop. ya que se hace... hacedlo bien.
Tonyguitar
por el 25/07/2017
"tokaio" escribió:
Haber si alguien lo puede probar. Tony se deven poner las resistencias de metal film verdad ? porque quitan ruido. y los condensadores de polipropileno, como son los Orange Drop. ya que se hace... hacedlo bien.

¿polipropileno o poliester da igual no? las resistencias de metal films son muy baratas, dicen que son mejores para los circuitos, pero yo he probado tambien las normales de carbon de toda la vida y tambien van bien, yo siempre, para condensadores desde 1nF hasta 1uF siempre he puesto de poliester, polipropileno (siempre pense que eran iguales) o incluso de multicapa de dual layer de esos ceramicos, estos van muy bien tambien para audio en valores desde 1nF hasta 1uF, de ahi para arriba ya empiezo a poner electroliticos o de tantalio.
Para valores por debajo de 1nF, siempre pongo ceramicos normales tipo lenteja o multicapa, en estos condensadores en el audio no hace falta ser exigente y ponerlos de los otros que, si bien es cierto que son mejores y mas caros, en estos valores no vas a notar diferencia ninguna en el sonido fijo.
Poner orange droop o mkp y similares yo sinceramente no he notado diferencia con respecto a los de poliester normales, por eso nunca los uso, ademas de que son bastante mas caros.
Tonyguitar
por el 25/07/2017
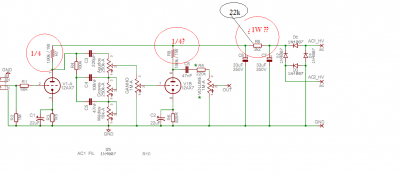
otra cosa, ¿como veis esto?
no se por que veo mas correcto subir la de 2k2 a 22k o subirla a 1w y las otras bajarlas a 1/4
Archivos adjuntos ( para descargar)
puente.PNG
jeldelaeugenia
por el 28/07/2017
Hola, como no paráis de gasearme y mientras llegan las piezas para montar el jcm de Tony me he propuesto montar el Twin a partir del peavey nano que tengo ya que son muy parecidos.

El Peavey ya lo modifique en un Peavey Royal 8 y hace poco que le añadí un transformador de salida Hammond CSE y aunque no suena mal le falta chispa.

Adjunto el esquema del Royal 8 para que me ayudéis con el tema de los valores de los componentes que no me quedan claros y el porque podríais esos valores para que podamos ir aprendiendo.
Gracias
Archivos adjuntos ( para descargar)
📄 9343
Inicia sesión para ver este archivo
📄 5250
Inicia sesión para ver este archivo
Nuevo post

Regístrate o para poder postear en este hilo