"Lespaulhc" escribió:Bueno una nota importante sobre el jcm800 previo con 3 6n2p y divisor de tension....mi circuito alimentado por cc a 12voltios osea 12vdc sin salida a masa por culpa de divisor tensión. No lo hagais.Motivo al rato se va generando un siseo
Conforme mas rato esta en funcionamiento.Es como un bucle en el interior de la valvula por no tener retorno a masa.asi que unica solucion alimentar filamentos con alterna.o solucionar lo del divisor de tension.
Aqui en este hilo puedes ver que despista2 fue el que me estuvo ayudando con el tema del divisor de tension el año pasado, yo no lo tenia muy claro y por eso le pregunte:
https://www.guitarristas.info/foros/como-montar-preamp-marshall-jcm800-valvulas-6n2p/287749/pagina2
desgraciadamente despista2 a mediados de verano desaparecio un dia y no ha vuelto a entrar en el foro, su ultima conexion es de junio creo.
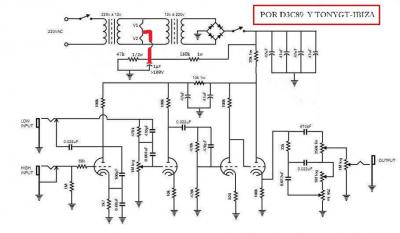
El problema de ruido que suele haber con las valvulas es que los filamentos necesitan estar referenciados a masa, por ejemplo, si te montas el circuito de las ecc83 y alimentas con continua, pues juntas las dos masas, no puedes separar la masa de 12v con la masa de 300v, unes los negativos.
Pero en el de las 6n2p si alimentas con continua tienes un problema, que la masa de las 6n2p la has elevado 50v con el divisor de tension, entonces no puedes referenciar los filamentos a masa, ese es el problema, si juntas las dos masas estas haciendo un cortocircuito de 50+ del divisor de tension elevado y no elevas nada, no se si me entiendes lo que quiero decir, si te fijas alimentando en alterna los filamentos estamos referenciando a masa la alimentacion de las 6n2p conectando segun puedes ver en la linea roja, esa misma conexion del divisor de tension es una masa virtual, tambien deberia servir para alimentar con continua, si tu alimentas filamentos con continua y no juntas el negativo de 12v con el negativo de 300v y referencias los filamentos segun la linea roja a la masa virtual del divisor de tension tiene que funcionar bien.
Yo he hecho ya un monton de previos del jmc800 y todos me han funcionado bien, los he hecho casi todos con el divisor de tension y 6n2p y no he tenido ningun problema de ruido, revisa bien tu circuito y mira los componentes que has usado a ver si hay algo que se te escapa o algo, por que es raro que tengas ruidos.
Responder
Citar
