Los del foro nos vamos a currar un clon del jcm800 a 18w

Kenworht
por el 02/12/2019
Eso ya sería Kemperizarlo, de más!
Jajajaja.
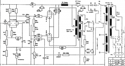
El control de resonancia, que en algunos amplis viene de fabrica, también se hace como modificación en muchos amplis, tanto en modernos como Vintage, ya que es un añadido en el Tonestack.
Yo creo que es un filtro paso bajos, que deja pasar más grabes, dependiendo del valor del cap.
OFERTAS EN TIENDAS Ver todas
  • -7%
    Harley Benton SC‑Custom III Active VBK
    298 €
    Ver oferta
  • -11%
    Ibanez AE340FMH-MHS
    745 €
    Ver oferta
  • -45%
    Hughes & Kettner Spirit of Rock
    48 €
    Ver oferta
SEGUNDA MANO EN MERCASONIC Ver todo
  • Previo y DI para bajo Radial Bassbone v2
    320 €
    Ver
  • Dunlop Echoplex Delay
    195 €
    Ver
  • Guitarra de Luthier Vieites
    899 €
    Ver
¿Tienes equipo que ya no usas? Véndelo en Mercasonic
princi
por el 03/12/2019
Bueno he estado leyendo un poco sobre este control de resonancia y actúa como el presence pero al revés,,,

Ojo! Esto es lo que yo he creído entender,,,

El presence es un filtro paso bajo que lleva las frecuencias altas a masa por lo que no se realimentan y por eso no se “cortan” y a la salida el efecto es que se acentúan estas frecuencias altas, más agudos
Por el contrario, el control de resonancia es un filtro paso alto y lo que hace es envíar las frecuencias bajas a masa, de este modo no se realimentan y no se “cortan” por lo que a la salida tenemos más graves,,,

Las frecuencias que realimentamos tienen un recorte de la señal, un filtrado que es lo que “observamos” a la salida cuando fijamos ese recorte con los controles de presence ò el de resonancia,,,

Con un potenciometro y un par de condensadores he visto que lo hacen,,,

Coger todo esto con pinzas que yo no controlo del tema,,, Veremos que opinan los que saben,,,
dazz
por el 03/12/2019
#1046 Gracias princi y Kenworht. Se aprende algo nuevo cada día :bien:
princi
por el 03/12/2019
No hay de que,,, encantado de poder sumar,,,
Pero mejor esperar la opinión de los que controlan de verdad,,, jejej
dazz
por el 03/12/2019
Por cierto chicos, estoy trasteando yo también con lo del push pull, y creo que tengo una idea de como va el control de presencia y la realimentación negativa del jcm800 original. Va desde el tap de 4 ohms del trafo de salida hasta la resistencia de 10K del inversor de fase. En el esquema original resulta un poco lioso, pero creo que es como pongo ahí abajo. Por si queréis probarlo.

La segunda es el original. Es lo mismo (la etapa de potencia no, pero la inversora de fase sí) pero los componentes están colocados de otra manera en el esquema.
Archivos adjuntos ( para descargar)
jcm800-realimentación negativa.PNG
pushpull-output-stages-original.PNG
princi
por el 03/12/2019
Pues yo creo que si que lo has hecho como el original,,,

Yo el presence lo hice como me indicaron,,, a la salida de 8 ohmios que es la que utilizo,,,

El marshall del esquema lo lleva a la de 4 ohms como dices,,, pero no se el por que y no seré yo el que corrija a los de marshall,,, pero pienso que lo suyo hubiera sido llevarla al selector para que actúe con la salida que utilicemos
dazz
por el 03/12/2019
#1050 Creo q en el tap de 4 ohms hay la mitad de señal, supongo q será por eso. Y hasta dónde llevas la realimentacion?
princi
por el 03/12/2019
También a la inversora,,, pero el valor de las resistencias es diferente,,,
Archivos adjuntos ( para descargar)
35DD17D7-5717-455B-845F-9F1AF52424F6.jpeg
1 respuesta directa
tbonewalkerbluesswing
por el 03/12/2019
¡Suerte con el proyecto!
1 respuesta directa
dazz
por el 03/12/2019
#1052 Ah, gracias. Lo de los valores diferentes creo que no importa mucho
princi
por el 03/12/2019
#1053 Gracias!!!


No debe de influir mucho,,, a los de marshall les funciona y ese esquema que he subido es como lo tengo en la pcb de lespaulhc y funciona también
princi
por el 03/12/2019
Tengo que medir y subir los resultados haber que os parecen,,,
Nuevo post

Regístrate o para poder postear en este hilo