intothefire escribió:Respecto al Esquema.... ganas tengo muchas pero no se si seré capaz hacer ese esquema, ya que le pierdo la pista a algunos cables que van a la placa y esta no me he atrevido a levantarla, ya que para ello tendría que desoldar muchas cosas.
Busca cualquier esquema por internet de una etapa push pull y lo que tienes tú tiene que ser prácticamente igual, cambiaran los valores de los componentes pero la forma es más o menos igual...
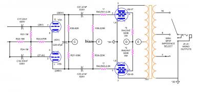
Cuando digo que son 4 resistencias y 4 condensadores es una expresión! quiero decir que en la etapa amplificadora no tiene muchos componentes.
intothefire escribió:Por cierto, pensaba que las resistencias no tenían polaridad. ¿ A que te refieres con que estén mal polarizadas ?
Como bien dices las resistencias no tienen polaridad.
La que puede estar mal polarizada es la válvula. Esto no es que la válvula esté al revés.
Para que la válvula trabaje como debe hay que colocarle algunas resistencias para ajustarla a la zona de trabajo optima por decirlo de alguna manera. No se explicarme mejor

Si alguna de esas resistencias no está colocada en su sitio puede que la válvula no trabaje bien y por eso no funciona el trasto.
Supongo que no tienes un osciloscopio verdad??
saludos!!
Responder
Citar

