Buenas a todos.
Lo primero, agradecer y felicitar a todos los que han posteado aquí porque han sido una fuente inestimable de información y han sacado unos proyectos bastante chulos. El hilo tiene tiempo pero como se aprecia, no pasa de moda.
Voy a compartir mi pequeño noisy cricket, el circuito en el que me basé y el que finalmente he montado, con fotos del resultado y un pequeño video (al final 8 minutos de tedio escuchándome tocar -escribo esto mientras se carga-).
Estoy muy contento con el resultado y casi seguro que haré algún otro, probando incluso el montaje con dos integrados, entre otras cosas. Ya que estoy, haré otro con salida a pantalla y quizá a auriculares, y un volumen maestro. Lo del tono de momento como que no lo veo muy útil.
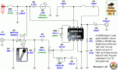
Circuito de base: Noisy Cricket
Cicuito construido: Antmp
No he utilizado impresión de circuitos, lo he soldado a manubrio con la disposición que me ha parecido. Creo que en adelante me olvidaré de este método, porque vaya tela.
Al principio utilicé un par de altavoces de un antiguo equipo de música. Tuve el ampli en una caja de madera con los altaveces y los cables sueltos hasta que me decidí a desmontar unos bafles de PC y comprarme otro par de altavoces para ver las diferencias de sonido. La diferencia era abismal. Un altavoz de alnico de 3 euros se comía con patatas a todos los demás. ¡Qué bien se lleva con una EMG 81!
No soy ningún manitas pero llevaba tiempo rondándome la idea de meterlo todo dentro de un metrónomo de los de antes de los smartphones (los de toda la vida, vaya), y creo que me ha quedado muy bonito, a ver qué os parece.
Tiene una particularidad que me ha gustado, y es que al tener los metrónomos una tapa de plástico, el sonido es diferente con tapa y sin tapa. Siempre se agradece un poco más de versatilidad en estos casos.
El video está subiendo a youtube y parece que esta será la dirección, falta una hora todavía...
http://youtu.be/GsR3RY235AM
Si mañana veo que no funciona, lo edito con la buena.
En fin, que esta es mi experiencia y era necesario compartirlo con vosotros.
Un saludo a todos, especialmente a Frasco por iniciar el post y formar todo este tinglado.
Lo primero, agradecer y felicitar a todos los que han posteado aquí porque han sido una fuente inestimable de información y han sacado unos proyectos bastante chulos. El hilo tiene tiempo pero como se aprecia, no pasa de moda.
Voy a compartir mi pequeño noisy cricket, el circuito en el que me basé y el que finalmente he montado, con fotos del resultado y un pequeño video (al final 8 minutos de tedio escuchándome tocar -escribo esto mientras se carga-).
Estoy muy contento con el resultado y casi seguro que haré algún otro, probando incluso el montaje con dos integrados, entre otras cosas. Ya que estoy, haré otro con salida a pantalla y quizá a auriculares, y un volumen maestro. Lo del tono de momento como que no lo veo muy útil.
Circuito de base: Noisy Cricket
Cicuito construido: Antmp
No he utilizado impresión de circuitos, lo he soldado a manubrio con la disposición que me ha parecido. Creo que en adelante me olvidaré de este método, porque vaya tela.
Al principio utilicé un par de altavoces de un antiguo equipo de música. Tuve el ampli en una caja de madera con los altaveces y los cables sueltos hasta que me decidí a desmontar unos bafles de PC y comprarme otro par de altavoces para ver las diferencias de sonido. La diferencia era abismal. Un altavoz de alnico de 3 euros se comía con patatas a todos los demás. ¡Qué bien se lleva con una EMG 81!
No soy ningún manitas pero llevaba tiempo rondándome la idea de meterlo todo dentro de un metrónomo de los de antes de los smartphones (los de toda la vida, vaya), y creo que me ha quedado muy bonito, a ver qué os parece.
Tiene una particularidad que me ha gustado, y es que al tener los metrónomos una tapa de plástico, el sonido es diferente con tapa y sin tapa. Siempre se agradece un poco más de versatilidad en estos casos.
El video está subiendo a youtube y parece que esta será la dirección, falta una hora todavía...
http://youtu.be/GsR3RY235AM
Si mañana veo que no funciona, lo edito con la buena.
En fin, que esta es mi experiencia y era necesario compartirlo con vosotros.
Un saludo a todos, especialmente a Frasco por iniciar el post y formar todo este tinglado.
3
Responder
Citar


