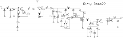
El lead 12 es una joyita que, hasta hace poco, conocían cuatro, pero ultimamente se están poniendo por las nubes


Regístrate o identifícate para poder postear en este hilo