Esta tarde he terminado de montar este pedal y os dejo aquí toda la info por si alguien más se anima a montarlo.
intentaré subir unas muestras de audio en cuanto pueda.
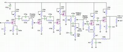
La lista de materiales la he sacado yo del esquema...
Resistencias.
1M x2
68k x1
2k7 x1
470k x3
10k x2
820 x1
33k x1
470 x1
4k7 x2
100k x1
220k x1
1k x1
100k (trimer) x5
Condensadores.
100uF x1 (electrolítico)
680nF x1
470pF x3
22nF x6
100nF x1
2,2nF x1
potenciómetros.
1M-A preamp vol
1M-A Bass
1M-A mast vol
25k-lin midd
250k-A treble
100k-A vol. out
Transistores.
j201 x6
(en internet lei que en el Q4 se puede poner un 2N5457)
adjunto el esquema y el layout junto a unas fotos del pedal montado.
intentaré subir unas muestras de audio en cuanto pueda.
La lista de materiales la he sacado yo del esquema...
Resistencias.
1M x2
68k x1
2k7 x1
470k x3
10k x2
820 x1
33k x1
470 x1
4k7 x2
100k x1
220k x1
1k x1
100k (trimer) x5
Condensadores.
100uF x1 (electrolítico)
680nF x1
470pF x3
22nF x6
100nF x1
2,2nF x1
potenciómetros.
1M-A preamp vol
1M-A Bass
1M-A mast vol
25k-lin midd
250k-A treble
100k-A vol. out
Transistores.
j201 x6
(en internet lei que en el Q4 se puede poner un 2N5457)
adjunto el esquema y el layout junto a unas fotos del pedal montado.
3
Responder
Citar

