Jesus Arias Garcia escribió:al alejarlo si sigue habiendo ruido es por que el ruido viene de otro sitio, entonces la chapa no te va a solucionar nada, digamos que la chapa equivale a alejar los trafos del circuito.Cuando lo alejo no es que desaparezca mucho
X
Últimos días
¡JCM800 preamp sin ruido por 15€!
OFERTAS Ver todas
-
-11%Harley Benton HBD120CEBK Bundle
-
-11%Ibanez AE340FMH-MHS
-
-20%IK Multimedia ToneX One Joe Satriani Ltd Ed.
Jesus Arias Garcia escribió:Yo creo que el ruido viene de los grafos aun así, igual es por la vibración, pero no creo
Yo a los trafos de halogenos les ponia una goma recortada entre la base y el transformador, esta goma actuaba como silenblock para amortiguar la vibracion que tienen muchos trafos de estos.
Si este es tu caso, el ruido este solamente se escucharia mecanicamente en el interior del previo, pero este ruido no se tiene que transmitir al altavoz, osea, que no se te va a escuchar por el altavoz del amplficador cuando amplifiques el previo.
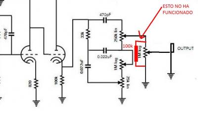
hace tiempo uno de los preamp del jcm800 que hice le puse una resistencia en el master justo debajo de 100k para que no tuviese tantisima salida y me funciono, ahoramismo acabo de volver a probarlo y esta vez no me ha funcionado, ¿como lo habeis hecho? ¿creeis que debia haberlo hecho asi?
osea, me refiero a colocar una resistencia de por ejemplo 100k en cualquiera de estos dos sitios, por que he puesto una resistencia de 100k entre la pata uno y la pata 3 del master y ahora el treble me hace cosas muy raras.
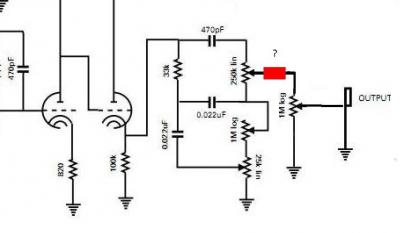
¿es realmente la solucion poner una de esas dos resistencias que he puesto en rojo yo ahora, y de que valor seria?
osea, me refiero a colocar una resistencia de por ejemplo 100k en cualquiera de estos dos sitios, por que he puesto una resistencia de 100k entre la pata uno y la pata 3 del master y ahora el treble me hace cosas muy raras.
¿es realmente la solucion poner una de esas dos resistencias que he puesto en rojo yo ahora, y de que valor seria?
Pues tio, lo de modificar el valor del master y bajarlo a 500k no creo que me ayudara a bajar el volumen tan alto que tiene este pre de salida, y si lo bajo a 100k como he hecho ahora, el potenciometro del treble funciona mal, hace cosas raras, se comporta estilo control frecuencimetro cambiando las frecuencias segun lo giras, quizas sea por que el poner un control master aqui de 100k afecta a esto, pues al pin 2 central del treble a masa habra menos resistencia, ya que a traves del pote del master se conecta a masa con una impedancia muy alta de 1 MEGA, lo unico que se me ocurre es poner una resistencia donde te pongo en la foto, ¿que valor tu le pondrias? ¿o se te ocurre algo mejor? debe ser tan facil como cortar la pista de cobre para intercalar la resistencia.
mira, justo acabo de googlear un poco y he encontrado esto que podria ser la solucion:
https://www.guitarristas.info/foros/previo-jcm800-diy-ruido-dudas/136508/pagina2
me da a mi que esta si que podria ser la solucion:

pero claro, yo poner una resistencia de 1M en serie entre el treble y el master me da que no va a circular nada de señal.
mira, justo acabo de googlear un poco y he encontrado esto que podria ser la solucion:
https://www.guitarristas.info/foros/previo-jcm800-diy-ruido-dudas/136508/pagina2
me da a mi que esta si que podria ser la solucion:

pero claro, yo poner una resistencia de 1M en serie entre el treble y el master me da que no va a circular nada de señal.
TonyGT-Ibiza escribió:me da a mi que esta si que podria ser la solucion:
index.php?controller=forum&action=view_attachment&attachment_id=22145
pero claro, yo poner una resistencia de 1M en serie entre el treble y el master me da que no va a circular nada de señal.
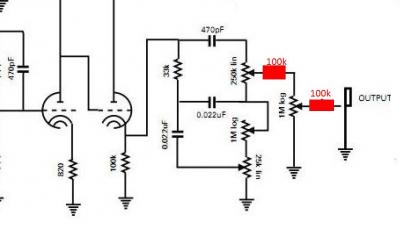
Este es a lo que me refería, una resistencia en serie con el pote de salida. Si el pote original es de una mega, lo que haría es poner una R y un pote que la suma total sea aproximadamente de 1M, para que no afecte al tone stack. si los dos son de 500K, reducirás la salida a 6dB, si pones 1M y 100K, sera de unos 20dB.
La salida de este previo es bestial tio, poniendolo al minimo te satura cualquier entrada que uses para amplificarlo, esto es asi por que es un previo diseñado dentro de un ampli con su etapa de potencia EL34.

No se si poniendole una resistencia de 500k y cambiando el pote a uno de 500k, ¿seguira sonando demasiado fuerte?
¿y si le pongo una resistencia de 1Mega justo entre el tonestack y el master, me atenuara mucho el sonido?

No se si poniendole una resistencia de 500k y cambiando el pote a uno de 500k, ¿seguira sonando demasiado fuerte?
¿y si le pongo una resistencia de 1Mega justo entre el tonestack y el master, me atenuara mucho el sonido?
Nuevo post
Regístrate o identifícate para poder postear en este hilo
