Bueno aqui os dejo la formula ideal ya que preguntais.es un ejemplo con trafo de 18w para 2 el84 push pull.
X
Últimos días
¡JCM800 preamp sin ruido por 15€!
OFERTAS Ver todas
-
-11%Harley Benton HBD120CEBK Bundle
-
-11%Ibanez AE340FMH-MHS
-
-20%IK Multimedia ToneX One Joe Satriani Ltd Ed.
classic50s escribió:Todo el chasis es una caja metálica, sacada de un botiquín de acero que rescaté de la basura.
A ver si encuentro alguna foto.
Pero mira, básicamente te lo describo. Llegó con el cable de tierra de la toma de corriente a una regleta, y de ahí con cable de tierra llevo a:
1-La pista de masa de la PCB
2- A la propia caja en tres puntos distintos: la caja exterior, la subcaja dentro de la cual puse los transformadores y al Faceplate aprovechando para sujetar con el switch SPSD, pero puedes usar cualquier otro.
3-A la toma de tierra de los trafos ( Esto pone la carcasa de los trafos a tierra.
Fíjate en la foto. Son los cables verde-amarillos.
Saludos
Pienso que de bien que lo has hecho hasta te has pasado de la ralla jajajajajaja.
Lo de las tierras y las masas es mas una estrategia que conectar las masas al chasis por cuarenta sitios distintos, yo tengo mis truquillos con esto, hay un post entero dedicado a esto y se han escrito muchas paginas en el cuartito de diyer.
Lo importante es que las masas del jack input, jack ouput, tonestack, gain volumen etc vayan juntas directamente a tierra en una misma linea, sin que se cruce en ella o se conecte a esa linea otra cosa que no sea eso, y otra linea independiente para la parte guarra del circuito, masa de los electroliticos de 47uf y puente de diodos.
Entonces con esta formula mi trafo de 6,7 cm2 de 50w en 50hz que lo transformo en un de 70hz trafo salida seria...primario 1680 espiras
Secundario...54 espiras....para 8 ohms.
Como es push pull 840 y 840 espiras con tap central.aun asi este trafo a max volumen saturaria ya que necesitas uno de 7.6cm2.
Secundario...54 espiras....para 8 ohms.
Como es push pull 840 y 840 espiras con tap central.aun asi este trafo a max volumen saturaria ya que necesitas uno de 7.6cm2.
Y si lo quieres hacer a 50hz el calculo con respecto a 70hz digamos que si el trafo de 220v en el primario tiene 110v 0v 110v a 70hz es 140v 0v 140v
Como lo se facil el trafo a 50hz para obtener 220v primario se dividen las espiras entre las vueltas por voltio que son 6 vueltas.840 divi entre 6 140 espiras.840 es la mitad de un primario entero es 1680 espiras que dividi entre 6 son 280 voltios.
Como lo se facil el trafo a 50hz para obtener 220v primario se dividen las espiras entre las vueltas por voltio que son 6 vueltas.840 divi entre 6 140 espiras.840 es la mitad de un primario entero es 1680 espiras que dividi entre 6 son 280 voltios.
Asi por ultimo la teoria es buena vereis
280v dividido entre 9v(secundario)31,11x31,11=96783...x8ohms....7742Ohm...recordar trafo de 8000ohms
Y para 16ohms 8028ohms...asi que este trafo vale para 8 y 16 ohms perfecto si bobinas esas espiras.Logicamente el secundario si son 54 espiras se bobinan hasta 76 para los 16ohms...no hace falta poner 54 y 76.
280v dividido entre 9v(secundario)31,11x31,11=96783...x8ohms....7742Ohm...recordar trafo de 8000ohms
Y para 16ohms 8028ohms...asi que este trafo vale para 8 y 16 ohms perfecto si bobinas esas espiras.Logicamente el secundario si son 54 espiras se bobinan hasta 76 para los 16ohms...no hace falta poner 54 y 76.
#2498
Lo importante es que las masas del jack input, jack ouput, tonestack, gain volumen etc vayan juntas directamente a tierra en una misma linea, sin que se cruce en ella o se conecte a esa linea otra cosa que no sea eso, y otra linea independiente para la parte guarra del circuito, masa de los electroliticos de 47uf y puente de diodos.
Tony cuando te referis a la masa de los jacks te referís a las mallas de los apantallados o a los polos negativos de los cables?
Y por otro lado¿ como llevas a tierra la masa de tonestack, gain, volumen? Soldado un cable a la carcasa de los potes y llevándonos a tierra?
Que yo estos pasos no se si los he hecho bien...
Muchas gracias!!!
Lo importante es que las masas del jack input, jack ouput, tonestack, gain volumen etc vayan juntas directamente a tierra en una misma linea, sin que se cruce en ella o se conecte a esa linea otra cosa que no sea eso, y otra linea independiente para la parte guarra del circuito, masa de los electroliticos de 47uf y puente de diodos.
Tony cuando te referis a la masa de los jacks te referís a las mallas de los apantallados o a los polos negativos de los cables?
Y por otro lado¿ como llevas a tierra la masa de tonestack, gain, volumen? Soldado un cable a la carcasa de los potes y llevándonos a tierra?
Que yo estos pasos no se si los he hecho bien...
Muchas gracias!!!
Así que los trafos de salida de audio se calculan para 70 Hz?
Es decir, se toma la frecuencia más baja que da la guitarra?
Supongo que eso da el valor de impedancia más bajo. Funcionando a esa impedancia tiene que funcionar para impedancias más altas ( esa decir para el resto de frecuencias del rango). Es una deducción mía.
No tenía ni idea.
Ya me explicaréis qué es eso de push-pull. Supongo que lo de que el trafo sea simétrico con toma intermedia es debido a eso, no?
Hay que poner dos válvulas EL83 y cada válvula va a uno de los dos bobinados primarios?
Agradecería que alguien pudiera un esquema de una etapa de salida de estas para hacerme una idea.
Gracias.
Y por último. Si tengo un trafo que en el primario tiene 0V, 110v y 220v, eso no sirve, verdad?. En realidad eso no se puede considerar tap central.
Tendría que rebobinar para conseguir -110, 0 y +110v?
Es decir, se toma la frecuencia más baja que da la guitarra?
Supongo que eso da el valor de impedancia más bajo. Funcionando a esa impedancia tiene que funcionar para impedancias más altas ( esa decir para el resto de frecuencias del rango). Es una deducción mía.
No tenía ni idea.
Ya me explicaréis qué es eso de push-pull. Supongo que lo de que el trafo sea simétrico con toma intermedia es debido a eso, no?
Hay que poner dos válvulas EL83 y cada válvula va a uno de los dos bobinados primarios?
Agradecería que alguien pudiera un esquema de una etapa de salida de estas para hacerme una idea.
Gracias.
Y por último. Si tengo un trafo que en el primario tiene 0V, 110v y 220v, eso no sirve, verdad?. En realidad eso no se puede considerar tap central.
Tendría que rebobinar para conseguir -110, 0 y +110v?
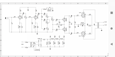
Si tienes un trafo 0v 110v 220v es lo mismo que 110v 0v 110v.para estar seguro toma el central y una punta y mide los ohmnios con el tester seguramente te de el mismo valor de laterales a tap central mira ya hice mi trafo de salida me visto negro para meter las e y i superjusto ya que meti en primario 850 y 850 espiras.a mi del tap central a los lados me marca 55ohm y 105 de punta a punta.el tap central es el +A de este esquema de la foto y los anodos de los pentodos el84 los laterales del trafo y 2 hilos del secundario al altavoz.veras 3 hilos en mi secundario hilo mas grueso eso es porque es 0 8 16 ohms.54 espiras 8 ohms y resto hasta 75 los 16ohms.
Se conecta el 0 y 8 o bien el 0 y 16 al altavoz.
Se conecta el 0 y 8 o bien el 0 y 16 al altavoz.
Nuevo post
Regístrate o identifícate para poder postear en este hilo
