Si, esta bien de acuerdo con el layout de eagle, viste el pdf que subi, no la imagen el pdf arriba.
X
Últimos días
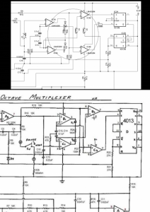
EHX Octave Multiplexer
OFERTAS Ver todas
-
-47%Hughes&Kettner Spirit of Vintage
-
-9%Harley Benton TE-20HH SBK w/Bag Bundle
-
-15%Kemper Profiler Player
Bueno, lo acabo de cablear y los resultados no son del todo satisfactorios. Me octavea solo de vez en cuando y solo en las cuerdas graves, no se a qué será debido, pero he tomado fotos y mediciones y esto es lo que he obtenido. Una cosa, yo he utilizado como reemplazos el tl074 y dos tl072, además de usar como Q un 2n5457.
El resto de componentes fueron medidos antes de soldarlos y todos dieron ok, también hay fotos de la placa de pistas, a ver si algo no está bien.
A ver si me podéis echar una mano, porque esto se me está complicando que no veas. Gracias a todos.
El resto de componentes fueron medidos antes de soldarlos y todos dieron ok, también hay fotos de la placa de pistas, a ver si algo no está bien.
A ver si me podéis echar una mano, porque esto se me está complicando que no veas. Gracias a todos.
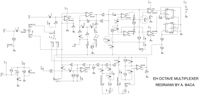
el esquema de eagle lo hice en base a este, en el archivo de eagle hice exactamente como esta aqui tan solo aumentando algunos puentes, todo lo demas es exactamente igual podrias decirnos en donde esta la falla concretamente? ahora yo lo arme en un protoboard , , entonces yo ya no lo tengo armado para hacer las mediciones ,pero si es necesario lo armare de nuevo, como les digo lo arme dos veces la primera vez ya hace como 6 meses atras y la segunda recien desde que se empezo este hilo de el multiplexer para ayudar a batabuntu y recontraafirmarle de que si funcionaba el pedal en cuestion ,entonces MISTER 707 si ubicas el error por favor señalalo bien , tambien tu colgaste un esquema "REDRAWN by A. BACA y ese no es el que hice yo
Me estoy volviendo tarumba....jejejejejejeje ahora si que no sé ya por donde tirar.
Julio yo pensaba que lo habías hecho en pcb no en protoboard, entonces si que puede ser que lo que dice mister707 tenga razón y la pcb que diseñaste con eagle a partir del esquema que creaste tenga algún fallo, intentaré darle un vistazo, a ver si tú puedes hacerlo también. Puede que a tí te funcione en protoboard porque usas el esquema original para armarlo, pero a mí no me funciona porque uso la pcb creada a partir del esquema que creaste en eagle que puede estar equivocado ¿no?
Bueno, vamos a hacer una cosa a ver que os parece. Yo ya he hecho tres placas de diferentes proyectos y ninguna funciona, he recontracomprobado componentes y ese no puede ser el fallo, así que si mister707 quiere que diseñe otra pcb que yo me ofrezco para llevarla a la práctica.
Ya es por cabezonería, en realidad no es que sea un efecto para usar constantemente, pero es un reto y me sabría muy mal abandonar este hilo sin poder subir un pdf con el proyecto verificado para que quede al alcance de todos.
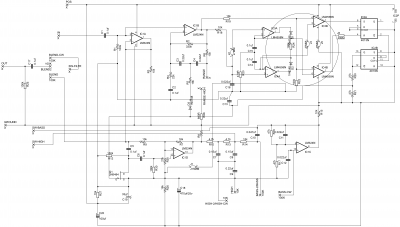
te subo julio la comparativa del esquema original y el que creaste para eagle que ha marcado mister 707 para que veas tú si hay fallo. Bueno quedo a la espera de vuestras noticias.
Julio yo pensaba que lo habías hecho en pcb no en protoboard, entonces si que puede ser que lo que dice mister707 tenga razón y la pcb que diseñaste con eagle a partir del esquema que creaste tenga algún fallo, intentaré darle un vistazo, a ver si tú puedes hacerlo también. Puede que a tí te funcione en protoboard porque usas el esquema original para armarlo, pero a mí no me funciona porque uso la pcb creada a partir del esquema que creaste en eagle que puede estar equivocado ¿no?
Bueno, vamos a hacer una cosa a ver que os parece. Yo ya he hecho tres placas de diferentes proyectos y ninguna funciona, he recontracomprobado componentes y ese no puede ser el fallo, así que si mister707 quiere que diseñe otra pcb que yo me ofrezco para llevarla a la práctica.
Ya es por cabezonería, en realidad no es que sea un efecto para usar constantemente, pero es un reto y me sabría muy mal abandonar este hilo sin poder subir un pdf con el proyecto verificado para que quede al alcance de todos.
te subo julio la comparativa del esquema original y el que creaste para eagle que ha marcado mister 707 para que veas tú si hay fallo. Bueno quedo a la espera de vuestras noticias.
La falla esta donde remarque el "circulo", hubieras mencionado desde el primer momento, la placa no esta comprobada, podrías decirme desde hace que tiempo usas el Eagle ? yo lo use hace mucho tiempo (2004-2005) nunca hice una placa con este programa, se me hacía muy complicado.
El Esquema de Eagle tiene unas particularidades que a mi juicio son tambien muy malas, cuando dibujas el esquema, tienes que "conectar" las lineas unas con otras, luego le añades el "punto" de la conexión. Este es una contra de este programa, en mi opinión. El Eagle tiene un comrobador de errores, TOOLS/ERC... este es el de tu esquema :
El Esquema de Eagle tiene unas particularidades que a mi juicio son tambien muy malas, cuando dibujas el esquema, tienes que "conectar" las lineas unas con otras, luego le añades el "punto" de la conexión. Este es una contra de este programa, en mi opinión. El Eagle tiene un comrobador de errores, TOOLS/ERC... este es el de tu esquema :
Nuevo post
Regístrate o identifícate para poder postear en este hilo
