Dudas y preguntas sobre los videos de "En clave de retro"

Tonyguitar
por el 02/12/2019
dazz escribió:
eso de complicarme la vida innecesariamente es muy mío. Cuando la solución fácil está a tiro, pues yo voy lo lío todo sin motivo, jejejeje.

¿entonces como lo haces con un trafo normal sin toma central?y si no tienes una fuente de tension negativa no te queda otra que hacerlo asi, por lo menos con los trafos que yo tengo hay que hacerlo con bias variable, con un secundario de alta con toma central si que lo puedes hacer, enganchas un diodo polarizado negativamente en uno de los atas de AC.
3 respuestas directas
OFERTAS EN TIENDAS Ver todas
  • -13%
    Harley Benton SC-Custom III Baritone
    349 €
    Ver oferta
  • -21%
    Keeley Compressor Pro
    291 €
    Ver oferta
  • -24%
    Rockboard Power MOD 75
    151 €
    Ver oferta
SEGUNDA MANO EN MERCASONIC Ver todo
  • ‼️ENVIO INCLUIDO. Tipo Jan Ray Analógico
    110 €
    Ver
  • Epiphone Lucille BB King
    750 €
    Ver
  • Camiseta Pedal Trick
    15 €
    Ver
¿Tienes equipo que ya no usas? Véndelo en Mercasonic
dazz
por el 02/12/2019
#121 Bueno, basta tener una fuente flotante si no voy mal. Es decir, que el negativo no esté conectado a la tierra de la instalación. Como las fuentes de laboratorio.
Entonces simplemente pones el positivo a masa, y en el negativo tendrás un voltaje negativo para meter en la reja.
phakkito
por el 02/12/2019
#121

vemos tony,,, tienes una fuente de alimentacion regulable???

yo tengo una que va de 1.5 a 15v

conecto el positivo a masa, y el negativo a un divisor de tension con dos R de 10k..... y listo.... conecto ese punto a la reja.....

si no tienes fuente por supuesto no puedes.....


por cierto dejo el de la el86 con sus curvas y todo, para comparar con la rusa tovarich :D :D :D
Archivos adjuntos ( para descargar)
📄 EL86.pdf
Inicia sesión para ver este archivo
dazz
por el 02/12/2019
#121 No sé si estamos hablando de lo mismo, perdona Tony, te refieres a lo de como medir las curvas de una válvula?
toni.kt88
por el 02/12/2019
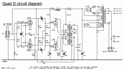
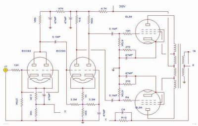
Pongo un ejemplo de un esquema de un amplificador con transformador ultralinear con el84. Tal como se ve en el esquema la conexión ultralineal esta a medio camino entre la alimentación y el ánodo. Tiene varias ventajas. La primera, no necesitas choque ni un filtraje extra para G2, ya que el trafo ya te la hace. Segundo, igual que entra la alimentación, también entra una parte de la señal de audio, pero invertida, con lo que se hace una re-alimentación negativa, corrigiendo parte de los errores cometidos por la etapa de potencia. Y, para mi gusto, es mejor que la realimentación estandard, por que en este caso es local, la señal realimentada llega con mas rapidez y se corrigen mejor los errores, pierdes ganacia y ganas ancho de banda. Con la re-alimentación global la señal recorre mas camino y llega mas tarde.
Yo para guitarra siempre he utilizado este tipo de transformador, para mi suena mejor.
Para conseguir el funcionamiento de los pentodos como si fueran triodos, existe una realimentación con la que no se pierde potencia, ya se usaba en el mítico Quad de HIFi, pero este tipo de transformador es mas difícil de conseguir. Mirar el GIF del Quad.
Archivos adjuntos ( para descargar)
EL84 tube ampli-1.jpg
quad-ii.gif
1 respuesta directa
Tonyguitar
por el 02/12/2019
"phakkito" escribió:
vemos tony,,, tienes una fuente de alimentacion regulable???

yo tengo una que va de 1.5 a 15v

conecto el positivo a masa, y el negativo a un divisor de tension con dos R de 10k..... y listo.... conecto ese punto a la reja.....


Lo estaba pensando, tengo una si, pero no tenia claro como hacerlo, conecto el positivo de la fuente a masa, y entre el positivo de la fuente y el negativo pongo un divisor de dos resistencias de 10k, justo el centro de esas dos resistencias lo conecto a la reja del pentodo y el catodo del pentodo o pongo a masa. ¿correcto?
Luego ya puedo ponerle la resistencia en el catodo en funcion de la tension de reja que tenga ajustada con la fuente, ¿si?

Dazz, me referia a estas fuentes, mira, de aqui sacas un diodo negativo de un ata de AC y ya lo tienes.
index.php?controller=forum&action=view_attachment&attachment_id=131641
Archivos adjuntos ( para descargar)
T4ROC2D6.gif
1 respuesta directa
phakkito
por el 02/12/2019
#120

esa es la mejor opcion para ir haciendo pruebas... varios trafos en uno...


saludos
phakkito
por el 02/12/2019
#126

asi puedes medir triodos etc...que necesitan menos tension...

si no pones el divisor .. lo conectas directo... para tener 15 negativos....

el catodo a masa, cuando se polariza por reja, el sistema de bias. funciona asi...
dazz
por el 02/12/2019
Sería algo así, Tony

Voltaje de pantalla fijo.
Cátodo a masa
Para sacar la curva de Vgs=-2V, metes -2V en la reja
Pones el amperímetro en el ánodo
Entonces metes 0V en el ánodo y mides la corriente de ánodo con el amperímetro
repites para 50V, 100V, 150V, etc, y así sacas los puntos necesarios para dibujar la curva.

Finalmente repites el proceso para todos los valores de Vgs que quieras sacar
Archivos adjuntos ( para descargar)
curvecharacterization.PNG
phakkito
por el 02/12/2019
toni.kt88 escribió:
Yo para guitarra siempre he utilizado este tipo de transformador, para mi suena mejor.


bueno, la linealidad de la salida es mejor...

pero digamos que los diseños basicos de sonido de guitarra, como marshall, vox fender, no lo usan por que llegan a quitar caracter....

digamos es un sonido mas moderno, diferente, ni mejor ni peor...

los elmwood lo usan en sus ot de salida...y suenan de pm....


los quad y similares suenan de lujo si.. pero hablamos de hifi..

aunque yo he tenido viejos diseños de mullard, sin ultralineal y suenan de lujo....
Tonyguitar
por el 02/12/2019
"dazz" escribió:
Sería algo así, Tony

Voltaje de pantalla fijo.
Cátodo a masa
Para sacar la curva de Vgs=-2V, metes -2V en la reja
Pones el amperímetro en el ánodo
Entonces metes 0V en el ánodo y mides la corriente de ánodo con el amperímetro
repites para 50V, 100V, 150V, etc, y así sacas los puntos necesarios para dibujar la curva.

Finalmente repites el proceso para todos los valores de Vgs que quieras sacar

Ahh jsjaja.

No es mala idea, un variac como fuente iría para eso del ánodo como picha al culo, yo me compre un regulador de voltaje AC hasta 2000w, para alimentar un circuito de estos podría valer, y la reja como dice phakkito.

Lo único es la pantalla, no sería fácil, no se.
dazz
por el 02/12/2019
#131 Pues sí, creo que eso te iría perfecto: un variac con su puente de diodos y su filtro y ya tienes la fuente regulable para el ánodo.
Luego la fuente de laboratorio flotante que tienes, esa que arreglaste cambiandole un mosfet, para los voltajes negativos de reja.

Y ya tienes montado el tinglado para sacar las curvas de válvulas. Si no me equivoco
Nuevo post

Regístrate o para poder postear en este hilo