Buenos días
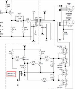
Tengo un amplificador Peavey Valveking MH20, estoy teniendo problemas con el circuito de bypass del FX loop, agradezco si me pueden explicar como funciona el circuito que adjunto para encender o apagar el efecto.
He leído acerca del funcionamiento del bypass con FET, pero no había visto un circuito que empleara 4 MOSFET.
El problema que tengo es que cuando el footswitch esta conectado y el pedal esta en Off no obtengo sonido, pero cuando mediante el interruptor enciendo el loop a On si tengo sonido, es decir que el circuito no esta dejando pasar la señal cuando el punto entre r45 y r165 no esta a tierra.

Agradezco cualquier colaboración.
Tengo un amplificador Peavey Valveking MH20, estoy teniendo problemas con el circuito de bypass del FX loop, agradezco si me pueden explicar como funciona el circuito que adjunto para encender o apagar el efecto.
He leído acerca del funcionamiento del bypass con FET, pero no había visto un circuito que empleara 4 MOSFET.
El problema que tengo es que cuando el footswitch esta conectado y el pedal esta en Off no obtengo sonido, pero cuando mediante el interruptor enciendo el loop a On si tengo sonido, es decir que el circuito no esta dejando pasar la señal cuando el punto entre r45 y r165 no esta a tierra.

Agradezco cualquier colaboración.
Responder
Citar
