¡Hazte un ampli de valvulas jcm800 de 6w por 20 euros!

Tonyguitar
por el 12/10/2019
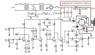
Pero hay algo que mo me gusta, 230v entre masa y el pin 9, deberías conectar la resistencia de 1k de reja de pantalla al previo, después de la resistencia de 22k de 1w.

230v al pin 9 lo veo demasiado.
OFERTAS EN TIENDAS Ver todas
  • -13%
    Harley Benton Fusion-T HH Roasted FNT
    349 €
    Ver oferta
  • -23%
    Universal Audio UAFX Lion 68 Super Lead Amp
    299 €
    Ver oferta
  • -16%
    NUX NGS-6 Amp Academy
    159 €
    Ver oferta
SEGUNDA MANO EN MERCASONIC Ver todo
  • Varigrip de marca "Planet Waves"
    10 €
    Ver
  • Fender Tom Delonge Artist Series Stratocaster 2004
    950 €
    Ver
  • Gibson Les Paul Junior zurda – Excelente estado
    1.100 €
    Ver
¿Tienes equipo que ya no usas? Véndelo en Mercasonic
Tonyguitar
por el 12/10/2019
Aunque creo que soporta hasta, 250v.

http://www.datasheet.es/PDF/1035124/EL84-pdf.html
princi
por el 12/10/2019
Muchas gracias!!!

Si, tengo un margen de unos 20v,,, en la rejilla de pantalla y ánodo. Voy a medir después de la resistencia de 22K del previo que no lo he hecho y puedo conectar ahi la pat. 9 desde la resistencia de 1k

Luego en catodo pat. 3, tengo 7v y no se si es correcto ó tengo que bajar la resistencia de 220 ohmios,,,
Tonyguitar
por el 12/10/2019
princi, yo creo que este circuito asi como te lo he pintado andaria divinamente, he quitado 2 condensadores de la fuente, creo que para la placa con 1 condensador ya hay bastante, si puedes lleva reja de pantalla a donde te he puesto y quita los dos condensadores esos a ver si notas diferencia que yo creo que no.

reja de pantalla no deberia de pasar de 200v creo, cogiendo donde te digo estaras mas seguro.


No lo tengo muy claro, tengo que preguntarlo.
Archivos adjuntos ( para descargar)
JCM800 CLN6W Corregido Esquema Voltaje.jpg
princi
por el 12/10/2019
Bueno he medido las tensiones de la resistencia de 22K, sin modificar nada,,, antes de ella tengo 240v y después,,,186v

Y con la modificación hecha, sin quitar los condensadores que es mas movida,,, pongo las tensiones medidas en rojo en el esquema,,,
Archivos adjuntos ( para descargar)
IMG_5353.jpg
Tonyguitar
por el 12/10/2019
¿y te sigue sonando bien, verdad?
princi
por el 12/10/2019
La verdad es que no lo he puesto mucho,,, he esperado unos minutos despues de encender para tomar medidas y como he visto que la 7 estaba cerca de los 250v lo he apagado lo antes posible por si se rompe algo jejej

He puesto el esquema un poco más claro,,, y si las medidas te parecen correctas mañana lo pruebo más tranquilo,,,
Archivos adjuntos ( para descargar)
jcm800 cln6w tensiones copia.jpg
princi
por el 12/10/2019
Asi es como esta ahora mismo, no he quitado los condensadores por que es mas historia,,, en un futuro, cuando saque la placa,,, para la otra modificación no hacia falta,,,
1 respuesta directa
Tonyguitar
por el 12/10/2019
bueno, una el84 a 250v en placa esta muy bien, no?

la reja de pantalla mañana si tengo un rato la mido yo en el mio, se que este voltaje se pierde de vista mucho pero es algo importante, yo siempre veo este voltaje sobre los 200v o asi, realmente esta conexion lo que hace es ayudar al anodo a atraer los electrones desde el catodo para que circulen, ya te digo que si se te queda esta sin voltaje la valvula no funciona, mas de una vez he visto amplis con la resistencia esta achicharrada y encima eran amplis de push pull, que una vavlula conducia y la otra pasaba corriente de 0 mA.

En placa 250v, con una corriente que en el ajuste del bias no supere los 12w de la el84 y con un trafo que no se te baje de 5k en el primario, yo creo que no hay mucho mas que mirar para saber que esta trabajando la valvula de forma segura.

En single ended el ajuste del bias se suele coger a un 90% en este caso de los 12w, y en push pull a un 60 o un 70% como tu bien sabes, tambien te digo que si en single ended ajustas al 100% en vez de al 90%, no pasa nada, tambien esta bien.
Tonyguitar
por el 12/10/2019
princi escribió:
Asi es como esta ahora mismo, no he quitado los condensadores por que es mas historia,,, en un futuro, cuando saque la placa,,, para la otra modificación no hacia falta,,,


Yo tengo aqui el MG 15 para convertirlo a jcm800 y estoy pensando hacerlo punto a punto, como este tiene un buen chasis, quiero aprovecharlo, asi que con el schematic en la mano ir soldando resistencias y condensadores una a una, no lo he probado hacer nunca y tengo ganas, es grandecillo, a este le cabe un altavoz de 10", se podria hacer un push pull de 2xel84, pero creo que con 5w ya esta mas que bien.

Y lo mejor de todo y algo a lo que no estoy acostumbrado, es que aqui hay espacio para trabajar agusto, el jcm800 de 6w ocupa poco espacio y como digo, el MG 15 es grandecillo y me da espacio para meter todo dentro punto a punto, ya hare un hilo y ire subiendo fotos, vaya, me lo voy a tomar con calma, mucha calma.
Tonyguitar
por el 12/10/2019
¿como hiciste la alimentacion con trafos enfrentados de 12v y filamentos a 12v asi?
Archivos adjuntos ( para descargar)
ALIMENTAR FILAMENTOS.JPG
princi
por el 12/10/2019
Pues de potencia estando el trafo de salida a 8k hay de sobra en este montaje,,, para casa, yo con el gain en un 8 ó 9 y el booster activo no paso de 3 en el volumen, con buen sonido en todo el rango de volumen que he probado,,, mañana lo probare mejor y que esto era antes de la modificación.

Si tu trafo es de 5k sera mas potencia todavía como me comentaste,,,

Hacerlo punto a punto tiene que molar,,, vintage total!!!
Nuevo post

Regístrate o para poder postear en este hilo