Problemas Gain Ruby Amp

  • 1
scobocas
por el 13/10/2014
Buenos días, he montado el ruby amp de esta pagina(http://www.runoffgroove.com/ruby-pcb.pdf) y funciona correctamente pero el gain no funciona. Al mover el potenciometro no se nota nada, ni overdrive ni nada. He probado a cambiar el potenciometro, a cambiar el orden de los cables y la verdad que no se que mas hacerle.

Espero que me podáis ayudar. Gracias.
OFERTAS EN TIENDAS Ver todas
  • -11%
    Ibanez RGR6BSP-IPT
    1.333 €
    Ver oferta
  • -11%
    Ibanez AE340FMH-MHS
    745 €
    Ver oferta
  • -7%
    Harley Benton SC‑Custom III Active VBK
    298 €
    Ver oferta
SEGUNDA MANO EN MERCASONIC Ver todo
  • Seymour Duncan pickup booster
    75 €
    Ver
  • Mueble cabezal para marshall DSL40CR_____SOLO MUEBLE
    220 €
    Ver
  • ‼️ENVIO INCLUIDO Tipo FUZZ Factory Germanio Vertical
    115 €
    Ver
¿Tienes equipo que ya no usas? Véndelo en Mercasonic
scobocas
por el 13/10/2014
acabo de leer las normas y no se si se puede postear aqui o tendria que estar en taller. Si hay que cambiarlo pido algun administrador que lo cambie
LANDA
por el 15/10/2014
Amigo, Yo hice un circuito parecido con el mismo integrado ( LM386), y tuve el mismo problema. Así que cambié el pote de ganancia por uno de 20 K y tambien le puse un condensador en serie al pote de 10 microfaradios. El rango que conseguí va desde limpio, hasta overdrive je,je. Todavía tengo el mini ampli, si te sirve avísame y te publico demo de audio.
Archivos adjuntos ( para descargar)
ScreenShot010.jpg
scobocas
por el 16/10/2014
Muchas gracias por ayudar, en cuanto pueda lo pruebo y te digo se me ha funcionado.
scobocas
por el 17/10/2014
Ya lo he probado y sigue sonando en limpio, tambien he cambiado el integrado y el transistor y suena en limpio no hay nada de overdrive.
LANDA
por el 17/10/2014
Amigo sin duda tienes una falla que requiere un técnico, pero si tienes algo de práctica con la electrónica, podríamos hacer unas pruebas para resolverlo.
Mira este mini ampli que hice https://www.guitarristas.info/foros/ayuda-circuito/170138 y sólo le falta el transistor para ser igual al tuyo.
Dime que experiencia tienes y veremos.
scobocas
por el 17/10/2014
Pues experiencia no tengo mucha, pero creo que la suficiente como para hacer este proyecto. Por lo que he visto del mini ampli que hiciste es solo el integrado, dos condensadores, el potenciometro y la resistencia es muy similar. Podrías poner muestras de audio para ver el nivel de overdrive que llega a tener, porque cuando toco fuerte si parece que tiene algo (muy poco) pero no cambia al mover el potenciometro.
LANDA
por el 17/10/2014
Ok, vamos a empesar por que veas el demo. Al principio tuve que bajar el volumen de mi guitarra porque, esta en particular, manda una señal fuerte. Mi Squier strat está en mantenimiento así que usé esta. El micrófono que usé tiene poca sensibilidad y por eso lo hacerco tanto ( no creas que suena muy bajito el miniamp).
Algo que yo haría en el tuyo, sería meterle la señal directo al integrado sacando el transistor y conectacdo la guitarra al condensador C2 como se muestra en la foto a ver como suena.
Archivos adjuntos ( para descargar)
Prueba de conexion 1.jpg
LANDA
por el 18/10/2014
Ah perdon..!. Olvidé mencionar que si en la prueba te suena bajito. puedes sacar la resistencia R2. :D
scobocas
por el 18/10/2014
Vale, he probado lo de quitar el transistor y meterle la señal por el condensador C2 y suena como mas grave, pero para nada a overdrive. Suena como si bajas el tono de la pastilla y al girar el potenciometro no cambia nada.
LANDA
por el 18/10/2014
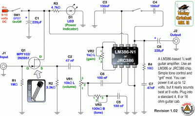
Conseguí un diagrama muy parecido a tu circuito. me llamó la atención que la entrada de audio del tuyo es por el pin 2, en el smokey la entrada es por el pin 3. Aunque los dos pines son válidos como entradas, la ganancia es muy distinta. El pin 3 tiene una ganancia mayor que la del pin 2 y eso explica el overdrive del smokey.
Como no tengo ninguna experiencia usando el pin 2 como entrada ( he usado en varios proyectos este integrado pero nunca usé la entrada del pin 2), así que voy a montar tu circuito en un "protoboard" y haré unas pruebas pues yo también quiero apreder je,je. En cuanto pueda lo monto.
Archivos adjuntos ( para descargar)
Noisy_Cricket_Schematic.gif
LANDA
por el 19/10/2014
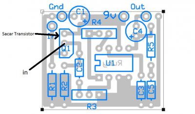
Aquí prueba de audio del mini ampli tuyo. Lo armé sin el transistor y sin la resistencia R2. Como se puede oir, el control de ganancia de 10 Kohm que le puse, si que afecta bastante. Como ya cambiaste el integrado, sin duda tienes un error en tu circuito, te sugiero que revises bien la continuidad de la tierra en todos los puntos. Fíjate en la foto de mi circuito en el protoboard y busca alguna diferencia con el tuyo ( aquí la experiencia en electrónica es importante). Espero te sirva la informacion.

P.D.: Me gusta más como suena el Smokey je,je.
Nuevo post

Regístrate o para poder postear en este hilo