No hay bajones de sonido ni ruidos. Simplemente no hay audio o un audio mínimo al activar el FX loop y subir mucho el Output. También puse un cable del send al return y no sirvió de nada. Lo del limpiador de contactos también lo hice.
X
Últimos días
Problema con Mesa Boogie Dual Rectifier
OFERTAS Ver todas
-
-37%IK Multimedia ToneX One
-
-15%Hughes&Kettner TubeMeister Deluxe 40
-
-17%Harley Benton DNAfx GiT Mobile II
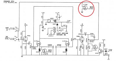
#14 Hay otro transistor J175, creo que se llama J175M2, en la placa principal que hace la misma función que el M3 que has cambiado, pero se encuentra en la salida del potenciómetro Output. Si este fallara, o no le llegara tensión a la pata central (la misma de la pata central del J175M3), el transistor conduciría la señal que viene del FXreturn a masa, dejando de sonar o sonando muy bajo. Estos amplis son caros y delicados y algunas piezas quedan poco accesibles, así que mucho cuidado.
Cambié los tres por si acaso sin resultado alguno. Esta mañana los eliminé haciendo puente entre sus patillas y y tres en m1 y M2. Asimismo corté los tres cables de loop ...en definitiva hice la mod al FX loop y tampoco funcionó nada. De nuevo al lío: limpié todos los potes del FX loop y de asignación de FX loop y los dos Jack a conciencia así como los sockets de las válvulas y de previo y está vez al puentear con el cable send y return las perillas de output y solo volvieron a la vida. A saber si ha sido casualidad pero ahí lleva un par de horas funcionando bien. No he encontrado solución a este problema en foros de habla inglesa, alemana ni en español, sobre todo en Argentina. Imagino que esto no será solución alguna y puede volver a fallar. Pero por lo menos que a alguien le sirva. Pondré esta info en aquellos foros en los que puse está misma cuestión porque además estoy harto de un montón de peña que sale con problemas y dice que lo va a llevar a reparar o a hacer lo que sea y nunca más postea nada como solución o pista. Hay que ser más colaborativo. Gracias a todos los que me han ayudado en este hilo, como siempre de 10. Si sigue funcionando durante tiempo prolongado lo diré por aquí. Abrazos!
Nuevo post
Regístrate o identifícate para poder postear en este hilo
