Hola. ¿qué tal?. Espero que todo bien.

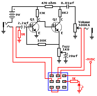
Resumiendo al máximo os cuento un poco el problema que tengo actualmente. Resulta que me dió por hacer un pedal DIY, en este caso un FF de silicio con transistores NPN, en este caso los BC108. Pues lo finalicé, compruebo y todo funciona correctamente. El pedal me ha quedado muy bien, pero tengo varios problemas.
El primero de todos es que cuando bajo el potenciometro de volumen al mínimo, se cuela una emisora de radio, y se oye la radio a través del amplificador. Esto me pareció un poco raro... ¡Me están espiando!. Jajajaja. Ahora fuera de broma, es muy molesto y no sé como arreglar ese problema.
Y el segundo problema que tengo es que me compré un switch 3PDT para hacerlo true bypass con su led y embellecedor. Pero no sé como va la numeración del switch, es decir tengo el esquema de cableado del switch y sé hacerlo, pero no sé como se corresponden los números de patillas del esquema al switch físico.

Resumiendo al máximo os cuento un poco el problema que tengo actualmente. Resulta que me dió por hacer un pedal DIY, en este caso un FF de silicio con transistores NPN, en este caso los BC108. Pues lo finalicé, compruebo y todo funciona correctamente. El pedal me ha quedado muy bien, pero tengo varios problemas.
El primero de todos es que cuando bajo el potenciometro de volumen al mínimo, se cuela una emisora de radio, y se oye la radio a través del amplificador. Esto me pareció un poco raro... ¡Me están espiando!. Jajajaja. Ahora fuera de broma, es muy molesto y no sé como arreglar ese problema.
Y el segundo problema que tengo es que me compré un switch 3PDT para hacerlo true bypass con su led y embellecedor. Pero no sé como va la numeración del switch, es decir tengo el esquema de cableado del switch y sé hacerlo, pero no sé como se corresponden los números de patillas del esquema al switch físico.
Responder
Citar



