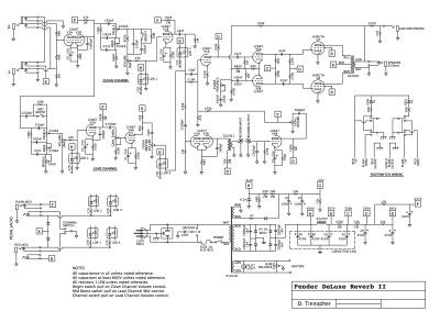
Hola. Soy el propietario de este modelo de Fender (si, el de Paul Rivera), y tengo el problema de que los controles de tono grave no funcionan, y los de medios y agudos son de acción poco relevante. ¿Cómo puedo hacer para potenciar estos controles?. Gracias . Pongo el "Layout" y el esquema electrónico...
Problema con Fender Deluxe Reberb II
Solucionado
OFERTAS Ver todas
-
-9%Harley Benton TE-20HH SBK w/Bag Bundle
-
-17%tc electronic JUNE-60 Chorus V2
-
-52%Hughes&Kettner Spirit AmpMan Modern
Solución elegida por el creador del hilo (miguel portillo)
¡Hola!
No tengo mucha idea de electrónica, pero me sucedió algo similar con mi Super 60 (a válvulas y de los años 80), y la única solución que encontré fue llevarlo a que me hicieran una revisión completa del circuito y de todos los componentes. Dependerá del tiempo y uso que tenga, pero es posible que algún componente esté mal y tengas que cambiarlo.
Aparte del chequeo, de paso, cambié las válvulas que estaban bastante usadas. Una enorme diferencia tras su paso por el “doctor”.
Suerte y saludos
No tengo mucha idea de electrónica, pero me sucedió algo similar con mi Super 60 (a válvulas y de los años 80), y la única solución que encontré fue llevarlo a que me hicieran una revisión completa del circuito y de todos los componentes. Dependerá del tiempo y uso que tenga, pero es posible que algún componente esté mal y tengas que cambiarlo.
Aparte del chequeo, de paso, cambié las válvulas que estaban bastante usadas. Una enorme diferencia tras su paso por el “doctor”.
Suerte y saludos
Nuevo post
Regístrate o identifícate para poder postear en este hilo
