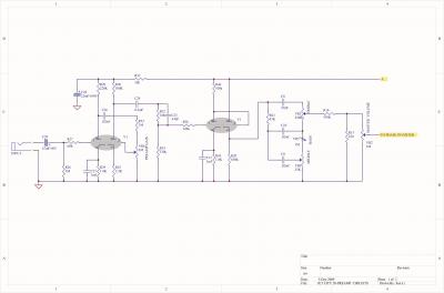
Hola, alguien sabe donde puedo encontrar la mod Friedman para un JetCity, estoy pensando seriamente en pillar ese cabezal y meterle soldador, pero no encuentro ningún layout ni esquema de la mod, gracias!
X
Últimos días
¿Mod Friedman para JetCity?
OFERTAS Ver todas
-
-17%tc electronic JUNE-60 Chorus V2
-
-15%Hughes&Kettner TubeMeister Deluxe 40
-
-11%Harley Benton HBD120CEBK Bundle
Básicamente es una modificación para "marshalizar" valga el palabro, un amplificador de válvulas parecido. Se actúa sobra: ganancia del primer estadio de potencia (V1) , el tonestack y los condensadores de acople entre válvulas,
Hace tiempo encontrl el esquema pero ya está desaparecido por denuncias de copyright.
Qué jetcity quieres comprar? Para buscar el esquema y ver que se puede hacer
Hace tiempo encontrl el esquema pero ya está desaparecido por denuncias de copyright.
Qué jetcity quieres comprar? Para buscar el esquema y ver que se puede hacer
dani escribió:#10 ya lo creo!! Y el friedman es ese tono pero más comprimido, a mí me gusta más abierto ojalá se pueda haciendo algo más jeje
A ver si alguien sabe si se puede hacer y cómo o es una locura de lo que hablo
Ese sonido yo lo saco practicamente clavado con el pedal jcm800 montado con mmbf5457 y con unas mod pertinentes.
Es un sonido que se le da un aire al del jcm800 pero es mas sucio y mucho mas cargado de ganancia y armonicos por un tubo, es exactamente lo que te da ese pedal que digo, pero con las modificaciones que tocan, hay un canal en facebook que hay un hilo donde consegui que cambiando un par de componentes o tres te sale. Realmente es el sonido que a mi mas me gusta de todos.
Ni con la pedalera helix(que me compre hace poco por curiosidad a ver como sonaba) ni con un monton de amplis de valvulas que han pasado por mis manos este verano que me puse a repararlos en mi tiempo libre he encontrado ese sonido, y eso que hablo de marshall caros de valvulas tipo plexi, jtm45, fender deville, twin rever y otros, pero no perdais de vista la pantalla, ESO ES MUY IMPORTANTE!!!! yo tengo un engl screamer y no suena igual con un v30 que con un G12T-75, NADA QUE VER!! y el sonido marshall de toda la vida rollo rock de toda la vida por mucho jcm800 que tengas modificado o lo que te salga de la polla si no tienes una pantalla 4x12" cerrada con los altavoces celestion que tocan no lo vas a conseguir, nada que ver tiene un jcm800 2x12 o 1x12 con un v30 o con un g12 que ese mismo ampli con una pantalla cerrada 4x12 con los G12, y si son los v30 ya no suena a rock, y menos si es caja pequeña y abierta por la parte de atras!! no hay nada como probar y probar y cuesta mucho encontrar el sonido particular que quiere cada uno, la mayoria de los guitarristas perseguimos el sonido clasico legendario del rock, algo asi como un sonido que te da la 4x12 cerrada con una distorsion corta y rockera, no tiene por que ser un jcm800 ni mucho menos.
El sonido de rock clasico de toda la vida es muy medioso, y altavoces muy limpios y estridentes no te lo dan, por eso insisto que no hay que perder de vista la pantalla que se usa, es casi lo mas importante.
Nuevo post
Regístrate o identifícate para poder postear en este hilo
