Buenas.
Me he decidido a postear un montaje de una fuente de alimentacion para pedalillos varios, que fui desarrollando en otro hilo resolviendo dudas, y como ya esta terminada... pues la expongo aqui.
Perdonadme si me equivoco al redactar el hilo, pero no se como me quedaran lo de las fotos y eso.
Pero bueno ...... entremos en materia.
Las caracteristicas que queria para la fuente son:
- Salidas estabilizadas
- Varias tensiones de salida, incluida una un poco especial, para ..... ya lo veremos
- Buen filtrado
- Buena refrigeracion, para que aguante un consumo continuo "alto" y no de problemas si se cortocircuita una salida, y de paso poder identificar la que tiene el problema
- Posibilidad de usar varios alimentadores distintos para alimentarla (ya lo explico luego)
- Tamaño pequeño, compacto, tipo pedal, para que quepa en una pedalera
- Huir de diseños cojonudos, pero con componentes caros o costosos de encontrar
- Que no sea mu cara!
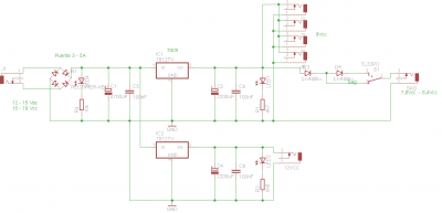
Esta basada en los archiconocidos 7809 y 7812 , que tienen un nivel de filtrado aceptable y aguantan una intensidad razonable, segun nos dice literalmente el datasheet :
" Each type employs internal current limiting, thermal shutdown and safe area protection, making it essentially indestructible.
If adequate heat sinking is provided, they can deliver over 1 A output current.
Features
- Output current up to 1.5 A
- Output voltages of 5; 6; 8; 8.5; 9; 12; 15; 18 ;24 V
- Thermal overload protection
- Short circuit protection
- Output transition SOA protection "
Lo que nos lleva a las siguientes conclusiones, que son las que confunden a mucha gente:
¿ Si pone que aguanta 1,5A , porque´ luego te dice que si tiene una muy buena disipacion te puede dar hasta 1A ?
Respuesta : Porque son valores maximos del componente, casi en el punto que se funden!
¿ Si dice que son practicamente indestructibles y bla bla bla ... no se tienen que romper ?
Respuesta : Si, se rompen! Prueba a cortocircuitar la salida de uno de estos y veras como se calienta.. hasta que peta, y si no peta.... se ha quedao tocao ( un poco mas o un poco menos ). He cambiado muchos.
¿ Por que se calientan con un consumo de 150ma??
Respuesta : Si, se calientan porque se tienen que calentar (version corta), tu dejalos y veras
¿ Por que en el datasheet me sale un esquema tipo con muy pocos componentes y condensadores de baja capacitancia?
Respuesta : Es el esquema minimo para que funcione.
Los requerimientos para alimentar un circuito que no son de audio son mucho menores ( en cuanto a filtraje )
En fin, corto el rollo, si hay dudas, las iremos resolviendo entre todos.
Mi diseño es una version de uno que llevo montando y usando mucho tiempo, pero con menos componentes y mas simplificada, para hacerla mas barata y que se la pueda montar la gente.
Se le pueden añadir mas cosas, pero ... no os compliqueis, haced el montaje, que es sencillo y funciona razonablemente bien.
Ire añadiendo cosillas en proximos post.
El truco esta en el montaje, ya vereis.
Me he decidido a postear un montaje de una fuente de alimentacion para pedalillos varios, que fui desarrollando en otro hilo resolviendo dudas, y como ya esta terminada... pues la expongo aqui.
Perdonadme si me equivoco al redactar el hilo, pero no se como me quedaran lo de las fotos y eso.
Pero bueno ...... entremos en materia.
Las caracteristicas que queria para la fuente son:
- Salidas estabilizadas
- Varias tensiones de salida, incluida una un poco especial, para ..... ya lo veremos
- Buen filtrado
- Buena refrigeracion, para que aguante un consumo continuo "alto" y no de problemas si se cortocircuita una salida, y de paso poder identificar la que tiene el problema
- Posibilidad de usar varios alimentadores distintos para alimentarla (ya lo explico luego)
- Tamaño pequeño, compacto, tipo pedal, para que quepa en una pedalera
- Huir de diseños cojonudos, pero con componentes caros o costosos de encontrar
- Que no sea mu cara!
Esta basada en los archiconocidos 7809 y 7812 , que tienen un nivel de filtrado aceptable y aguantan una intensidad razonable, segun nos dice literalmente el datasheet :
" Each type employs internal current limiting, thermal shutdown and safe area protection, making it essentially indestructible.
If adequate heat sinking is provided, they can deliver over 1 A output current.
Features
- Output current up to 1.5 A
- Output voltages of 5; 6; 8; 8.5; 9; 12; 15; 18 ;24 V
- Thermal overload protection
- Short circuit protection
- Output transition SOA protection "
Lo que nos lleva a las siguientes conclusiones, que son las que confunden a mucha gente:
¿ Si pone que aguanta 1,5A , porque´ luego te dice que si tiene una muy buena disipacion te puede dar hasta 1A ?
Respuesta : Porque son valores maximos del componente, casi en el punto que se funden!
¿ Si dice que son practicamente indestructibles y bla bla bla ... no se tienen que romper ?
Respuesta : Si, se rompen! Prueba a cortocircuitar la salida de uno de estos y veras como se calienta.. hasta que peta, y si no peta.... se ha quedao tocao ( un poco mas o un poco menos ). He cambiado muchos.
¿ Por que se calientan con un consumo de 150ma??
Respuesta : Si, se calientan porque se tienen que calentar (version corta), tu dejalos y veras
¿ Por que en el datasheet me sale un esquema tipo con muy pocos componentes y condensadores de baja capacitancia?
Respuesta : Es el esquema minimo para que funcione.
Los requerimientos para alimentar un circuito que no son de audio son mucho menores ( en cuanto a filtraje )
En fin, corto el rollo, si hay dudas, las iremos resolviendo entre todos.
Mi diseño es una version de uno que llevo montando y usando mucho tiempo, pero con menos componentes y mas simplificada, para hacerla mas barata y que se la pueda montar la gente.
Se le pueden añadir mas cosas, pero ... no os compliqueis, haced el montaje, que es sencillo y funciona razonablemente bien.
Ire añadiendo cosillas en proximos post.
El truco esta en el montaje, ya vereis.
1
Responder
Citar

