Oye de seguro esque tenias un voltimetro Con RMS( raiz cuadrada del valor medio que es valor eficaz) y por eso no te media los 9v exactos... y si es corriente directa o continua porque estas hablando de onda senoidal ya fue rectificada por los diodos :s no es por criticar pero me confundiste. :c
Fuente de alimentación casera para pedales.
OFERTAS Ver todas
-
-9%Harley Benton TE-20HH SBK w/Bag Bundle
-
-15%Hughes&Kettner TubeMeister Deluxe 40
-
-7%Harley Benton SC‑Custom III Active VBK
Muchas gracias compañero.
Corrígeme si algo no he entendido bien.
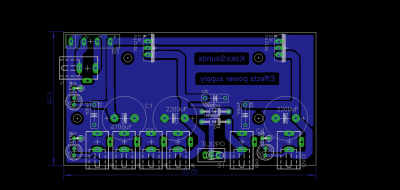
Por lo que veo el J1 sería la salida del transformador de entre 12 y 15 volts.
Tras los condensadores de filtrado, el IC1 es el regulador de 9v y el IC2 el de 12v. Las salidas de 9 y 12 están claras también.
Lo único que no pillo es lo del SAG, ¿que es? ¿para que vale?
Corrígeme si algo no he entendido bien.
Por lo que veo el J1 sería la salida del transformador de entre 12 y 15 volts.
Tras los condensadores de filtrado, el IC1 es el regulador de 9v y el IC2 el de 12v. Las salidas de 9 y 12 están claras también.
Lo único que no pillo es lo del SAG, ¿que es? ¿para que vale?
Nuevo post
Regístrate o identifícate para poder postear en este hilo
