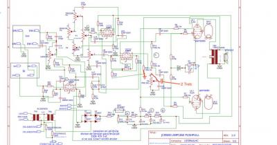
Ok, entonces quito el de 100nf y en la pista que va al pin 2 del presence pongo una patilla del 33nf y la otra al TREB
Y quito la resistencia d 100k cortando la pista y llevándola a masa,,, y en el otro lado de la resistencia que va a los 8 ohmios se queda sin nada o la llevo a masa también?
Muchas gracias
Y quito la resistencia d 100k cortando la pista y llevándola a masa,,, y en el otro lado de la resistencia que va a los 8 ohmios se queda sin nada o la llevo a masa también?
Muchas gracias
Responder
Citar
