Hay etapas de transistores que suenan divinas, no hace falta poner pentodo, no por ser de transistores va a sonar peor, el sonido gordo lo da el previo.
¡Fender twin+champion preamp sin ruido por 15€!
OFERTAS Ver todas
-
-27%Blackstar HT-5RH MKIII
-
-45%Hughes&Kettner Spirit of Metal
-
-20%IK Multimedia ToneX One Joe Satriani Ltd Ed.
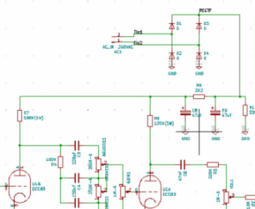
Hola. Unas preguntas para Tony sobre este esquema suyo. (Ver imagen)
En la zona de la etapa de salida arriba a la derecha de la imagen me llama la atención lo siguiente:
1-Metemos B1 que es corriente contínua en el primario del trafo de salida. Por el otro lado del primario del trafo va la salida del pentodo (pata 7) que supongo que es la señal sonora amplificada. Curioso
2-Por la pata 9 del pentodo metemos B2 (tras intercalar una resistencia de 1K), que también es CC.
3-Tanto una de las patas del secundario del transformador como uno de los polos del cono van a masa.
Hasta ahí sorprendido pero bien, lo entiendo. Ahora bien....
a) Las patas 4 y 5 del pentodo son caldeo, como en un triodo?. Y supongo que el voltaje de alimentación podrá ser 6,3 o 12 y pico dependiendo del modelo, no?
b) La pata 2 es la entrada (reja o como se llame en un pentodo y viene de la salida del previo, es decir, de la pata 2 del pote de volumen. Eso es lógico. Lo que no entiendo es (dentro de la elipse que dibujé abajo) que se ponga eso a masa.
c) Respecto al trafo de salida. Has probado y funciona un 230/12 v para impedancia del cono de 8ohmios, y también sirve para 16 ohmios. Aunque lo ideal para un altavoz de 8 ohmis dices que es un trafo de 230/9v. Bien, pero todo eso depende del modelo de pentodo que pongas, no? o es que todos tienen la misma impedancia de salida? porque tengo entendido que para eso hay que hacer un cálculo para adaptar las impedancias. No discuto que funcione. si lo has probado funciona, claro, pero es por aclararme, tío, porque si se puede hacer con un trafo normal, andar gastando en trafos de salida comerciales, ahí si que hay diferencia de pasta.
Gracias y saludos
En la zona de la etapa de salida arriba a la derecha de la imagen me llama la atención lo siguiente:
1-Metemos B1 que es corriente contínua en el primario del trafo de salida. Por el otro lado del primario del trafo va la salida del pentodo (pata 7) que supongo que es la señal sonora amplificada. Curioso
2-Por la pata 9 del pentodo metemos B2 (tras intercalar una resistencia de 1K), que también es CC.
3-Tanto una de las patas del secundario del transformador como uno de los polos del cono van a masa.
Hasta ahí sorprendido pero bien, lo entiendo. Ahora bien....
a) Las patas 4 y 5 del pentodo son caldeo, como en un triodo?. Y supongo que el voltaje de alimentación podrá ser 6,3 o 12 y pico dependiendo del modelo, no?
b) La pata 2 es la entrada (reja o como se llame en un pentodo y viene de la salida del previo, es decir, de la pata 2 del pote de volumen. Eso es lógico. Lo que no entiendo es (dentro de la elipse que dibujé abajo) que se ponga eso a masa.
c) Respecto al trafo de salida. Has probado y funciona un 230/12 v para impedancia del cono de 8ohmios, y también sirve para 16 ohmios. Aunque lo ideal para un altavoz de 8 ohmis dices que es un trafo de 230/9v. Bien, pero todo eso depende del modelo de pentodo que pongas, no? o es que todos tienen la misma impedancia de salida? porque tengo entendido que para eso hay que hacer un cálculo para adaptar las impedancias. No discuto que funcione. si lo has probado funciona, claro, pero es por aclararme, tío, porque si se puede hacer con un trafo normal, andar gastando en trafos de salida comerciales, ahí si que hay diferencia de pasta.
Gracias y saludos
Si a todo, pero la pata 4 y 5 es siempre 6.3v aprox.
Si metes 12v, lo tienes que hacer en serie con 2 pentodos.
Lo del trafo, uno de 230v a 9v con un 8 ohm funciona bien, y un 12v para 8 ohm y 16ohm también.
No es un trafo diseñado para eso, aunque funciona bien para probar o salir del paso, no deja de ser un apaño que muchos usan de forma permanente.
La pata 2, reja de control es donde entra el audio.
Si te gusta el tema te aconsejo suscribirte a los vídeos de en Clave de Retro, yo estoy aprendiendo también ahí, hay mucha información.
Si metes 12v, lo tienes que hacer en serie con 2 pentodos.
Lo del trafo, uno de 230v a 9v con un 8 ohm funciona bien, y un 12v para 8 ohm y 16ohm también.
No es un trafo diseñado para eso, aunque funciona bien para probar o salir del paso, no deja de ser un apaño que muchos usan de forma permanente.
La pata 2, reja de control es donde entra el audio.
Si te gusta el tema te aconsejo suscribirte a los vídeos de en Clave de Retro, yo estoy aprendiendo también ahí, hay mucha información.
Correcto. Acabo de mirar el datasheet de una EL84 y efectivamente el caldeo es 6,3 v.
Ahora bien, si quisiera combinar una 6n2P con una EL84, las dos van a 6,3 las puedo poner en serie cogiendo los 12 v del punto medio entre los trafos, pero la válvula rusa nos obliga a referenciar sumando 150v de continua como explicaba negrito. Eso estaba de puta madre resuelto en el esquema del JCM800. Supongo que es aplicable aquí, verdad?
Ahora bien:
No veo lo que se hace con las patas del pentodo que no aparecen en tu esquema. Por ejemplo la pata 1. Se deja sin conectar?
Y sigo sin entender porqué pones a masa la salida del previo Eso sí que me desconcierta totalmente
Ahora bien, si quisiera combinar una 6n2P con una EL84, las dos van a 6,3 las puedo poner en serie cogiendo los 12 v del punto medio entre los trafos, pero la válvula rusa nos obliga a referenciar sumando 150v de continua como explicaba negrito. Eso estaba de puta madre resuelto en el esquema del JCM800. Supongo que es aplicable aquí, verdad?
Ahora bien:
No veo lo que se hace con las patas del pentodo que no aparecen en tu esquema. Por ejemplo la pata 1. Se deja sin conectar?
Y sigo sin entender porqué pones a masa la salida del previo Eso sí que me desconcierta totalmente
#414 Al esquema del previo se le ha añadido la etapa,,, esa masa que comentas es cuando solo haces el previo,,, es la masa del chasis en el conector de salida, al añadirle la etapa este conector lo quitas y llevas el vivo a una resistencia de 10k por un lado y por el otro al pad 2 de la el84
Al llevar solo una valvula en el previo, con un divisor como en el esquema vale
Al llevar solo una valvula en el previo, con un divisor como en el esquema vale
Y bueno, ya para dejar de daros la bara, tengo que adaptar esta parte de la fuente, porque al pasar de utilizar dos triodos a uno sólo la cosa cambia.
Entonces. Alguien me puede decir qué tensiones tiene que haber en B1 y B2 para polarizar correctamente el pentodo?
O lo dejo como está? La segunda imagen corresponde a cómo alimenté el triodo en el fender.
O dicho de otra manera. puedo simplemente sustituir la fuente y ponerla tal y como aparece en el esquema de Tony?
Entonces. Alguien me puede decir qué tensiones tiene que haber en B1 y B2 para polarizar correctamente el pentodo?
O lo dejo como está? La segunda imagen corresponde a cómo alimenté el triodo en el fender.
O dicho de otra manera. puedo simplemente sustituir la fuente y ponerla tal y como aparece en el esquema de Tony?
Nuevo post
Regístrate o identifícate para poder postear en este hilo
