La Estafa de los Gastos de Gestion en las entradas de conciertos

Marcelo
por el 09/06/2022
Hablando de Bon Jovi, en 2013 fui a verle al Calderon a este concierto:

http://www.espaciomadrid.es/?p=18817

https://amp.elperiodico.com/es/gente/20130530/bon-jovi-actuara-gratis-madrid-situacion-crisis-pais-2404821

Curiosamente en aquel momento, se llamaban “gastos de distribución” (es gracioso ver cómo han ido evolucionando el nombre) y curiosamente iban incluidos ya en el precio al que se anunciaban las entradas. No se si tendrá algo que ver que Bon Jovi dijo que no cobraban nada por ese concierto, y que las entradas tenían que estar entre 18 y 39€ que era lo que necesitaban para que cobrase la crew…
OFERTAS EN TIENDAS Ver todas
  • -14%
    Harley Benton SC-Custom III Quilt Midnight
    299 €
    Ver oferta
  • -7%
    Harley Benton SC‑Custom III Active VBK
    298 €
    Ver oferta
  • -6%
    Electro Harmonix Bass Preacher
    62 €
    Ver oferta
SEGUNDA MANO EN MERCASONIC Ver todo
  • Fender Highway Tele USA. 4 Switch. Brass Saddles. GreasebucketTM circuit.
    1.250 €
    Ver
  • Guitarra Schecter Banshee 6 fr extreme
    350 €
    Ver
  • Mad Professor Grey Stone Distortion
    100 €
    Ver
¿Tienes equipo que ya no usas? Véndelo en Mercasonic
IsmaelDB
por el 09/06/2022
#12 Pues lo compra porque le gustan los conciertos, pero le joroban (igual que a mí) los abusos.
IsmaelDB
por el 09/06/2022
Hace años, cuando ni había oído hablar de Ticketmaster, mi mujer compró entradas a ellos de un espectáculo infantil. No recuerdo exactamente qué pasó, pero sí me acuerdo de que la gestión fue horrible, y el mal de boca que nos quedó hizo que a pesar de no recordar exactamente qué ocurrió, grabara ese nombre para siempre en mi cabeza junto con la frase nunca más. Todo lo que "gestionan" ellos no lo compro, y punto.
IsmaelDB
por el 09/06/2022
#20 Hombre, usar el término estafa es sólo una hipérbole. Como las expresiones "atraco a mano armada", "robo", etc etc...
Círculodequintas
por el 09/06/2022
Por muy fan que seas, la decisión última de ir o no, la tiene el comprador. Nadie te obliga.

Ticketmáster cerró su plataforma secundaria de reventa porque iban a por ellos con la ley en la mano y los iban a emplumar.

Si en lugar de comprar 50.000 entradas del artista X se les mandan 50.000 mails diciendo que no vas a ir por los gastos de gestión de las plataformas de venta, su monopolio, su mal funcionamiento y abuso de posición dominante, concepto legal que a más de una empresa le ha costado cientos incluso millones de dólares en multas, dudo que la situación se mantuviese. Multiplicar por 10 incluso más , el precio de las entradas en esas plataformas de reventa subsidiarias de la principal sin que los artistas, tan solidarios muchos de ellos para otras ocasiones no hagan nada, quizá es algo que podrían aclarar
Crear un entramado de empresas con diferentes domicilios sociales, administradores y demás es una práctica ya conocida que más de una vez ha servido para camuflar ingresos y facturación, evadir impuestos y blanquear pasta. ¿Quienes pueden estar en esa rueda ? Cada cual si quiere, puede hacerse esa pregunta

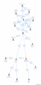
Esto es información pública.

Ticketmaster Spain Sa.

Razón Social: Ticketmaster Spain Sa.
CIF: A60905486
Teléfono: 934450067
Llamar al 934450067
Otros teléfonos:
902150025
933040750

Fax: 934120124
Domicilio Social: Calle Pallars, 193 - ED MAR ED B PLT 10, Barcelona, 08005 , Barcelona

En este enlace hay mucha más información. Desde facturación, múltiples cambios de sede reconocimiento de que desviaban a Seatwawe buena parte de las entradas para hacer reventa , cosa que destapó el diario 5 Días , su asociación con LiveNation y muchos otros datos curiosos. Recomiendo su lectura

https://empresite.eleconomista.es/TICK-TACK-TICKET.html

Vamos con Seatwawe.

Denominación social

SEATWAVE ESPAÑA SL
ED MAR, C/ PALLARS 193, PLANTA 10, EDIFICIO B (BARCELONA).

Mismo domicilio. Aquí dejo el enlace.

https://www.empresia.es/empresa/seatwave-espana/

Igual que antes recomiendo su lectura.

Los antecedentes de Seatwawe provienen de otra sociedad denominada ABSIDE INVESTMENTS XI SL. El entramado de sociedades puede verse en dicho enlace junto a toda una sucesión de altas, bajas y diferentes actos jurídicos.

Como ya he dicho, lo escrito es información pública, gratuita y al alcance de cualquiera. Cada cual la puede interpretar como quiera.
Archivos adjuntos ( para descargar)
000063321-7a095437aa736661cb1192df0ff95195d154e06f.png
Achtung
por el 09/06/2022
"Círculodequintas" escribió:
En este enlace hay mucha más información. Desde facturación, múltiples cambios de sede reconocimiento de que desviaban a Seatwawe buena parte de las entradas para hacer reventa , cosa que destapó el diario 5 Días , su asociación con LiveNation y muchos otros datos curiosos.


Una puta vergüenza.
kaskosu
por el 09/06/2022
Pues hay conciertos donde meten un 15% de gastos, imagino que irán subiendo en todos
Agila
por el 10/06/2022
#23 Me vas a disculpar, pero creo que decir que esto es un abuso de monopolio es mucho decir. Estáis poniendo los conciertos al mismo nivel que la luz. Creo que no hace falta decir que asistir a un evento de este tipo no tiene nada que ver con la luz, que es un bien de PRIMERA NECESIDAD. Yo no digo que se estén haciendo bien las cosas, sólo digo que como usuarios/consumidores debemos ser responsables con nosotros mismos. Y que en los cuando sentimos que nos están estafando (está claro que en el sentido estricto del término no es una estafa, sólo lo puse para entendernos), tenemos la libertad y a lo mejor hasta el deber con nosotros mismos de aguantarnos y no adquirir el producto. Lo que no tiene sentido, o por lo menos para mi no lo tiene, es tragar y luego venir a un foro a quejarse del tema. Es igual que cuando se habla del precio desmesurado de las guitarras. Parece que tener una Gibson Les Paul Standard sea un bien de primera necesidad (seguro que para alguno lo es) pero es lógico que por mucho que nos quejemos, si Gibson cada vez vende más es que la demanda aumenta, por lo tanto el precio sube.
Como dijo un exministro algo ladrón: Es el mercado amigo....

Un saludo.
2 respuestas directas
PA.LU.A
por el 10/06/2022
#32
Sí, al final es una pataleta como cuando nos quejamos por el precio de las guitarras Gibson
Independientemente de que quizá se estén cometiendo fraude de ley con la información que se aporta en la página Web (parece ser que gastos de gestión no es el término correcto, como bien denuncia la OCU), estoy de acuerdo contigo, si quieres la compras y si no no. En mi caso no me causa problema porque no voy a macro-conciertos: mal sonido, incomodidad, no te puedes tomar una cerveza, sudor, codazos, tiempos de espera muy largos... me estoy haciendo mayor :santa2: En los conciertos en salas pequeñas la comisión que pagas suele ser mínima
1 respuesta directa
Paco
por el 10/06/2022
Agila escribió:
Me vas a disculpar, pero creo que decir que esto es un abuso de monopolio es mucho decir. Estáis poniendo los conciertos al mismo nivel que la luz.

¿Los monopolios sólo pueden existir en los mercados de bienes de primera necesidad? Primera noticia.
Yo no he puesto nada al nivel de nada. Digo que si la gente no se planta con el precio de la luz, puedes esperar sentado si pretendes que lo hagan por el precio de los conciertos.

Agila escribió:
como usuarios/consumidores debemos ser responsables con nosotros mismos. Y que en los cuando sentimos que nos están estafando (está claro que en el sentido estricto del término no es una estafa, sólo lo puse para entendernos), tenemos la libertad y a lo mejor hasta el deber con nosotros mismos de aguantarnos y no adquirir el producto.

Tienes razón, tenemos ese deber. Pero no es la realidad, la gente no lo hace.
Como bien sabrás existe un concepto llamado elasticidad de la demanda, según el cual unos productos según los cambios en el precio se producen cambios en la cantidad demanda (ej: rotuladores, alfombras, discos etc). Otros productos en cambio con "inelásticos", ésto hace que cambios en el precio no reflejan cambios en la cantidad demandada (ej: gasolina, tabaco etc). Y se ha demostrado que los conciertos son inelásticos, por caros que sean la gente sigue yendo... quizá tú no, o el forero de al lado, pero los estadios están llenos.

Que alguno compañeros dejen de comprar a ticketmaster, o tú mismo, me parece loable, pero en general en toda la población mundial la gente no se queda sin ver a AC/DC por 10€ de comisión. No es que lo defienda, me parece mal, pero es lo que creo que ocurre.
1 respuesta directa
Marcelo
por el 10/06/2022
#33 por lo tanto si quizás hay fraude de ley, quizás hay estafa.

Es una comisión, y una comisión es legal cobrarla, pero deben especificar porque se cobra esa comisión, y eso ahora no está ocurriendo. Antes lo llamaban gastos de distribución, como no colaba porque no distribuían nada, paso a llamarse gastos de gestión, y terminara llamándose comisión que es lo correcto.
A mi no me molesta pagar una comisión, hoy en día pagamos comisiones por todo, pero que me digan claro lo que pago y porque lo pago, pero que una empresa como Ticketmaster con 74 trabajadores dados de alta, me diga el 10% del valor de 40.000 entradas es para pagar 74 nóminas, y mantener la web, pues no cuela, y eso solo de un evento, manejan cientos, por no decir miles, de eventos al año…

En cuanto a ir a macro conciertos, pues es lo que hay si quieres ver a los Rolling, a Springsteen, Muse, etc… Yo Los disfruto igual que un concierto en un bar pequeñito, o ver a un músico en la calle, es música en directo, y me encanta.
Manuel
por el 10/06/2022
La cuestión es maomeno así.

Compras una entrada de 21 pavos, te cobran 2€ de gastos de gestión (Larkin Poe en Madrid el mes pasado).
Te parece caro, pero son 2 pavos, artistas que te gustan, un recinto relativamente pequeño donde se ve y se escucha bien... los pagas.
Aparte, cobrar 2 pavos por entrada cuando se monta un entramado de conexiones de asientos a elegir (si los hay), tarjetas de crédito, te mandan la entrada a casa para imprimir y no tienes que mover el trasero para ir a por ella (si fueras en Metro a la FNAC te gastarías esos mismos 2 pavos en el metro, y echarías dos horas, ida y vuelta, más la cola en la calle al sol...), te parece que compensa, es justo.

Compras una entrada para los Rolling en Madrid, ni de las más baratas ni de las más caras, 160 pavos.
21€ de gastos de gestión. Que te saltan cuando ya tienes las entradas elegidas, pilladas, en la zona que querías, cuando tu hija se va a coger un avión en el día para venir a verlo contigo... ¿cierras el navegador lanzando improperios al viento o pagas los 21 pavos extra, que de esos sí que no va ni un céntimo a los artistas que tanto te gustan y que quieres ver por última vez en la vida?
En mi caso, pagué, fui al concierto con mi hija, y me lo pasé pipa, no pensé mucho en la comisión durante el concierto.
Ahora bien, mismo negocio con el del Boss, miren uds., yo al Boss ya lo he visto 3 veces, me encanta como artista, pero las 2 veces que le vi en un estadio sonó como el c***. Cuesta un poco menos que los RS pero qué quieren que les diga, sigue siendo un pastón, me pilla lejos, y los gastos de gestión siguen siendo un abuso... lo peor de todo es que seguro que vuelve a traer a su primo de N. Jersey a las mezclas de sonido y volverá a sonar como el c***.

Los gastos de gestión son tan abuso como cobrar entre 100 y 400 pavos por una entrada de concierto en un estadio.
A veces vamos considerando una serie de variables (lo puedo pagar, es una vez en muchos años, me apetece muchísimo, no los vi nunca, será la última vez... blablabla...), y otras veces, la suma de inconvenientes: carísimo, la última vez sonó fatal, es un follón de colas, ir en coche es inviable... salvo que te gastes un potosí en un parking reservado (21 pavos reservar plaza de parking en el Wanda el pasado día 1, eso sí, el follón de meterte en el metro a las 00:30 con decenas de miles de personas, te lo ahorras).

Total, que lo de la comisión por gestión, del 10%, es sólo un elemento más del abuso. Claro que si vas a ver a unos artistas que te molan, sabes que de lo que pagas de entrada a ellos les llega lo que sea que hayan negociado con su managing. Serán unos cabr*nes sacacuartos, pero son TUS cabr*nes sacacuartos, te gusta mucho su música, y te caen bien, o incluso los quieres. Por eso te compras sus discos, vas a verlos en directo, y tal y tal.

Ahora bien, a mi que me expliquen por qué a esa empresa le cuesta 2 pavos gestionarme la entrada para ver a Larkin Poe y 21 la de los Stones.

Seguramente sea legal, puesto que no venden nada que me sea imprescindible, es un lujo, ponen el precio que quieran, es como si me quejo porque me quiero comprar un Ferrari pero lleva un 40% de impuesto de lujo.
Vamos a ver, que con un SEAT o un Renault también puedo ir al curro y a la sierra.

Evidentemente, mi asistencia a eventos en estadios ha sido siempre limitada, y más que lo va a ser. Pero en casos como este de los Stones, si tengo la pasta en el bolsillo y no la necesito para otra cosa, igual me la vuelvo a gastar. Desde luego que ya se va a dar pocas veces, a los clásicos que aún están vivos ya los he visto, y de los que salen nuevos, casi ninguno me atrae tanto por ahora como para pasar por esa hilera de penurias para verlos.
Fui a ver a Foo fighters en un Madcool, y los escuché, pero verlos... difícil. Una m. pinchá en un palo, el sitio, no he vuelto a Madcules sucesivos, aunque venía gente que me gustaba.

........

Caso aparte son las reventas ligadas a las plataformas de venta.
Lo de esta gentuza fue tan cantoso que tuvieron que acabar reculando.
Pero otras plataformas siguen en pie.

VIAGOGO, p. ej., que tiene sede en Gibraltar, sigue haciendo lo mismo, lo que pasa es que ya no te compran el 90% de las entradas en una hora, viven y dejan vivir...
Pero a dia de hoy, las entradas para ver a Poveda en Madrid mañana están agotadas... salvo en los reventas de INET.
Y también, si quieres y tienes la pasta, puedes ir a ver a los Stones en Londres dentro de unos días, comprando la entrada a través de la reventa.
Por cierto que estuve considerando ir, tienen dos fechas, en Hyde Park (unos 150.000 espectadores cada día), y creo recordar se se agotaron en menos de una hora.

La reventa es ilegal en España, pero no en Gibraltar, y la entrada te la mandan a tu e-mail.
Hace años que no uso esa plataforma, pero sigue saliendo cuando gugleas buscando entradas.
Hace años me permitió ver a Clapton en el Albert Hall, algo bastante inolvidable para mi, y el sobreprecio que pagué era asumible, creo que unas 40 libras más que el precio oficial de la entrada.

Como estamos en vacas flacas, crisis, o estanflación, por llamar propiamente a lo que nos cae encima ya mismo, quizá los reventas de INET están comprando con cierta prudencia, puesto que si se quedan con 10.000 entradas de 150 pavos colgadas, no les haría gracia.

Pero al final, esto es una decisión personal de cada cual, si estás o no dispuesto a pagar tanto por tal cosa que no te es necesaria, aunque te apetezca mucho...
Con los discos exprimieron tanto la gallina de lso huevos de oro que al final se cargaron las ventas.
Con la pandemia, se cerró el kiosko a los bolos durante bastante tiempo. Los músicos estaban deseando volver a los escenarios, los espectadores a los conciertos, y los vendedores de entradas, que llevaban un largo tiempo sin rascar un euro, vuelven a las andadas... hasta la próxima vez que estalle la burbuja.

Hoy en día casi nadie se plantea los negocios con perspectiva de continuidad, todo es sacar lo máximo posible en el menor tiempo posible, y mañana cualquiera sabe...
2 respuestas directas
Nuevo post

Regístrate o para poder postear en este hilo