nada, un saludos para ti y feliz año, menos mal que desististe porque abria que romper o abrir calles o lineas en el PCB para probar algo que a ciencia cierta no sabemos como se comportaria y de un equipo que me imagino este relativamante nuevo y trabajando.
X
Últimos días
Duda - Duplicar los potenciometros de un ampli
OFERTAS Ver todas
-
-59%Hughes & Kettner Spirit AmpMan Classic
-
-15%Kemper Profiler Player
-
-17%tc electronic JUNE-60 Chorus V2
Hola a tod@s.
El amplificador lleva conmigo desde 1999, así que nuevo no es que sea, jajajaja. Eso sí, funcionar funciona como el primer día.
Como ya he dicho antes ya solo sigo investigando la mejor forma de poder implementar en un circuito la idea que planteo para futuros proyectos. Aunque no sé si sería mejor abrir un post nuevo y llamarlo Conmutaciones Complejas, jajajaja.
Todo esto no son más que locuras que se me pasan por la cabeza y eso que nunca he estudiado electrónica, solo sé lo básico. Aún recuerdo un amplificador que me hice para practicar hace unos 20 años con un walkman. Le quité el cabezal magnético para leer la cinta y le conecte una clavija Jack hembra donde conectaba la guitarra, al pulsar el play escuchaba la guitarra por los auriculares, jajajaja.
Bueno, un saludo y felices fiestas a tod@s.
mahony escribió:un equipo que me imagino este relativamante nuevo y trabajando
El amplificador lleva conmigo desde 1999, así que nuevo no es que sea, jajajaja. Eso sí, funcionar funciona como el primer día.
Como ya he dicho antes ya solo sigo investigando la mejor forma de poder implementar en un circuito la idea que planteo para futuros proyectos. Aunque no sé si sería mejor abrir un post nuevo y llamarlo Conmutaciones Complejas, jajajaja.
Todo esto no son más que locuras que se me pasan por la cabeza y eso que nunca he estudiado electrónica, solo sé lo básico. Aún recuerdo un amplificador que me hice para practicar hace unos 20 años con un walkman. Le quité el cabezal magnético para leer la cinta y le conecte una clavija Jack hembra donde conectaba la guitarra, al pulsar el play escuchaba la guitarra por los auriculares, jajajaja.
Bueno, un saludo y felices fiestas a tod@s.
Hola a tod@s.
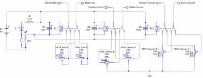
He realizado el esquema para la conmutación de los tres controles del OD2 usando relés, los cuales activo o desactivo mediante un DPST. Incluso he añadido un Led para saber que juego de potenciómetros está activado.
El esquema es orientativo, yo he usado un voltaje de 9V para activar los relés pero dependerá de los relés que se usen. Lo que sí que tengo claro es que se tendría que usar relés de alta velocidad para evitar que haya retardos en la conmutación.
Un saludo.
He realizado el esquema para la conmutación de los tres controles del OD2 usando relés, los cuales activo o desactivo mediante un DPST. Incluso he añadido un Led para saber que juego de potenciómetros está activado.
El esquema es orientativo, yo he usado un voltaje de 9V para activar los relés pero dependerá de los relés que se usen. Lo que sí que tengo claro es que se tendría que usar relés de alta velocidad para evitar que haya retardos en la conmutación.
Un saludo.
Nuevo post
Regístrate o identifícate para poder postear en este hilo
