Crea tu propio amplificador de guitarra de 100W!

javier xino
por el 02/06/2015
FabianKramer escribió:
Hola a todos, soy musico con conocimentos muy basicos en electronica y quisiera armarme un ampli de valvulas de 50Wts o mas, muy sencillo de construir asi como los de construyasuvideorockola, Ingenieros o alguien me puede ayudar con esquemas o diagramas, dibujo de cableado, etc. Muchas Gracias!



amigo antes de aventurarte con un valvular de 50W ( lo que no es poco ) primero trata de ve si consigues todos los componentes .. los tubos , las bases octales y novale , y lo mas importante y donde quizás se te mueren las ganas de armar un valvular es en el transformador de salida , muy dificil de conseguir , no imposible pero dificil

hay muchos esquemas en internet , plantea uno que te guste y te podemos ayudar ... si puedes comprar por interner quisas puedas conseguir el transformador de salida
OFERTAS EN TIENDAS Ver todas
  • -13%
    Harley Benton DNAfx GiT
    129 €
    Ver oferta
  • -59%
    Hughes & Kettner Spirit AmpMan Classic
    145 €
    Ver oferta
  • -14%
    Harley Benton Fusion-T HH EB OCT
    299 €
    Ver oferta
SEGUNDA MANO EN MERCASONIC Ver todo
  • Portalápices Réplica: Fender, Marshall, Gibson...
    15 €
    Ver
  • Altavoz Jensen Smooth Bass BS 12N/250A,8 ohm y 250W
    75 €
    Ver
  • Boss Hyper Fuzz FZ-2 (Silver Label, 1993–1997, Made in Taiwan)
    350 €
    Ver
¿Tienes equipo que ya no usas? Véndelo en Mercasonic
javier xino
por el 05/06/2015
aqui le adjunto info de un soldano slo 100 .. pcbs ..funete etc .. esta funcionando y esta super simple


PD: usar el primer layout del pdf vesion 1.4 que es el mas actual

para el armado se debe juntar un led y un ldr en una manga termoretractil
Archivos adjuntos ( para descargar)
📄 SLO_CLONE_PCB.pdf
Inicia sesión para ver este archivo
📄 soldano_super_lead_overdrive_100w.pdf
Inicia sesión para ver este archivo
📄 SLO_PCB_Layouts_Ver_1_4.pdf
Inicia sesión para ver este archivo
📄 Power_SLO_v2.pdf
Inicia sesión para ver este archivo
PowerSLO_PCB.jpg
FabianKramer
por el 06/06/2015
Muchas Gracias, Javier Xino por tu ayuda. ya hice lo que dijiste, y mi presupuesto no me alcanza para comprar todos los componentes para armarme este tipo de ampli de 50wts...he estado buscando, descargando y observando muchos esquemas, pero mas bien lo que busco es un amplificador con etapa de potencia puede ser a transistores preferiblemente potencia de salida de 15 o 30Wats y el preamplificador aunke sea de una valvula. En mi caso aqui en Colombia por mercadolibre, consigo la 616gc, 12ax7, Ecc83, 12au7, Ecc82. bastante costosas. Entonces esa seria mi idea, pero no se por donde empezar y el tema de los transformadores tambien es un dolor de cabeza por cuestion de dinero, aunque yo tengo un transfo como de 45+45 Vol AC, de un ampli de 250 wats que estaba intentando construir de la web construyasuvideorockola.com y todavia esta crudo, Bueno creo que ya me comprendiste. Quisiera constuir un ampli de 15wts potencia a transistores y preampli con un valvula y ambos alimentados con un transformador, si me puedes colaborar por favor con algun pcb, mas dibujo de cableado y conexionado (esquemas complejos y mas de valvulas no comprendo bien) tu que tienes mas experiencia y conocimiento, si me ayudas te quedo agradecido toda la vida. Prometo subir el video a youtube y evidenciar tu ayuda en este proyecto con fotos y demas. Para que asi muchos principiantes como yo podamos ayudar y hacer de este foro el mejor de todos en la red. Muchas Gracias Amigo, Dios te bendiga!
javier xino
por el 08/06/2015
estimado .. toda mi ayuda .. ya mira lo que se me ocurre es que puedas hacer una etapa de unos 100 o 150w a transistor e incorporarle el pre valvular .. cosa que es bastante censilla .. mira la verdad yo estoy tras el tercer ampli asi .. ya lo he hecho muchas veces .. con ese transformador que tienes puedes hacer una linda etapa de potencia y con la pcb del soldano SLO-100 que adjunte mas arriba puedes utilizarla de preamplificador .. solo bastaria con sacar la señal de los potenciometros de master y listo ..

-se usarían 4 tubos 12ax7 o ecc83.
- en un futuro podrías desmontar el trafo de 45-0-45 y poner los transformadores de alimentación ,salida y choke ..con los tubos de potencia para hacer un amp full tubos

- debes bobinar una salida de 12v para los filamentos de al menos 2 amperes o bien un pequeño transformador . esto alimentara los filamentos y compartire un pcb elevador de 12vdc a 400vdc muy sencillos con el mitico 555 y un mosfet



has armado etpas de potencia que tengas que ajustar el bias ?? por que se me viene a la mente una muy muy silenciosa y relativamente facil
he armado unas 5 de estas y la verdad que con exelentes resultados .. (ver archivos )

diseño y calculo de fuentes para amplificadores :
http://www.forosdeelectronica.com/f31/algunas-pautas-diseno-fuentes-alimentacion-audio-17791/

ajuste de bias , offset y puesta en marcha de etapas de potencia
http://www.forosdeelectronica.com/f31/puesta-marcha-ajustes-etapas-potencia-nuevas-reparadas-11722/

recomiendo para aquellos que no tengan experiencia en el armado de etapas que partan por una etapa TDA7294
muy usada para los combos marshall, laney , vox, etc ... de 100w y 50w

http://www.forosdeelectronica.com/f31/amplificador-tda7294-pcb-34045/


dudas basicas y off topic por mensajes internos !! saludos a todos y suerte , espero les sea de utilidad esta informacion!
Archivos adjuntos ( para descargar)
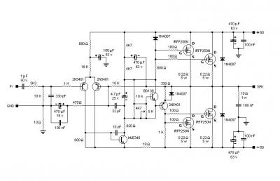
mod_200w__4_ohm_esquema_665.jpg
📄 para el metodo de la plancha.pdf
Inicia sesión para ver este archivo
dsc03343_977.jpg
mod_200w__4_ohm_pcb_120.jpg
FabianKramer
por el 09/06/2015
Hola mi Amigo Estimadisimo Javier Xino. Brother. Muchas gracias por responderme y por tu interes en ayudarme. Con respecto a tu respuesta; La verdad nunca he armado una etapa de polencia "Amplificador" ajustando el BIAS. No; la verdad ni recuerdo que es el BIAS y pues te soy sincero ,he armado este ampli de 250Wts pero se me a quedado crudo, no lo termine pues tambien keria ponerle a este dos Preamp, uno de tres tonos y volumen y otro llamado el Gallien Kruger para bajo. Los hice pero no termine el Ampli completo. ahora estoy con esta idea, pero mis conocimientos son demasado basicos, se soldar, hacer huecos y leer identificando uno que otro simbolo en algun esquema no muy saturado de componentes. Sin embargo tratare de estudiar mas y ver todos los archivos que me enviaste. incluyendo el Soldano Slo 100 que tampoco entendi muy bien, y menos entendi lo de sacar la señal de los potenciometros de master. talvez diras que soy muy bruto o falto de materia gris...Jaja pero la verdad..me falta lo que tu si tienes experiencia y conocimiento. Por eso pido tu ayuda un poco mas especifica. De todas maneras Muchas Gracias mi querido Amigo Javier Xino, muchos exitos y que Dios te Bendiga
javier xino
por el 09/06/2015
entonces arma la etapa que comente . la con un tda 7294 esa es cencillisima .. sale andando de una ... lo unico que nesecitas saber es como leer los valores de los componentes , soldar y como hacer pcb con la plancha .. es de lo mas sencillo que hasta un niño podria hacerlo XD ajjajjajjajajajaj... para eso hay mucha info en internet y es de lo mas simplle ... arma la plaqueta del tda ..y la plaqueta del soldano

yo haré un tutorial de como armar el soldano con vídeos y tos bien bien explicado ya tengo el chassis y el transfrmador para ese amp .. y adivina con que etapa lo usare jajajajaj si con 2 tda7294

si gustas podemos ir en conjunto y compartiendo la info para la comunidad aca

aclaro que no es un proyecto sencillo ... pero tampoco es dificil ( al menos a mi parecer ) con un amplificador de 15w no lograras un buen sonido ... arma algun tda 2003 o algo asi para adquirir experiencia , yo creo que la dificultad entre el tda7294 y uno de 15w es la misma .. solo que se trabaja con componentes mas grandes y punto .

yo creo que parto la otra semana con este proyecto por que estoy a full laburo. y lo documentare de la mejor manera posible
javier xino
por el 17/06/2015
bueno aqui unos avances para este amplificador híbrido de 150w .. con preamplificador valvular clon de un soldano que postie mas arriba ..

ahora las fotos , en la semana muestro los avances y planeo hacer un video de el montaje completo del amplificador para aquellos que quieran hacerse uno .

la potencia la construiré con dos amplificadores tda7294 en configuración puente ...
Archivos adjuntos ( para descargar)
20150609_203135.jpg
20150609_203144.jpg
20150609_203659.jpg
20150609_212153.jpg
20150612_215909.jpg
20150612_215904.jpg
tuato
por el 13/12/2016
Creo que esta gente debería poner las placas listas para soldar los componentes a la venta. Tendrían muchos pedidos y a los que somos un poco torpes en esa parte, nos ahorrarían mas de una pataleta.
Renzo Chuquillanqui
por el 24/08/2018
Hola, necesito un amplificador ya! y e pensado seriamente en este, como les a ido?
Renzo Chuquillanqui
por el 29/08/2018
Si quiero mas potencia? que tengo que hacer? algo como de 200w? ayudaaa
dazz
por el 29/08/2018
#58 ¿Queres más potencia o más volumen? Porque doblar la potencia no te da mucho volumen (3dB). Unos buenos altavoces de gran eficiencia son mucho más importantes
Carba
por el 28/08/2019
Buenas hay forma de evitar hacer el preamp y solo hacer el amp para un canal limpio? Ya que uso pedales de efecto y regulo los tonos por ahi.
Muchas gracias.
Nuevo post

Regístrate o para poder postear en este hilo