Hola buenas:
Voy a intentar dejar constancia de este proyecto que estoy acabando, y que es la construcción de un ampli a valvulas estilo Marshall de 18W.
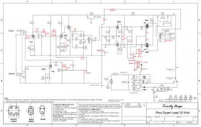
Basicamente es un TrinitySlll, pero con algun retoque. Y francamente tengo que reconocer que suena muy bien.
Tiene dos canales independientes con entrada en cada uno de ellos y que a traves de un relé se ponen en serie. La salida del canal 1 en vez de ir directamente al seguidor de catodo va a la entrada del canal 2 y la salida de este al seguidor de catodo. Esto es pura saturación Marshall.
Controles: Gain1,Gain2,Volumen, Agudos, Medios, Graves y Presence. Interruptores de Brillo, cambio de canal, Boost, Presence con realimentación negativa y Selector de clase AB/B. y por supuesto Footswitch para el cambio de canal.
Las Valvulas: V1 y V2 7025 de Sovtek, V3 ECC83 de JJ y V4 y V5 EL84 STR de TAD. Las tres primeras son reutilizadas que las traia un Engl Screamer cuando lo compré de segunda mano y le cambié todas las valvulas pero las de previo estaban bien. Las dos EL84 son nuevas.
Este cacharro tiene muchas posibilidades pues el Boost hace que los 2 canales se conviertan en 4, pues lo que hace es polarizar el amplificador de tensión del seguidor de catodo en un punto con mas ganancia por el cual pasan los dos canales. Este interruptor todavia no lo he incluido en el Footswich, pero lo haré en cuanto termine de construir el mueble. Y además se puede polarizar la etapa de potencia en clase A/B (Polarización por cátodo), o en clase B (Polarización por Fixed Bias).
Tengo que decir que no mete ruido que era una de las cosas con las que contaba ya que el circuito de conmutación lo cojo de la tensión de filamentos y rectifico con dos diodos y un condensador de 2200uF/16v. La tension de filamentos de las valvulas va sin rectificar, pero los cables van bien trenzados y esto es bastante importante, elimina ruido.
El chasis lo compré por ebay y es el de un Plexi 18W sin mecanizar. No me costó mucho mecanizarlo pues al final conseguí herramienta decente. Una dremell con discos de corte y una broca conica.
El resto lo compré casi todo en Amptek.
La madera he elegido DMF de 19' que se trabaja muy bien.
Finalmente el proyecto está acabado a falta de que haga bueno algún día y pueda salir al patio a colocarle el tolex a la caja, pues es algo que no puedo hacer dentro de casa a no ser que quiera cogerme un pedo de pegamento, jejeje. Va a ser que no.
Para colocar el tolex hay que dar cola de contacto bien en las dos superficies, tanto la caja como el tolex, dejar que seque y con mucho cariño ir pegando el tolex. Lo mas complicado son las esquinas. Esto es algo que no he hecho nunca y espero que me quede bien, pues al final es lo que se ve del ampli. Si lo dejo mal siempre se va a ver mal.
Bueno decir que el tolex que he comprado es rojo y las esquinas metalicas negras, va a quedar muy guapo. Cuando termine con la caja subiré las fotos.
Este proyecto se lo dedico a mi hijo Marcos, que si él quiere este ampli será suyo cuando sea mayor.
Voy a intentar dejar constancia de este proyecto que estoy acabando, y que es la construcción de un ampli a valvulas estilo Marshall de 18W.
Basicamente es un TrinitySlll, pero con algun retoque. Y francamente tengo que reconocer que suena muy bien.
Tiene dos canales independientes con entrada en cada uno de ellos y que a traves de un relé se ponen en serie. La salida del canal 1 en vez de ir directamente al seguidor de catodo va a la entrada del canal 2 y la salida de este al seguidor de catodo. Esto es pura saturación Marshall.
Controles: Gain1,Gain2,Volumen, Agudos, Medios, Graves y Presence. Interruptores de Brillo, cambio de canal, Boost, Presence con realimentación negativa y Selector de clase AB/B. y por supuesto Footswitch para el cambio de canal.
Las Valvulas: V1 y V2 7025 de Sovtek, V3 ECC83 de JJ y V4 y V5 EL84 STR de TAD. Las tres primeras son reutilizadas que las traia un Engl Screamer cuando lo compré de segunda mano y le cambié todas las valvulas pero las de previo estaban bien. Las dos EL84 son nuevas.
Este cacharro tiene muchas posibilidades pues el Boost hace que los 2 canales se conviertan en 4, pues lo que hace es polarizar el amplificador de tensión del seguidor de catodo en un punto con mas ganancia por el cual pasan los dos canales. Este interruptor todavia no lo he incluido en el Footswich, pero lo haré en cuanto termine de construir el mueble. Y además se puede polarizar la etapa de potencia en clase A/B (Polarización por cátodo), o en clase B (Polarización por Fixed Bias).
Tengo que decir que no mete ruido que era una de las cosas con las que contaba ya que el circuito de conmutación lo cojo de la tensión de filamentos y rectifico con dos diodos y un condensador de 2200uF/16v. La tension de filamentos de las valvulas va sin rectificar, pero los cables van bien trenzados y esto es bastante importante, elimina ruido.
El chasis lo compré por ebay y es el de un Plexi 18W sin mecanizar. No me costó mucho mecanizarlo pues al final conseguí herramienta decente. Una dremell con discos de corte y una broca conica.
El resto lo compré casi todo en Amptek.
La madera he elegido DMF de 19' que se trabaja muy bien.
Finalmente el proyecto está acabado a falta de que haga bueno algún día y pueda salir al patio a colocarle el tolex a la caja, pues es algo que no puedo hacer dentro de casa a no ser que quiera cogerme un pedo de pegamento, jejeje. Va a ser que no.
Para colocar el tolex hay que dar cola de contacto bien en las dos superficies, tanto la caja como el tolex, dejar que seque y con mucho cariño ir pegando el tolex. Lo mas complicado son las esquinas. Esto es algo que no he hecho nunca y espero que me quede bien, pues al final es lo que se ve del ampli. Si lo dejo mal siempre se va a ver mal.
Bueno decir que el tolex que he comprado es rojo y las esquinas metalicas negras, va a quedar muy guapo. Cuando termine con la caja subiré las fotos.
Este proyecto se lo dedico a mi hijo Marcos, que si él quiere este ampli será suyo cuando sea mayor.
Responder
Citar

