Buenas amigos soy nuevo en esto de la guitarra y siempre e estado tocando con una pedalera boss turbo distortion ds-2 y bueno me dio la curiosidad por tener una pedalera y me compre una digitech rp255, me gusta mas la distorsion del pedal boss pero quisiera usar el whammy de la pedalera y no se si podira conectar mi pedalera con mi pedal boss juntos, osea solo usar el wammy de la pedalera y tambien usar el pedal boss, pero no al mismo tiempo por ejemplo usar el wamy para los solos de guitarra y el pedal para los rasgueos y demas osea uno independiente del otro nose si se podra y si se puede sonara limpio uno del otro , tengo un amplificador marshal q para usar tanto con mi pedal y pedalera lo pongo a sonido limpio, desde ya muchas gracias
X
Últimos días
Conectar pedal boss y pedalera Digitech
OFERTAS Ver todas
-
-15%Kemper Profiler Player
-
-11%Ibanez RGR6BSP-IPT
-
-59%Hughes & Kettner Spirit AmpMan Classic
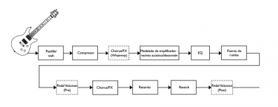
verás: hay un orden recomendado para los efectos y el whammy se recomienda antes de la saturación. Si solo activas el whammy ponlo antes del boss pro no podrás usar el resto de los efectos del RP. O bien pon el boss antes y prueba que tal suena. Solo te recomendaría ajustar primero volumen y efectos del RP y luego conectas el boss con el sonido abajo y luego lo seteas.
En lo personal creo que la combinación pedales + pedalera solo son válidas si la pedalera se destina a cierta sección de la cadena de efectos.
En lo personal creo que la combinación pedales + pedalera solo son válidas si la pedalera se destina a cierta sección de la cadena de efectos.
Tengo entendido algo parecido q dicen arriba
pero los efectos tienen cierto orden como las pedaleras multi efectos ...
lo que si debes hacer si o si es desactivar todos los efectos de la Digitech y dejar el Whammy solamente...
vee este video porsiacaso
http://www.youtube.com/watch?v=bIGxoz1IF4g
pero los efectos tienen cierto orden como las pedaleras multi efectos ...
lo que si debes hacer si o si es desactivar todos los efectos de la Digitech y dejar el Whammy solamente...
vee este video porsiacaso
http://www.youtube.com/watch?v=bIGxoz1IF4g
Nuevo post
Regístrate o identifícate para poder postear en este hilo

pasaste por alguno de mis Post xD!