Amplificador a válvulas con potenciómetro de distorsión

rafaelct
por el 30/08/2022
Buenas, en mi camino hacia la construcción de mi segundo ampli a válvulas, estoy buscando dos modificaciones: añadir un potenciómetro de distorsión y un reductor de potencia en la salida del altavoz.
¿conoceis algun esquema o ampli que tenga algo de esto?

Gracias y saludos
Archivos adjuntos ( para descargar)
composicion V3.jpg
OFERTAS EN TIENDAS Ver todas
  • -14%
    Harley Benton ST-20 WH Std.Joyo Bundle
    111 €
    Ver oferta
  • -7%
    Harley Benton SC‑Custom III Active VBK
    298 €
    Ver oferta
  • -42%
    IK Multimedia ToneX One White Ltd Edition
    118 €
    Ver oferta
SEGUNDA MANO EN MERCASONIC Ver todo
  • Vendo guitarra Alhambra 8P como nueva
    750 €
    Ver
  • Harley benton agufish signature
    400 €
    Ver
  • ‼️ENVIO INCLUIDO. Tipo Fuzz Factory Germanio
    115 €
    Ver
¿Tienes equipo que ya no usas? Véndelo en Mercasonic
Juan
por el 30/08/2022
Hola. Si podes, pero va afectar el tono.
Yo estuve modificando un equipo single ended. Le puse el potenciometro antes de la válvula de potencia

En este video muestro donde lo puse, con el esquemático del equipo. Además, elimine el tercer triodo del preamp porque era demasiada ganancia . Con las dos primeras etapas me alcanzaba. Básicamente el pote que agregue es un máster.


Te dejo también también el video. Para que conozcas el equipo que modifique. Es de 3watts, y sin el master no podía tocar en casa por el volumen que tiene.



Espero que sirva

Respecto al reductor de potencia, lo que hacen es usar el pentodo de salida en modo triodo. Más que eso no te puedo decir.
Archivos adjuntos ( para descargar)
20210812_205400.jpg
dazz
por el 31/08/2022
El pote de "volume" en el esquema yo creo que es más bien un control tipo "gain", para controlar la distorsión del preamp. En todo caso habría que añadir un master como dice Juan, antes de la etapa. Creo que sería simplemente cambiar la resistencia de 220K por un pote logarítmico.

Cuánto quieres atenuar? Tienes la opción de añadir un interruptor para cambiar la válvula de la etapa a modo triodo para reducir potencia. Si eso no te basta, hay hilos por aquí sobre cómo construir un atenuador.
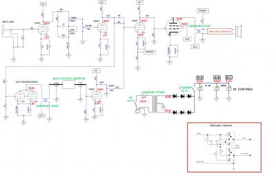
rafaelct
por el 31/08/2022
Buenas, he buscado esquemas de atenuador de salida para reducir potencia en tres niveles, 1,5. 3. Y 5w.( o parecido) y no encuentro nada en el apartado DIY de este foro..Tenéis algún enlace??.No busco actuar sobre pentodo/triodo sino entre transfo de salida y altavoz.Gracias!
dazz
por el 31/08/2022
#4 Se hace con un L-Pad atenuador 100W de estos, no tiene ningún misterio por lo que sé.

No olvides poner fotos del ampli, si es una fracción de bueno que el primero que hiciste, estará genial
rafaelct
por el 31/08/2022
No es LPad , es un circuito parecido al del Ac4Tv.Un conmutador de 3 posiciones y con una serie de componentes
Archivos adjuntos ( para descargar)
composicion V2.jpg
dazz
por el 31/08/2022
#6 No entiendo cual es el problema, no es eso lo que buscabas? Si es el mismo trafo de salida y el mismo altavoz, funcionará el mismo circuito para atenuar, digo yo.
rafaelct
por el 31/08/2022
Lo que me interesa saber es si alguien lo ha probado o si hay alternativas, solo he conseguido este esquema, imagino que habrá otros.El altavoz es de 8 Ohmios y el transfo es un estándar para 5 vatios con una salida de 8 Ohmios.
dazz
por el 31/08/2022
#8 Pues no te puedo ayudar con eso. Suerte!
rafaelct
por el 31/08/2022
Ok, a ver si alguien sabe algo al respecto.
Nuevo post

Regístrate o para poder postear en este hilo